C5b-9 Deposition Measurement Service

C5b-9 Deposition Measurement Service

Creative Biolabs' C5b-9 deposition measurement service provides robust, pathway-aware, and application-driven analysis of terminal complement activation on biologically relevant surfaces. Designed for biopharmaceutical developers, translational researchers, and biomaterials innovators, this service quantifies MAC deposition with high sensitivity and clear experimental context.

Submit Your Request Now
Inquiry

Why C5b-9 Deposition Matters

The complement cascade converges on the formation of the C5b-9 complex, also referred to as the membrane attack complex (MAC). This terminal structure forms when C5b sequentially recruits C6, C7, C8, and multiple C9 molecules, producing a lytic or sublytic complex on target membranes. C3b deposition can reveal opsonization and amplification. C5b-9 deposition, by contrast, reveals whether the cascade has advanced into the terminal execution phase. This distinction matters across many research settings.

Unlike simple soluble marker readouts, deposition-based analysis helps resolve where terminal complement activation occurs, how strongly it progresses to membrane attack, and whether a given biologic, serum background, material surface, or cellular system is likely to experience injury, inflammation, sublytic signaling, or lysis.

At Creative Biolabs, we design C5b-9 deposition studies to answer practical questions such as:

  • Does a therapeutic antibody progress beyond upstream complement engagement to true terminal pathway activation?
  • Does a complement inhibitor effectively suppress MAC formation under classical, lectin, or alternative pathway-biased conditions?
  • Will a lipid nanoparticle, viral vector, polymeric scaffold, implant coating, or extracellular vesicle trigger MAC deposition in blood-facing environments?
  • Can patient-derived or donor-specific serum drive pathogenic terminal complement activation on disease-relevant cells?
  • How do assay conditions, species, matrix selection, and depleted/reconstituted serum panels influence terminal complement outcomes?

Our scientists combine assay customization, high-quality controls, and interpretive reporting to help transform complement biology into actionable development decisions.

Great Minds Choose Creative Biolabs

Partner with Us

What We Measure

Creative Biolabs offers a flexible service framework for quantitative and semi-quantitative measurement of C5b-9 deposition across a broad range of targets and experimental formats. Our assay design can be aligned to your development phase, biological system, and decision criteria.

Cell-Surface C5b-9 Deposition

We quantify terminal complement complex formation on adherent or suspension cells exposed to complement-active serum, plasma-derived systems where appropriate, or custom reconstitution conditions.

Particle and Nanomaterial C5b-9 Deposition

For advanced formulations and engineered particles, we support C5b-9 readouts on lipid nanoparticles (LNPs), liposomes, polymeric nanoparticles, viral vectors and AAV-related systems, extracellular vesicles, protein aggregates, and functionalized beads and microspheres.

Immune Complex and Protein-Coated Surface Models

When the project focus is mechanistic rather than cellular, we can immobilize antigens, proteins, immune complexes, or model surfaces to evaluate how experimental variables shape terminal complement assembly. This controlled format is useful for ranking conditions, dissecting pathway bias, and comparing candidates under standardized settings.

Pathway-Resolved Terminal Complement Studies

Where the biological question requires more mechanistic clarity, we can configure assay conditions to enrich for classical pathway-driven terminal activation, lectin pathway-biased activation, alternative pathway amplification contributions, and pathway blockade and reconstitution analysis.

Inhibitor Screening and Potency Evaluation

Our C5b-9 service is suitable for assessing biologics, peptides, antibodies, aptamers, recombinant regulators, and small-molecule candidates designed to reduce terminal complement activation.

Discuss Your Needs

Assay Formats

C5b-9 deposition can be measured using approaches such as ELISA and flow cytometry depending on the sample and biological context. We use that principle to tailor the most appropriate detection architecture for each project.

Microplate-Based C5b-9 Deposition Assay

Cell-Based C5b-9 Detection

Particle-Based or Nano-Object Deposition Analysis

Imaging-Based C5b-9 Deposition Analysis

Start Your Project

Our Typical Workflow

Creative Biolabs presents a straightforward project flow: sample intake, assay execution under validated protocols, quantitative detection, data analysis, and final interpretive reporting. That same structure supports this C5b-9 service.

ELISA-based C5b-9 deposition assay. (Creative Biolabs Original)Fig. 1 Workflow of ELISA-based C5b-9 deposition assay.

Design Your Workflow

Sample Requirements

Add-On Assays That Sharpen Interpretation

A major strength of Creative Biolabs' complement testing portfolio is the ability to connect one assay to another rather than generating isolated datapoints. C1q binding, C3b deposition, sC5b-9 quantification, CH50/AH50, hemolysis inhibition, and CDC-type assays serve as complementary tools.

For that reason, our C5b-9 deposition service can be paired with:

Assays Descriptions
C1q Binding Assay Clarifies whether a biologic or immune complex is effectively initiating classical pathway engagement.
C3b / iC3b Deposition Assay Connects upstream opsonization and amplification to terminal pathway outcomes.
Soluble sC5b-9 Quantification Useful when you want both fluid-phase and surface-associated views of terminal complement activation.
CH50 / AH50 Provides pathway-level functional context.
CDC Assay Links terminal deposition to actual target-cell killing where appropriate.
Hemolysis Inhibition Assay Useful for inhibitor profiling and orthogonal validation.

Design Your Customization

Case Studies

Case 1

C5b-9 deposition assays on samples provided by clients

Creative Biolabs carried out C5b-9 deposition assays on samples provided by clients. The accompanying figure demonstrates a typical C5b-9 deposition assay. The findings revealed that the sample inhibited C5b-9 deposition in normal human serum. This assay was conducted using 10 serial dilutions, with each dilution assessed in duplicate. Additional customization of the experimental plan can be arranged according to specific needs.

C5b-9 deposition assay. (Creative Biolabs Original)Fig. 2 C5b-9 deposition assay test in the normal human serum.

Case 2

Quantification of C5b-9 deposition

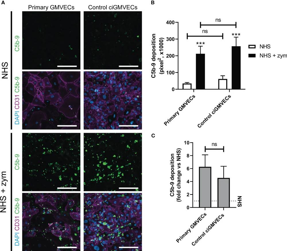
Endothelial cells were incubated with human test sera and stained with an anti-C5b-9 antibody to visualize and quantify complement depositions on the cells with immunofluorescence microscopy. For the quantification of C5b-9 depositions, an area of 4 mm2 of each well was visualized, with focusing on DAPI and with equal visualization settings for all experiments.

Quantification of C5b-9 deposition. (OA Literature)Fig. 3 Serum-induced C5b-9 deposition on primary glomerular microvascular endothelial cells (GMVECs) and conditionally immortalized GMVECs (ciGMVECs).1,2

References

  1. Stevens, Kes H., et al. "Modeling complement activation on human glomerular microvascular endothelial cells." Frontiers in immunology 14 (2023): 1206409. https://doi.org/10.3389/fimmu.2023.1206409
  2. Distributed under Open Access license CC BY 4.0, without modification.

What Our Clients Say

Frequently Asked Questions

Can you combine C5b-9 deposition with upstream complement readouts?

Yes. Many clients request a staged panel such as C1q binding, C3b deposition, C5b-9 deposition, and then a functional endpoint such as CDC or hemolysis-related analysis. This gives a more complete picture of complement progression.

Is serum preferred over plasma?

In many terminal complement activation studies, serum is preferred because it better supports functional complement activity. However, selected plasma workflows may also be feasible depending on anticoagulant choice and assay goals. We usually review the matrix together with the biological question before finalizing study design.

Can the assay be customized for classical, lectin, or alternative pathway studies?

Yes. Where appropriate, we can design experiments to favor classical pathway initiation, lectin pathway engagement, or alternative pathway amplification. Pathway-aware design is often critical when the project requires mechanistic clarity or when a candidate is expected to act on a specific arm of the complement cascade.

Can you work with primary cells or difficult-to-handle cell models?

Yes. We can often support primary cells and specialized cell models, although study design may need to account for viability, shipping conditions, passage limits, and complement sensitivity. Early planning is particularly helpful for fragile or limited-availability cell samples.

Can C5b-9 deposition occur without obvious cell lysis?

Yes. C5b-9 can be deposited at sublytic levels, meaning the complex forms on the membrane but does not immediately cause overt cell death. In these settings, C5b-9 may still trigger signaling events, inflammatory responses, or cellular stress. That is why direct deposition measurement is valuable even when lysis is modest or absent.

What deliverables will I receive at the end of the project?

Clients typically receive a comprehensive report including study design, assay description, experimental conditions, control overview, quantitative results, figures, data interpretation, and relevant raw or processed datasets. Where appropriate, we can also suggest logical follow-up studies to deepen mechanistic understanding.

Hot Products

Download

Online Inquiry