iPSC Dopaminergic Neuron Ex Vivo Modeling Service

Accelerate Your Neuroscience Research with Precision and Efficiency!

Are you currently facing challenges in modeling Parkinson's disease, screening potential drug candidates, or unraveling the complexities of dopaminergic neuron function? Our iPSC Dopaminergic Neuron Ex Vivo Modeling Service, powered by the NeuroST™ platform, helps you accelerate your neuroscience research and obtain physiologically relevant models through our advanced stem cell differentiation and ex vivo culture methodologies.

How Creative Biolabs' iPSC Dopaminergic Neuron Ex Vivo Modeling Service Can Assist Your Project?

Our iPSC Dopaminergic Neuron Ex Vivo Modeling Service offers a robust platform for generating human dopaminergic neurons for diverse research applications. We provide a comprehensive solution from consultation to data delivery, ensuring your project's success.

Workflow:

Our service generates high-quality dopaminergic neurons through a streamlined workflow:

1

Project Consultation and Planning

We discuss your research goals, experimental design, cell line choices, and disease models, and provide a detailed proposal. Client-provided materials include pre-existing iPSC lines (if applicable), details on desired genetic modifications or disease-specific mutations, and experimental design requirements.

2

iPSC Expansion and Characterization

We expand your iPSC lines under controlled conditions and perform quality control (if needed). Key steps include iPSC culture, media changes, morphology monitoring, identification of stemness marker expression, and karyotype analysis.

3

Dopaminergic Neuron Differentiation

Using our optimized differentiation protocols and NeuroST™ platform, we induce iPSCs to differentiate into dopaminergic neurons. Key steps include neural induction, DA precursor cell generation, mature DA neuron production.

4

Quality Control and Analysis

We ensure purity, viability, and functionality via flow cytometry, immunocytochemistry, and electrophysiological recordings. Then, we conduct the custom analysis assays according to your research scope.

5

Data Reporting and Delivery

We provide a detailed report of experimental procedures, quality control data, and functional characterization, including raw/processed data, methodology, and images/graphs.

Estimated Timeframe: 8-16 weeks, depending on project complexity, cell lines, and functional characterization, influenced by material availability, differentiation efficiency, and experimental design.

Discover How We Can Help - Request a Consultation

Why Choose Us?

Creative Biolabs' iPSC Dopaminergic Neuron Ex Vivo Modeling Service, powered by the NeuroST™ platform, offers:

High-Quality Dopaminergic Neurons

Optimized protocols and rigorous quality control ensure highly pure, viable, and functional dopaminergic neurons.

Customizable Solutions

Services are tailored to your research needs, including specific iPSC lines, genetic modifications, and disease-specific models.

Expert Support

Experienced scientists provide guidance throughout the process, from consultation to data analysis.

Advanced Technology

The NeuroST™ platform enhances efficiency, reproducibility, and scalability.

Data Reporting and Delivery

We provide a detailed report summarizing experimental procedures, quality control data, and trustable results.

Case Study:

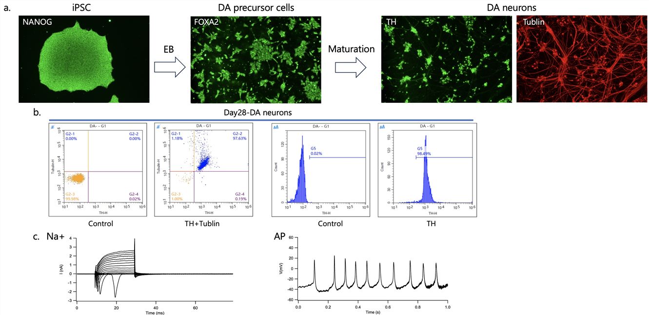
Creative Biolabs demonstrates its capability in establishing a high-fidelity iPSC-derived dopaminergic neuron production platform utilizing NeuroST™ (Fig. 1a), achieving a differentiation efficiency of up to 98% (Fig. 1b). The resulting dopaminergic neurons exhibit characteristic electrophysiological firing patterns (Fig. 1c).

Dopaminergic neuron production platform. (Creative Biolabs Original)Figure 1. iPSC-derived dopaminergic neuron production platform.

Customer Reviews:

"Creative Biolabs' iPSC-derived dopaminergic neurons significantly improved the physiological relevance of our Parkinson's disease models."

[3 Months], J***es

"The high purity and functionality of Creative Biolabs' dopaminergic neurons greatly facilitated our drug screening efforts."

[6 Months], M***er

Experience the Creative Biolabs Advantage - Get a Quote Today

Introduction of iPSC Dopaminergic Neuron Ex Vivo Modeling Service

The generation and study of human dopaminergic neurons in vitro, particularly via induced pluripotent stem cells (iPSCs), has revolutionized Parkinson's disease (PD) research. iPSCs enable patient-specific models, allowing researchers to investigate disease mechanisms, screen therapeutics, and develop cell-replacement therapies. Platforms like NeuroST™ accelerate discovery in this field. In the context of PD, this is particularly significant because it allows scientists to create and study dopaminergic neurons that are genetically identical to those affected by the disease. This capability opens up new avenues for understanding the disease's progression at a cellular level, identifying potential drug targets with greater precision, and developing more effective therapeutic interventions.

FAQs

1. What are iPSCs, and how are they used to generate dopaminergic neurons?

iPSCs are reprogrammed adult cells that differentiate into various cell types, including dopaminergic neurons. Our NeuroST™ platform uses cutting-edge protocols with specific signaling molecules and culture conditions to efficiently generate high-quality dopaminergic neurons for various research applications. Contact us for more information.

2. What are the key applications of your iPSC-derived dopaminergic neurons?

Our iPSC-derived dopaminergic neurons model neurological disorders like Parkinson's, enable to screen drug candidates and develop cell-based therapies. They provide a platform for testing drug efficacy/toxicity and hold promise for neuronal replacement. Contact us to discuss your specific research needs.

3. Can you generate dopaminergic neurons from patient-specific iPSCs?

Yes, we can generate dopaminergic neurons from patient-specific iPSCs to create more accurate disease models reflecting individual genetic and phenotypic characteristics. This is invaluable for studying disease heterogeneity and developing personalized therapies. Contact us to discuss your project requirements, including the use of patient-derived cell lines.

4. How does your service compare to other commercially available options?

Our iPSC Dopaminergic Neuron Ex Vivo Modeling Service, powered by NeuroST™, features optimized differentiation protocols, rigorous quality control, customization options, and expert scientific support. Our protocols maximize dopaminergic neuron yield and purity while minimizing off-target cell generation. We offer customization and expert guidance. Contact us for a detailed comparison.

Related Products

Creative Biolabs offers readily available, high-quality iPSC-derived differentiated cells:

Products Donor Size Quality control
iPSC differentiated NPC cells Healthy 106 cells / vial ≥ 80% PAX6+ cells
QC of NPC. (Creative Biolabs Original)
iPSC differentiated DA Precursor cells Healthy 106 cells / vial ≥ 95% FOXA2+ cells
QC of DA Precursor cells. (Creative Biolabs Original)
iPSC differentiated DA neurons Healthy 106 cells / vial ≥ 95% TH+ cells
QC of DA neurons. (Creative Biolabs Original)

Related Services

Creative Biolabs offers a comprehensive suite of services to support your neuroscience research:

How to Contact Us

At Creative Biolabs, we are dedicated to providing you with the highest quality iPSC-derived dopaminergic neurons and exceptional service.

Contact our team today to learn more about our iPSC Dopaminergic Neuron Ex Vivo Modeling Service and how we can help you accelerate your neuroscience research.

Online Inquiry

For research use only. Not intended for any clinical use.

This site is protected by reCAPTCHA and the Google Privacy Policy and Terms of Service apply.