ICAM-1 Assay Portfolio Service
Creative Biolabs offers a cutting-edge ICAM-1 assay service, supporting targeted cancer therapy and diagnosis. ICAM-1 is a promising biomarker and therapeutic target, particularly for triple-negative breast cancer (TNBC), and a key driver in inflammation and tumor growth. We utilize expert scientists and advanced technologies to precisely evaluate ICAM-1, providing actionable data to advance both cancer research and novel treatment development.
Background What We Can Offer Publication Why Choose Us FAQs Customer Review Related Services Contact Us
The Importance of ICAM-1 in Immuno-Oncology
ICAM-1, also known as CD54, is an important cell-surface glycoprotein that's increasingly found to be upregulated in several cancers, including colorectal and lung cancers. While it plays a key role in immune cell adhesion, recent research shows that ICAM-1 also functions as a signal transducer, promoting tumor metastasis, blood vessel formation, and helping tumors evade the immune system. It acts as an adapter protein that influences critical cancer-promoting pathways, making it an exciting target for new immunotherapies. Our service offers the tools you need to better understand and explore the complex roles of ICAM-1 in cancer biology.
Fig.1 Unraveling the regulatory mechanisms of ICAM-1 expression in colorectal cancer. 1, 3
Our Comprehensive ICAM-1 Assay Portfolio
Our portfolio offers a suite of services tailored to evaluate ICAM-1 interactions from multiple angles, from basic binding affinity to complex, live-cell functional assays. Our services include:
We encourage you to contact us to discuss your specific sample type and project goals.
Publication
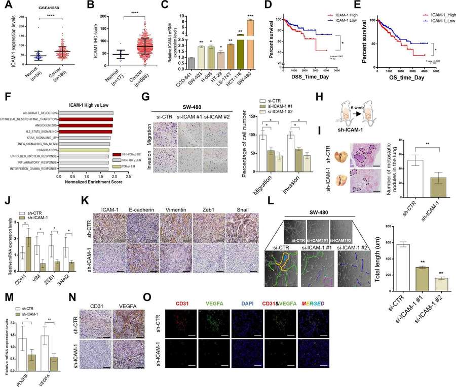
This study highlights ICAM-1's important role in colorectal cancer (CRC), showing it as a promising therapeutic target. ICAM-1 is highly expressed in CRC tissues and linked to poor outcomes. It is phosphorylated by c-MET, interacts with SRC to promote EMT and blood vessel formation, and creates a feedback loop with SRC and STAT3 that amplifies cancer progression. Using neutralizing antibodies against ICAM-1 significantly reduced metastasis and angiogenesis in preclinical models, demonstrating its therapeutic potential. These findings suggest ICAM-1 acts as a key player in the c-MET-SRC signaling pathway, making it a valuable biomarker and target for CRC treatment.
Fig.2 ICAM-1 drives poor prognosis in colorectal cancer through EMT and angiogenesis regulation. 2, 3
Why Choose Us?
Creative Biolabs offers a comprehensive ICAM-1 assay portfolio designed to support cancer immunotherapy research. Our advanced assays provide highly accurate, high-throughput, and functionally relevant data, helping researchers tackle key challenges in drug discovery. Using cutting-edge live-cell analysis platforms, we deliver real-time, dynamic insights into ICAM-1 interactions—going beyond traditional static endpoint tests. This approach deepens understanding of how drugs work and helps speed up the development of new therapies.
Built on a foundation of technical expertise, sensitivity, and reproducibility, our services ensure reliable results that support informed decision-making. Whether you're studying ICAM-1's role in metastasis, immune evasion, or targeted treatments, Creative Biolabs offers tailored solutions and expert support to help take your research to the next level.
Partner with us to unlock the full potential of ICAM-1 in next-generation cancer immunotherapies.
FAQs
Q1: What types of samples can I submit for the assays?
A1: We can work with a wide range of samples, including your lead antibody candidates, small molecule libraries, and even genetic materials like plasmids for protein expression. Our team will guide you on the specific requirements to ensure the best results.
Q2: Can you help us determine if our compound works in a specific cancer model?
A2: Absolutely. Our assays are highly customizable. We can test your compounds using a variety of human cancer cell lines, patient-derived cells, or even primary immune cells to ensure the data is relevant to your specific research model.
Q3: How do your live-cell assays compare to standard endpoint assays?
A3: Our live-cell analysis platforms provide real-time, dynamic data, which offers a significant advantage over conventional, static endpoint assays. This allows us to capture the full kinetic profile of a biological event and provide a deeper understanding of your compound's effects.
Customer Review
-
Exceptional Quality
Using Creative Biolabs' ICAM-1 functional assays in our research has significantly improved the reliability of our early-stage drug screening. The data from their live-cell analysis platform gave us confidence in our lead selection. - Dr. Rya*** S
-
A Genuine Partnership
We had concerns about our sample type, but the team's expertise was evident from the initial call. Their ability to customize the protocol to our specific needs and their transparent communication throughout the project truly made them feel like a part of our research team. - Dr. Ste*** J
Related Services
To further support your research, we recommend considering our other complementary services that can be used in conjunction with the ICAM-1 assay portfolio service:
Kinetic Solubility Testing Service
Protein aggregation reduces drug efficacy and triggers immune responses. Creative Biolabs offers high-throughput solubility testing (PEG precipitation, microfluidics) to optimize antibody stability, pH, and formulation for better drug development.
Learn More →
Antibody and Protein Production
Creative Biolabs has over a decade of experience in therapeutic protein drug discovery and development. We offer a comprehensive suite of services, including antibody discovery, engineering, production, and characterization.
Learn More →
Contact Us
Creative Biolabs' ICAM-1 assay portfolio service is your gateway to developing effective cancer immunotherapies. By providing precise, high-throughput, and functionally relevant data, we help you overcome key challenges in drug discovery. We are dedicated to providing the reliable data and expert support you need to make informed, data-driven decisions that accelerate your research.
If you are interested in our service, please contact us or send us an email.
References
-
Qiu, Zhiyuan, et al. "Roles of intercellular cell adhesion molecule-1 (ICAM-1) in colorectal cancer: expression, functions, prognosis, tumorigenesis, polymorphisms and therapeutic implications." Frontiers in oncology 12 (2022): 1052672. https://doi.org/10.3389/fonc.2022.1052672
-
Lim, Eun-Ji, et al. "ICAM-1 promotes cancer progression by regulating SRC activity as an adapter protein in colorectal cancer." Cell death & disease 13.4 (2022): 417. https://doi.org/10.1038/s41419-022-04862-1
-
Distributed under Open Access license CC BY 4.0, without modification.