Kinase Target Engagement Assay Panel Screening Service
Introduction
Kinases are pivotal regulators of cellular signaling pathways and have long been considered promising therapeutic targets, particularly in oncology and immunology. As drug discovery continues to evolve, understanding kinase interactions and drug-target engagement remains paramount. Creative Biolabs, leveraging over two decades of expertise, presents cutting-edge kinase target engagement assay panels, providing unparalleled insights into kinase-inhibitor dynamics within live cells.
Our Kinase Target Engagement Assay Panels
Creative Biolabs provides a range of kinase target engagement assays designed to measure the binding affinity, selectivity, and mechanistic action of inhibitors on live cell kinases. Utilizing advanced technologies, our panels provide precise, real-time data on kinase activity in physiological conditions. These assays are engineered to detect kinase-ligand interactions within the cellular context, offering insights necessary for understanding inhibitor impact in live systems.
Service Contents
Our services leverage advanced technology to elucidate key interactions between small molecule inhibitors and their kinase targets. Our services include:
Cellular Kinase Assays
Using full-length kinases expressed in mammalian cells, these assays focus on quantifying the intracellular binding affinity and occupancy of inhibitors.
Kinase Selectivity Profiling
Providing insights into off-target interactions across a vast kinase array, highlighting potential liabilities and unveiling novel therapeutic targets.
CDK Panel Screening Assay
Assessing compound efficacy across diverse kinase families, from tyrosine to serine/threonine kinases, using a dynamic range of readouts.
Applications of Kinase Target Engagement Assay Panels
Kinase target engagement assay panels are indispensable tools in preclinical research. They enable researchers to:
-
Validate therapeutic targets by monitoring drug efficacy and selectivity.
-
Explore mechanisms of action for kinase inhibitors.
-
Predict pharmacological responses by assessing binding kinetics and residence time.
-
Refine drug candidates by profiling selectivity across a broad range of kinases.
Kinase Target Coverage List
Our panels comprehensively cover a variety of kinase types, including key families:
-
Tyrosine Kinases: EGFR, ABL1, JAK2
-
Serine/Threonine Kinases: CDKs, MAPKs
-
Lipid Kinases: PI3Ks
-
Additional Targets: SYK, LYN
This extensive coverage ensures that virtually all potential kinase targets are accessible, facilitating broad-spectrum inhibitor profiling.
Features of Our Kinase Target Engagement Assay Panels
State-of-the-Art Detection
Our assays employ advanced detection methods, enabling precise, real-time monitoring of kinase interactions. This method surpasses traditional assays in terms of sensitivity and adaptability.
Physiologically Relevant Environment
Conducted within intact cells, our assays mimic native cellular conditions, thereby delivering data reflective of real-world biological processes. This approach not only enhances the accuracy of the profiling but also helps predict clinical outcomes more reliably.
High Throughput and Flexibility
With the capability to process a vast array of compounds rapidly, our assay panels are designed for high-throughput screening, accommodating both broad and focused research needs.
Scientific Backing
|
Summary
|
Recent peer-reviewed publications highlight the utility and innovation of kinase engagement assays, especially in dissecting complex kinase signaling mechanisms. For example, studies employing kinase engagement assays have identified crucial feedback mechanisms in kinase signaling and revealed off-target interactions of potential inhibitors, thus guiding drug development processes more effectively.
|
|
Result:
|

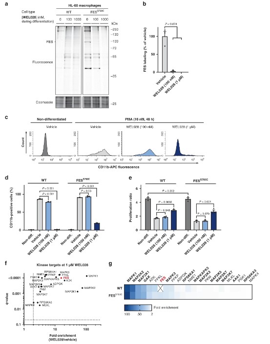
Fig.1 Comparation of target engagement profiling.1
|
Frequently Asked Questions
Q1: How do these assays assist in drug development?
Our kinase target engagement panels provide detailed insights into kinase-inhibitor interactions, facilitating target validation, optimizing drug design, and enhancing lead compound selection.
Q2: Can these panels be customized?
Yes, Creative Biolabs provides tailored solutions to fit specific research needs, including custom kinase panel configurations and data analysis.
Creative Biolabs' kinase target engagement assay panels stand as vital tools in modern drug discovery, offering unparalleled insights that drive innovation and precision in therapeutic development.
Reference
-
van der Wel, Tom, et al. "Chemical genetics strategy to profile kinase target engagement reveals role of FES in neutrophil phagocytosis." Nature Communications 11.1 (2020): 3216. Distributed under Open Access License CC BY 4.0, without modification.
For Research Use Only | Not For Clinical Use