Mitochondrial DNA Mutations (Natural Barcodes) Lineage Tracing Service
As a well-established company in the bio-industry, Creative Biolabs provides mitochondrial DNA mutations (natural barcodes) lineage tracing services. Guaranteed to be performed within the specified time frame, and the quality of lineage tracing data is always maintained to the end. Our laboratory services have many novel natural barcodes to support customers' needs in the fast-growing oncology imaging research.
Introduction to Mitochondrial DNA Mutations
Mitochondria are crucial organelles responsible for energy production and metabolic homeostasis in eukaryotic cells. Numerous studies have demonstrated a strong correlation between mitochondrial DNA (mtDNA) mutations and abnormalities in mitochondrial function, which subsequently impact the normal physiological activities and functions of cells. In general, DNA mutations are consistent with RNA mutations, but some mutations are still found to be specific to RNA, such as 1672A>G. But most RNA mutations are very low frequency, below 0.2 (transcription errors or sequencing errors). Similarly, most mtRNA mutations are consistent with mtDNA mutations, so by sequencing RNA, we have established the relationship between mtDNA mutations and phenotypes. The mutations we measured in RNA faithfully mirrored the mutations in DNA.
Moreover, a large number of mtDNA mutation sequences in somatic cells are affordable, and the mutation rate of mitochondrial DNA is higher than that of nuclear genes, thus indicating the possibility of mtDNA mutation for cloning tracking in different tissues. As a result, by utilizing various high-throughput sequencing platforms, Creative Biolabs has discovered that mitochondrial DNA mutations can serve as intrinsic molecular lineage tracer markers that can be widely used as molecular tags for single-cell multi-individual mixed sequencing.
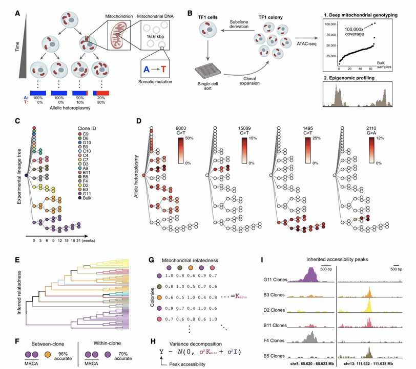
Fig.1 Mitochondrial DNA mutations.1
Features
-
Mitochondrial DNA can be reliably detected at a single-cell level.
-
Can be stably inherited into daughter cells.
-
Can be used to accurately determine genetic relationships.
-
Can be combined with cell state measurement methods.
-
Applied to analyze human samples.
mtDNA mutations Barcode Lineage Tracing Platform
Based on different mouse tumor models, we have examined mtDNA mutations in clonal cell populations and observed that several tumor cells share mtDNA mutations. However, some of these mutations are also characterized by unique mutations consistent with higher proliferative activity. mtDNA mutations can mark different cell states when tumor cells are transplanted to secondary receptors, thus capturing subclonal evolutionary tracks. Thus, mtDNA mutations can be used as natural barcodes to enable lineage tracing in mouse cancer models. Our platform should allow lineage tracking at a scale 1,000 times larger than other DNA barcode sequencing and can provide individual tumor cell status information in a real-time manner, opening the way to mapping human tumor cell dynamics.
Designed for whole mitochondrial genomes, Creative Biolabs provides a collection of rapid, accurate, cost-effective, high-resolution sequence analyses for the detection of rare mtDNA variants for human oncology imaging research. Our sequencing platform can obtain high mitochondrial DNA coverage at low sequencing depth.
For over 20 years now, we have been providing researchers with access to innovative mtDNA mutations barcode lineage tracing technologies that are enabling significant genomics and proteomics discoveries. In a recent study, the lineage tree has been reconstructed with high-confidence mtDNA mutations. We also associated the genotype of the mitochondrial genome with the chromatin state. Among the 95899 peaks tested, 8932 peaks were highly inherited, indicating that the mitochondrial genotype was paired with the chromatin state. We utilize somatic mtDNA mutations as natural barcodes and demonstrate their utility as highly accurate labeling markers to infer tumor cellular relationships.
Advantages
-
Simple: single tube, one-step solution
-
Flexible: compatible with multiple sequencing technologies, such as Illumina; supports multiple sample analysis, fresh frozen tissue, FFPE; sample requirements as low as 10ng.
-
Scalable: > 10,000 targets in a single analysis assay; > 1,000 error-correcting barcodes available.
-
Reliable: target specificity > 95%; coverage uniformity > 95%.
Creative Biolabs has an entrepreneurial team of highly skilled and qualified experts in human oncology imaging strategy development. The members have originated from a rich academic research background, bringing their experience into translation. We are very proud of providing high-quality, omnidirectional mitochondrial DNA mutations (natural barcodes) lineage tracing services targeting various tumor types to our valued clients to remove the difficulties of your projects. If you are interested in our services, please do not hesitate to contact us for more details.
Reference
-
Mustafa, Mohd Fazirul, et al. "Pathogenic mitochondria DNA mutations: current detection tools and interventions." Genes 11.2 (2020): 192. Distributed under Open Access license CC BY 4.0, without modification.
For Research Use Only | Not For Clinical Use