Overexpression based Longevity Gene Regulatory Network (GRN) Validation Service
Creative Biolabs provides causal, directional evidence for your geroscience assets by actively testing the gain-of-function effect to mimic therapeutic intervention and move beyond correlative findings. We deliver rigorously tested, actionable insights on multi-target synergy, chromatin stability markers, and therapeutic window metrics to guide safe and effective asset development. This allows clients to confidently de-risk and prioritize lead optimization candidates, securing robust mechanistic data and accelerating development timelines by converting hits into validated assets with speed and efficiency.
Introduction What We Can Offer Workflow Why Creative Biolabs Customer Reviews FAQs Related Services Contact Us
The Science of Longevity GRN Validation: Background and Credibility
The overexpression-based longevity gene regulatory network (GRN) validation service is rooted in the foundational principle that network function must be proven by directional perturbation. Longevity pathways, including key metabolic and signaling components, operate within complex hierarchies that are regulated by master controllers of chromatin stability and chronic cellular stress. Our method, which systematically upregulates network nodes and measures the dose-responsive phenotypic output, provides the necessary causal evidence to ensure assets are truly actionable, directly addressing the limitations of simple correlative data.
Initiate a consultation to explore service integration and capabilities.
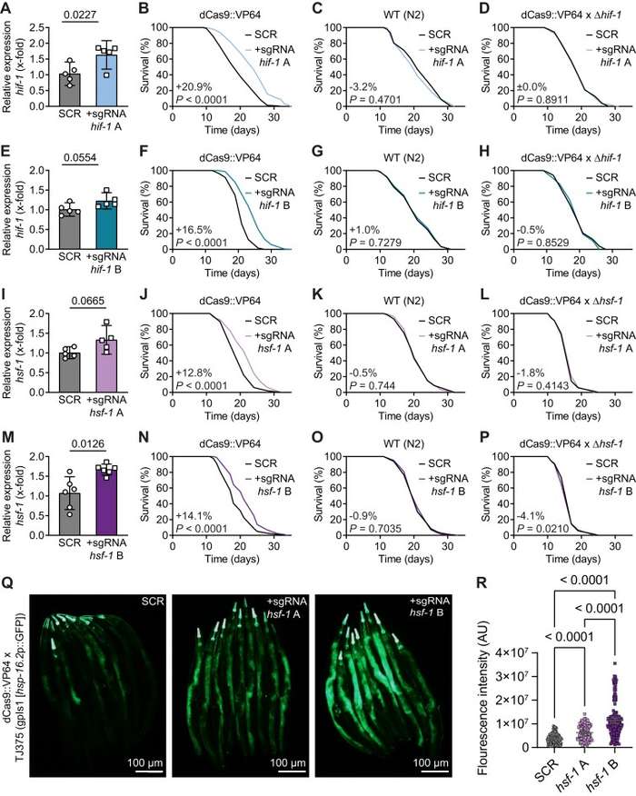
Fig.1 Validating longevity GRNs with CRISPRa-mediated overexpression. 1
What We Can Offer
Unmatched Precision & Directional Validation
High-fidelity lentiviral vector systems for directional, dose-responsive overexpression to accurately mimic therapeutic activation and define the critical safe and effective therapeutic window.
Actionable Synergy Mapping
Systematic, high-throughput combinatorial analysis that identifies the most effective multi-target combinations, providing an optimized formulation strategy to achieve maximum therapeutic effect and de-risk your lead candidates.
Master Regulator Screening
Guaranteed functional evidence that your targets modulate the deepest drivers of cellular aging, including reversing chromatin instability and powerfully suppressing chronic stress signaling (measured via key pathway activity).
How Overexpression based Longevity GRN Validation Service Can Assist Your Projects
Why Choose Us?
|
Output Feature
|
Unique Advantage
|
|
Directional Therapeutic Mimicry
|
We use overexpression (gain-of-function) to directly mimic the outcome of an ideal intervention, providing a data set that has immediate utility for efficacy screening. This is scientifically superior to loss-of-function studies, especially when activating protective mechanisms (e.g., key protective enzymes).
|
|
Targeting Epigenetic and Inflammatory Master Regulators
|
Master Regulators: Our phenotypic readouts go beyond simple metabolic components to include complex endpoints vital to aging: chromatin stability (key histone marks) and chronic cellular stress (key signaling activity). We validate assets that control these deep-rooted drivers of senescence and decline.
|
|
Risk Mitigation through Dose-Responsiveness
|
We define the maximum therapeutic window for your assets. This is crucial for avoiding adverse effects, as studies have shown that over-perturbation can be detrimental to longevity. Our platform ensures your therapeutic path is both effective and safe.
|
Formally solicit a service proposal to fully understand the Creative Biolabs' advantage.
Customer Reviews
-
Stress Suppression
Creative Biolabs' service has significantly improved the functional confirmation of our stress modulator. We compared their HCS-based key signaling pathway data against our loss-of-function results, and the gain-of-function model was unequivocally better at showing the compound's true potential. – S***n D**g
-
Chromatin Synergy Mapping
Using Creative Biolabs' service in our research has facilitated the mapping of epistatic interactions between key enzymes and chromatin regulators. The combinatorial expression models revealed a synergistic interaction that accelerated chromatin restoration (stability data) far better than any single component alone. - Pl W**y.
FAQs
Q: Why is overexpression better than the functional ablation methods we currently use?
A: Overexpression models are superior because they mimic the intended therapeutic outcome of protective function enhancement, providing a direct measurement of efficacy and the critical therapeutic window, unlike loss-of-function methods.
Q: How do you address the complexity of multi-pathway targets in one assay?
A: We utilize a multi-modal HCS platform that simultaneously screens for independent hallmarks of aging, enabling essential non-biased readout of synergistic or antagonistic cross-talk between vital longevity pathways.
Related Services
Gene Knockdown
Complement your gain-of-function data with loss-of-function analysis using RNAi techniques. This service is essential for assessing the necessity of core network components and mapping inhibitory interactions.
Learn More →
Longevity GRN Modeling Optimization
Move beyond data generation to predictive modeling. This service uses your validation data to construct and simulate dynamic GRN models, predicting non-obvious network behaviors and identifying the most efficient intervention points.
Learn More →
How to Contact Us
Creative Biolabs provides the precision and confidence your geroscience pipeline demands. We convert theoretical targets into actionable, de-risked therapeutic leads. Our expert scientific team is available to discuss your specific GRN, provide detailed proposals, and start your project immediately. Please contact us.
Reference
-
Fischer, Fabian et al. "Ingestion of single guide RNAs induces gene overexpression and extends lifespan in Caenorhabditis elegans via CRISPR activation." The Journal of biological chemistry vol. 298,7 (2022): 102085. Distributed under an Open Access license CC BY 4.0, without modification. https://doi.org/10.1016/j.jbc.2022.102085
For Research Use Only | Not For Clinical Use