Single-Cell RNA Sequencing based Longevity Gene Identification Service
The aging process is characterized by a massive breakdown of cellular communication and function that manifests differently across various cell types. Creative Biolabs provides the ultimate solution to this complexity, delivering highly specific, validated targets that move your project beyond the guesswork of traditional methods. We identify the precise genetic master switches—transcription factors (TFs)—that, when therapeutically modulated, can shift senescent cells back toward a youthful, homeostatic state. This level of resolution drastically reduces pre-clinical failure rates and validates targets with unprecedented confidence.
Background What We Can Offer Workflow Publication Why Choose Us FAQs Customer Review Related Services Contact Us
scRNA-seq for Geroscience: Decoding GRNs and Master Regulators of Cellular Aging
The single-cell RNA sequencing (scRNA-seq) based longevity gene identification service provides the essential high-resolution view needed to identify actionable therapeutic targets in geroscience. Aging is a systems-level failure rooted in the destabilization of gene regulatory networks (GRNs) within specific cell subpopulations. scRNA-seq overcomes the dilution of traditional methods by deconstructing cellular heterogeneity, allowing us to resolve divergent aging trajectories (e.g., mitochondrial vs. nucleolar decline) and pinpoint the master regulators that dictate cell fate. Crucially, we perform cell-type-specific profiling on high-value cells (like stem cells or specific immune subsets) and decode GRNs using advanced bioinformatics to infer master switch TFs for effective therapeutic modulation.
Our Key Problem-solving Capabilities
De-risking Target Validation
We validate targets by confirming their exclusive dysregulation within high-value, vulnerable cell populations (e.g., stem cells, specific immune subsets), moving beyond non-specific changes.
Defining the Therapeutic Window
We map divergent aging trajectories (e.g., mitochondrial collapse) to establish the optimal molecular phase for intervention, ensuring maximum therapeutic impact.
Pinpointing Master Regulators
We deliver a prioritized list of TFs that control entire dysfunctional GRNs, offering highly leveraged, systems-level targets for drug development.
Ready to transform cellular heterogeneity into therapeutic homogeneity? Discover How We Can Help - Request a Consultation Today
Workflow for Precision Target Identification
Our validated, end-to-end workflow is designed for maximum scientific rigor and translational potential, structured into five clear phases to ensure a smooth transition from sample submission to actionable therapeutic leads:
Publication
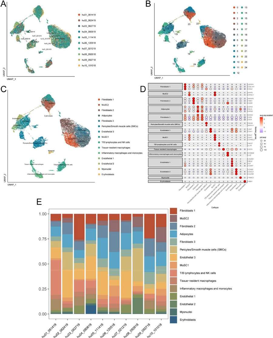
This scRNA-seq study provides novel insights into muscle aging (sarcopenia) by analyzing human skeletal muscle at single-cell resolution. Researchers identified 22 hub apoptosis-related genes significantly dysregulated in aged muscle, suggesting their potential as diagnostic biomarkers. Enrichment analyses linked these genes to crucial pathways, including extracellular matrix organization and immune response. The study highlights a shift in the immune microenvironment, specifically pinpointing inflammatory macrophages and monocytes as key initiators and recipients of apoptotic signals. This work identifies complex apoptotic and immune interactions, offering new therapeutic targets for sarcopenia.
Fig.1 Decoding cellular heterogeneity in muscle aging through scRNA-seq. 1
Why Choose Us?
Creative Biolabs provides the highest resolution in geroscience by tailoring our technical and analytical advantages to the unique challenges of aging biology. Our key advantages include unrivaled resolution for sparse data, where we use advanced factorization methods to accurately model sparse single-cell data, crucial for capturing signals from rare aged cells. We maintain a critical focus on GRN stability, analyzing the core regulatory logic and identifying TF hubs that must be stabilized to truly reset cellular age. Finally, our approach features validated multi-omic integration, correlating findings with genomic instability signatures to link longevity targets to underlying pathology.
Experience the Creative Biolabs Advantage - Get a Quote Today
FAQs
Q1: How does scRNA-seq compare to traditional gene expression analysis for aging studies?
A1: Our Creative Biolabs scRNA-seq service captures the transcriptome of each cell individually, providing the necessary resolution to pinpoint the true, cell-type-specific drivers of aging—targets that are often missed entirely by lower-resolution methods.
Q2: We work with post-mortem human brain tissue. Can you still perform single-cell analysis?
A2: Absolutely. For solid or difficult tissues, we specialize in single-nucleus RNA sequencing. This technique effectively profiles the nuclear transcriptome, making it ideal for frozen, archived, or post-mortem samples where whole-cell integrity is compromised.
Q3: What are the necessary precautions for sample preparation to ensure high-quality data?
A3: Maintaining cell viability (ideally >80%) is critical. Follow our optimized dissociation and cryopreservation protocols, especially for solid tissues, to minimize ambient RNA and ensure maximum data quality.
Customer Review
-
Precise GRN Mapping
Using Creative Biolabs' scRNA-seq in our research has significantly improved the clarity of our target selection by mapping the upstream TFs that govern pro-senescence gene circuits. They deliver more than data; they deliver actionable molecular logic. – Emi**y H
-
Target De-risking
Using Creative Biolabs' scRNA-seq in our research has significantly improved our ability to de-risk compounds by confirming target expression and activity specifically in the vulnerable tissue stem cell populations we are focusing on. – Chr**s S
Related Services
To fully leverage the longevity gene targets identified through scRNA-seq, Creative Biolabs offers a suite of complementary services designed to accelerate your drug discovery pipeline:
Multi-omic Analyses
Creative Biolabs provides comprehensive multi-omics services and bioinformatics analysis using NGS and mass spectrometry to interpret complex human microbiome analysis readouts.
Learn More →
Nuclear Receptor Assay Services
Creative Biolabs' nuclear receptor assay services accelerate drug discovery by identifying lead compounds and optimizing candidates through precise receptor-ligand binding and cell-based signaling assays.
Learn More →
How to Contact Creative Biolabs
Creative Biolabs is committed to transforming the promise of geroscience into tangible therapeutic realities. By partnering with us, you gain access to the most sophisticated single-cell genomic and bioinformatic technologies available to precisely identify and validate the next generation of longevity targets. Let our expertise in GRNs and single-cell resolution drive your breakthrough discovery.
Reference
-
Guo, Hua, et al. "Single-cell RNA sequencing analysis provides novel insights into the role of apoptosis-related genes in muscle aging." Archives of Gerontology and Geriatrics 125 (2024): 105499. Distributed under Open Access license CC BY 4.0, without modification. https://doi.org/10.1016/j.archger.2024.105499