Preclinical Biomarker Discovery Platform for Cancer Vaccines

Decoding "Cold-to-Hot" transitions via multi-omics and deep immune profiling. Creative Biolabs provides a comprehensive preclinical biomarker platform to guide personalized vaccine design and predict therapeutic responses.

Our solution bridges the gap between genomic mutation profiling and functional immune response. By integrating high-fidelity neoantigen prediction with multi-functional T-cell monitoring, we help you identify predictive and dynamic biomarkers that accelerate lead candidate selection and patient stratification strategies.

Request Discovery Strategy

Why Biomarkers? Navigating the Precision Landscape of Oncology

As highlighted in recent 2024 literature (Huang et al.), the success of therapeutic cancer vaccines depends on identifying the right targets and the right patients. Our platform addresses critical preclinical R&D gaps:

  • Predictive Genomic Biomarkers: Utilizing whole-exome and RNA sequencing to identify somatic mutations and neoantigens, even in poorly immunogenic tumor models.
  • Dynamic Immune Monitoring: Tracking the expansion of vaccine-induced multi-functional T-cell clones as longitudinal biomarkers of antitumor efficacy.
  • TME Transformation Signatures: Identifying shifts in the tumor microenvironment (e.g., M1/M2 macrophage ratios, MDSC depletion) as markers of vaccine-mediated "re-heating."

Specialized Preclinical Discovery Solutions

We offer a fully integrated suite of assays to dissect the molecular and cellular drivers of vaccine success:

Genomic Neoantigen Discovery

High-depth NGS analysis to map tumor mutation burden (TMB) and identify high-affinity neoantigen candidates for personalized vaccine formulations.

Multi-Parameter Flow Profiling

Deep immunophenotyping of lymphoid and myeloid subsets to assess activatory vs. regulatory balances induced by the vaccine candidate.

TCR Repertoire Sequencing

Monitoring the clonal expansion and diversity of T-cell receptors (TCRs) to verify the specificity and breadth of the vaccine-induced immune response.

Spatial Biomarker Analysis

Utilizing multiplex IF and spatial transcriptomics to visualize TIL infiltration and the spatial distribution of immunosuppressive factors within the TME.

Agile Preclinical Biomarker Discovery Workflow

Our systematic pipeline transforms raw molecular data into actionable R&D benchmarks:

Step 1: Multi-omics Baseline Profiling

Activities: WES and RNA-seq analysis of tumor and normal tissues to map the mutational landscape and TMB. This baseline profiling establishes the "Genomic Blueprint" for predictive biomarker identification.

Outcome: A comprehensive mutational profile ready for neoantigen prediction.

Step 2: In Silico Neoantigen Prediction & Validation

Activities: Utilizing AI-driven algorithms to predict MHC-binding affinity and immunogenicity of mutation peptides. We synthesize high-confidence neoantigens for in vitro validation assays.

Outcome: Validated list of personalized vaccine targets.

Step 3: Longitudinal Immune Kinetics Tracking

Activities: Serial monitoring of vaccine-induced T-cell expansion via multi-parameter flow cytometry and IFN-γ ELISpot. We track the emergence of multi-functional T cells as dynamic biomarkers of response.

Outcome: Real-time immunogenicity data correlated with dosing schedules.

Step 4: TGI-Biomarker Correlation Study

Activities: Correlating biomarker signatures (e.g., specific T-cell counts or cytokine levels) with tumor growth inhibition (TGI) across syngeneic models to define lead efficacy markers.

Outcome: Statistical validation of biomarkers as predictors of antitumor protection.

Step 5: Integrated Development Dossier

Activities: Consolidating genomic, cellular, and spatial data into a comprehensive report. We provide recommendations for patient stratification and surrogate endpoints for future clinical translation.

Outcome: A full preclinical biomarker package supporting lead selection and IND-enabling decisions.

Discuss Your Monitoring Timeline

Proprietary Biomarker Discovery Platforms

Our solutions are powered by industry-leading systems tailored for precision vaccine research:

Vax-Genomics Suite: A robust genomic discovery platform utilizing high-depth sequencing and proprietary neoantigen prediction algorithms. It identifies high-value predictive biomarkers to guide the engineering of personalized iPSC or peptide vaccines.

  • AI-driven MHC-I/II binding prediction
  • Quantification of Tumor Mutational Burden (TMB)
  • High-sensitivity somatic mutation detection

Immuno-Atlas Flow Hub: Advanced multi-parameter flow cytometry platform designed for deep T-cell subset phenotyping. It identifies dynamic biomarkers of vaccine efficacy by tracking multi-functional effector populations (IFN-γ+/TNF-α+/IL-2+).

  • 18-parameter deep phenotyping panels
  • Intracellular cytokine staining (ICS) kinetics
  • Treg/Effector T-cell ratio quantification

Bio-Correlation AI Engine: A specialized analytical system that utilizes machine learning to integrate multi-omics and efficacy data. This engine identifies surrogate biomarkers that correlate significantly with prolonged progression-free survival (PFS) in preclinical models.

  • Integrated TGI vs. Biomarker statistical modeling
  • Identification of TME reprogramming signatures
  • Custom dashboard for longitudinal R&D tracking
Vax-Genomics Suite
Immuno-Atlas Flow
Bio-Correlation AI

Scientific Insight: Neoantigen-Augmented Efficacy

Driving Antitumor Immunity in Ovarian Cancer (Huang et al., 2024)

Discovery: A recent study in npj Vaccines demonstrates how biomarker-driven personalized vaccines can eradicate poorly immunogenic cancers. The research highlights the synergy between iPSC technology and precision neoantigen identification.

Research Highlights:
  • Target Strategy: Utilized tumor genomic sequencing to predict and synthesize individualized neoantigens, creating highly specific vaccine "seeds."
  • Monitoring Biomarkers: Multi-functional T-cell responses induced by the vaccine were identified as the primary dynamic biomarker correlated with tumor rejection.
  • Outcome: In models of recurrent ovarian cancer, individualized mutation profiles directly guided successful therapy, proving the value of immune biomarkers in patient stratification.
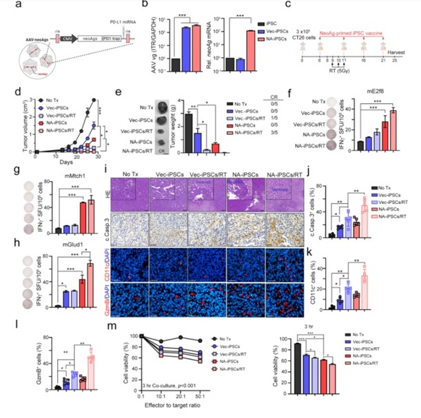
NA-iPSC vaccination plus radiotherapy for tumor eradication in CRC model.

Fig.1 Neoantigen-augmented iPSC vaccination combined with radiotherapy eradicates colorectal tumors in vivo.1,2

Frequently Asked Questions

Q: What is the difference between predictive and dynamic biomarkers in your platform?

A: Predictive biomarkers (e.g., TMB or somatic mutations) are identified at baseline to guide vaccine design and select potential responders. Dynamic biomarkers (e.g., vaccine-specific T-cell expansion) are monitored longitudinaly during therapy to assess real-time immune activation and predict antitumor efficacy.

Q: Can you perform neoantigen identification in tumor models with low mutation burden?

A: Yes. Our Vax-Genomics platform utilizing deep RNA-seq can identify non-canonical neoantigens and fusion-derived targets that are often missed by standard exome sequencing, expanding the biomarker landscape for 'cold' tumors.

Q: How do you validate the functionality of the induced T-cell biomarkers?

A: We move beyond simple counts by utilizing multi-functional flow cytometry and Fluorospot to assess the polyfunctionality of T cells (secretion of IFN-γ, TNF-α, and IL-2 simultaneously). High polyfunctionality is a proven surrogate marker for vaccine-mediated protection.

Q: Do you offer biomarker discovery services for combination immunotherapies?

A: Absolutely. Our platform is designed to identify synergistic biomarkers, such as the upregulation of TIGIT or LAG-3 post-vaccination, which can guide the selection of the most effective immune checkpoint inhibitor (ICI) partner.

Q: What is the typical data turnaround for a preclinical neoantigen discovery project?

A: For standard NGS-based mutation profiling and in silico prediction, we typically provide a finalized biomarker dossier within 4-6 weeks of receiving tumor and normal tissue samples.

References:
1. Huang, Kevin Chih-Yang, et al. "Neoantigen-augmented iPSC cancer vaccine combined with radiotherapy promotes antitumor immunity in poorly immunogenic cancers." npj Vaccines 9.1 (2024): 95.
2. Distributed under Open Access License CC BY 4.0, without modification.

Online Inquiry

All of our products can only be used for research purposes. These vaccine ingredients CANNOT be used directly on humans or animals.

Name:
Phone:
*E-mail Address:
*Products or Services Interested:
Project Description:

This site is protected by reCAPTCHA and the Google Privacy Policy and Terms of Service apply.