Preclinical Cytokine Development Platform for Cancer Vaccines

Empowering immunotherapy with localized, programmable cytokine factories. Creative Biolabs provides a comprehensive preclinical development platform for cytokine delivery systemst designed to enhance antigen presentation and overcome TME suppression.

Our platform specializes in Encapsulated Cell Therapy (ECT) and localized delivery technologies. By transforming engineered cells into "cytokine factories," we enable the sustained, controlled release of potent immune modulators like IL-2, IL-12, and GM-CSF, eradicating tumors while minimizing systemic toxicity.

Request Preclinical Project Design

Localized Cytokines: Solving the Systemic Toxicity Paradox

While cytokines are potent immune drivers, their systemic administration often leads to severe side effects. Our platform bridges this gap with innovative spatiotemporal control:

  • Spatiotemporal Precision: Using polymer-encapsulated "cytokine factories" to ensure high concentrations at the tumor site without systemic leakage.
  • Sustained Immune Priming: Continuous release of immune modulators mimics natural immune responses, ensuring long-term T-cell activation and memory formation.
  • Enhanced Cross-Presentation: Custom-engineered cytokines (e.g., GM-CSF) strategically delivered to recruit and mature DCs within the "cold" tumor environment.

Comprehensive Preclinical Cytokine Solutions

We provide a fully integrated suite of services to turn biological signals into high-potency cancer therapeutics:

Engineered Cell Factories

Genetic modification of RPE or MSC cells for constitutive or inducible cytokine production. Optimization of secretion levels using diverse promoter systems.

Polymer Encapsulation (ECT)

Developing advanced polymer capsules for cell protection and controlled permeability. Ensuring nutrient intake while preventing host-cell infiltration and immune rejection.

Pharmacokinetic Profiling

Longitudinal monitoring of cytokine release rates in vitro and in vivo. Quantification of local vs. systemic distribution to verify the localized therapeutic window.

Immunomodulatory Validation

Assessment of tumor-infiltrating lymphocyte (TIL) expansion and dendritic cell (DC) activation. Monitoring cytokine signatures via high-sensitivity immunoassay assays.

Agile Preclinical Cytokine Development Workflow

Our systematic pipeline ensures a seamless transition from genetic design to protective efficacy validation:

Step 1: Target Cytokine Selection & Cell Engineering

Activities: Identification of the most potent cytokine for your cancer model (e.g., IL-2 for T-cell expansion). We perform high-fidelity genetic engineering of RPE or stem cells to ensure stable, high-yield secretion of the target immune modulator.

Outcome: Verified producer cell lines with quantified secretion profiles.

Step 2: Polymer Encapsulation & Capsule Assembly

Activities: Assembly of cells into polymer-encapsulated "factories" using our ECT technology. We optimize capsule thickness and pore size to allow nutrient passage while maintaining high cytokine output and host immune-exclusion.

Outcome: Functional cytokine capsules (factories) ready for in vitro characterization.

Step 3: In Vitro Kinetic Analysis & Release Profiling

Activities: Longitudinal monitoring of cytokine release rates using ELISA and bioactivity assays. We evaluate the durability of the factory and verify the functionality of the secreted cytokines in primary immune cell co-cultures.

Outcome: Data-backed release kinetics and bioactivity confirmation.

Step 4: Syngeneic In Vivo Efficacy Testing

Activities: Localized injection of cytokine capsules in tumor-bearing mice (e.g., orthotopic or peritoneal models). We track tumor volume inhibition and survival rates, comparing localized factories with systemic cytokine administration.

Outcome: Proof-of-concept data for localized antitumor eradication.

Step 5: Preclinical Toxicology & TME Characterization

Activities: Comprehensive safety profiling including serum cytokine monitoring and vital organ histopathology. We utilize multiplex flow cytometry to map the "Cold-to-Hot" TME transition induced by the cytokine factories.

Outcome: Integrative preclinical report for lead candidate selection.

Discuss Your Project Timeline

Proprietary Cytokine Delivery Platforms

Our solutions are powered by industry-leading systems tailored for precision immunomodulation:

CytoFactory ECT Hub: A sophisticated Encapsulated Cell Therapy platform designed to create "bio-factories" for sustained cytokine release. It protects engineered cells from host immune rejection while allowing for precise spatiotemporal dosing.

  • Validated for IL-2, IL-12, IL-15, and GM-CSF
  • Customizable polymer chemistry for diverse tumor niches
  • High bio-compatibility for longitudinal animal studies

Bio-Release Mapping Suite: An advanced analytical platform focusing on the release kinetics of cytokines. It tracks the gradient distribution of immune modulators to ensure optimal dosing without triggering systemic toxicity.

  • Real-time monitoring of local vs. systemic cytokine levels
  • Predictive modeling of T-cell recruitment kinetics
  • Quantification of "Bystander Effect" on neighboring lesions

Immuno-Switch Control Logic: A modular platform for the development of inducible cytokine systems. It enables researchers to turn "On" or "Off" the cytokine factory during preclinical studies to evaluate memory induction and prevent exhaustion.

  • Tetracycline/Dox-regulated promoter systems
  • High-sensitivity response within 24 hours
  • Ideal for optimizing "Prime-Boost" vaccination schedules
CytoFactory ECT
Bio-Release Mapping
Immuno-Switch

Scientific Insight: Localized Cytokine Factories

Eradicating Intraperitoneal Metastasis (Nash et al., 2022)

Discovery: Research published in Science Advances highlights the clinical translatability of localized "Cytokine Factories" for eradicating advanced tumors. The study developed an Encapsulated Cell Therapy (ECT) platform for sustained cytokine delivery.

Research Highlights:
  • Mechanism: Engineered RPE cells producing IL-2 were encapsulated in polymer capsules, providing controlled, localized release directly at the tumor site.
  • Significance: Solved the systemic toxicity issues associated with high-dose IL-2, achieving precise spatiotemporal control.
  • Outcome: Successfully eradicated peritoneal ovarian and colorectal tumors in murine models and demonstrated high safety profiles in Non-Human Primates.
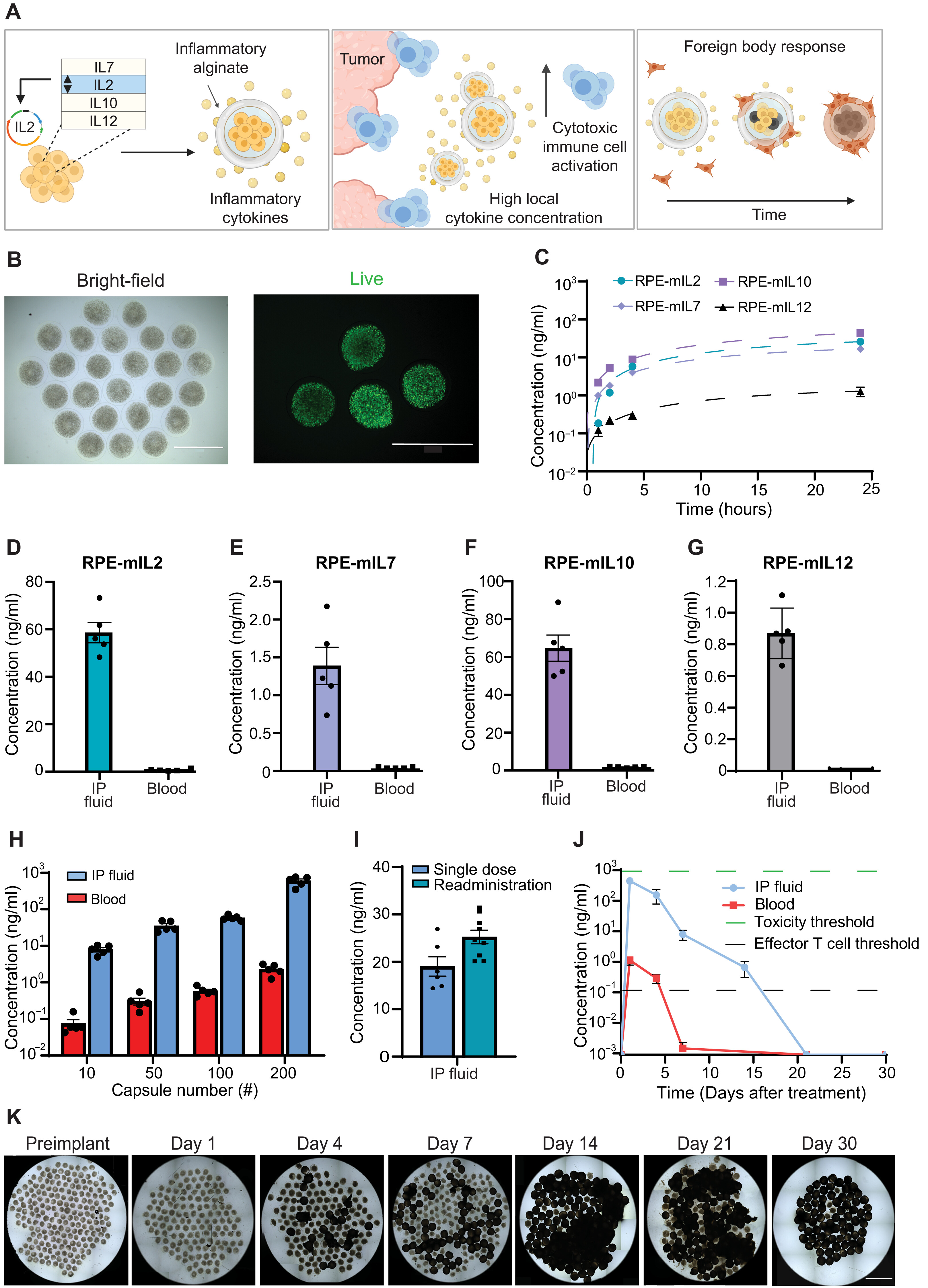
Encapsulated cell cytokine factories with tuned in vivo pharmacokinetics.

Fig.1 Development of encapsulated cell cytokine factories with tailored in vivo pharmacokinetics.1,2

Frequently Asked Questions

Q: What cytokines can be engineered into the CytoFactory platform?

A: Our platform is highly modular. We have validated protocols for common modulators like IL-2, IL-12, IL-15, and GM-CSF. We can also develop custom producer cells for novel or modified cytokines tailored to your specific vaccine mechanism.

Q: How do cytokine factories prevent host immune rejection of the producer cells?

A: The polymer capsules act as a physical barrier. The pore size is engineered to allow cytokines, oxygen, and nutrients to diffuse freely while preventing host immune cells and large antibodies from reaching and destroying the encapsulated producer cells.

Q: Why choose ECT over direct cytokine-nanoparticle injection?

A: Nanoparticles often suffer from a "burst release" and limited duration. Cytokine factories (ECT) provide a continuous, stable production of fresh cytokines for weeks or months, maintaining the localized immune stimulus required for durable antitumor memory.

Q: Can you evaluate localized cytokine effects in orthotopic tumor models?

A: Yes. We specialize in orthotopic and metastatic animal models (e.g., peritoneal, orthotopic brain, or lung). This allows us to assess how localized cytokine delivery interacts with the specific tumor microenvironment and surrounding healthy tissue.

Q: What preclinical readouts do you provide for safety evaluation?

A: We provide high-resolution serum cytokine kinetics to monitor for "cytokine storm" risks, along with comprehensive histopathology of distant organs and longitudinal body weight/behavioral tracking in animal models.

References:
1. Nash, Amanda M., et al. "Clinically translatable cytokine delivery platform for eradication of intraperitoneal tumors." Science advances 8.9 (2022): eabm1032.
2. Distributed under Open Access License CC BY 4.0, without modification.

Online Inquiry

All of our products can only be used for research purposes. These vaccine ingredients CANNOT be used directly on humans or animals.

Name:
Phone:
*E-mail Address:
*Products or Services Interested:
Project Description:

This site is protected by reCAPTCHA and the Google Privacy Policy and Terms of Service apply.