De Novo Designed Protein Mimetic Engineering Service
Are you struggling with extended drug discovery cycles, unstable recombinant protein yields, or non-specific ligand interactions? Creative Biolabs' de novo designed protein mimetic engineering service helps you overcome these obstacles by delivering tailor-made proteins that emulate or enhance natural biomolecular functions. Using AI-assisted modeling, molecular dynamics, and rational synthetic design, we accelerate your biotherapeutic development and help you achieve unmatched precision and efficiency in protein engineering.
Overview What We Can Offer Workflow Required Materials Highlights Publication Customer Reviews FAQs Related Services
Overview
De novo protein mimetic design represents a paradigm shift in molecular biotechnology, enabling the creation of synthetic proteins that replicate the key functions of natural biomolecules while offering enhanced stability, solubility, and controllability. Recent advances have demonstrated successful design of cytokine mimetics such as IL-2/IL-15 analogs with reduced toxicity and extended half-life. At Creative Biolabs, we combine computational de novo design with structural optimization and biophysical validation to craft protein mimetics optimized for therapeutic, diagnostic, and research applications.
Our strategy unites computational power, bioinformatics, and experimental validation to transform conceptual targets into functional molecular tools:
-
AI-Enhanced Scaffold Discovery
Employing neural network algorithms and energy-based simulations to identify optimal protein folds, minimizing misfolding and aggregation.
-
Interface Reconstruction
Building receptor-binding epitopes de novo or grafting essential motifs from known ligands to reproduce specific molecular recognition.
-
Precision Surface Optimization
Applying in silico mutagenesis and solvent-accessibility modeling to refine interaction strength and specificity.
-
Stability Engineering
Introducing salt bridges, disulfide bonds, and optimized hydrophobic cores to increase melting temperature and structural rigidity.
-
Activity Bias Design
Programming mimetics to activate or inhibit selective receptor subunits for controlled downstream signaling.
-
Iterative Validation and Feedback
Integrating computational predictions with expression, binding, and bioactivity data to iteratively refine constructs.
-
Translational Adaptability
Engineering mimetics compatible with conjugation systems, nanoparticle carriers, or fusion proteins for clinical translation.
Through this multi-tiered process, Creative Biolabs transforms raw sequence information into experimentally proven, application-ready biomolecular assets.
Discover How We Can Help – Request a Consultation.
What We Can Offer
Custom De Novo Protein Design
We create synthetic protein frameworks tailored to your target receptor or interaction, offering unmatched stability, specificity, and control.
Cytokine & Ligand Mimetics
We design engineered analogs of cytokines, chemokines, or hormones that replicate biological activity while enhancing pharmacokinetics and reducing off-target effects.
Automated Expression & Screening
We express the best mimetic candidates in bacterial, yeast, or mammalian systems, followed by rapid screening to assess stability, binding, and functionality.
Advanced Biophysical Characterization
Techniques such as circular dichroism (CD), differential scanning calorimetry (DSC), and surface plasmon resonance (SPR) confirm the mimetics' structural integrity, solubility, and receptor-binding kinetics.
Manufacturability & Scale-Up
We evaluate the expression yield, optimize purification workflows, and ensure the mimetics meet scalability requirements for clinical or commercial applications.
Downstream Adaptation
We provide conjugation, labeling, and formulation support for seamless integration into assays, delivery systems, or imaging platforms.
Workflow
Required Starting Materials
-
Target receptor sequences or structural information (homology models or cryo-EM data).
-
Desired functional outcome or signaling bias details.
-
Assay parameters or reference ligands for comparative benchmarking.
Highlights
Superior Stability
Engineered mimetics are optimized for enhanced stability under extreme conditions, ensuring consistent activity even in harsh environments compared to natural proteins.
High Selectivity
Each mimetic is designed for selective receptor binding, minimizing cross-reactivity and improving efficacy while reducing systemic side effects.
Rapid Turnaround
AI-assisted design speeds up prototyping and validation, giving you quicker access to functional protein mimetics and accelerating your research.
Scalable Production
Our designs are optimized for high-yield expression and scalability, ensuring a smooth transition from research to clinical development.
Discover the Creative Biolabs Advantage – Contact Us for a Customized Quote.
Publication
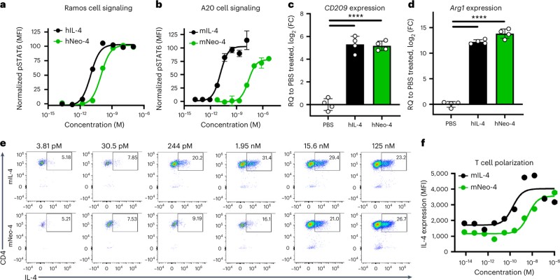
The engineered IL‑4 mimetic employed a modular de novo scaffold design to replicate the signaling actions of natural IL‑4 in vitro. It demonstrated selective activation of relevant receptor pathways, achieved stable STAT6 phosphorylation in immune cell subsets, and maintained functional activity under stress conditions that would denature natural cytokine. Because the mimetic is hyperstable and receptor‑selective, it offers a distinct advantage over native IL‑4 by reducing unintended off‑target activation while enabling integration into advanced materials and therapeutic formats.
Fig.1 Engineered IL-4 mimetics mimic the functional behavior of native IL-4 in vitro. 1
Customer Reviews
-
"High precision – Using Creative Biolabs' de novo mimetic, we achieved unprecedented receptor selectivity in our cytokine-targeted cancer model." – Dr J**, Immunology Institute.
-
"Streamlined translation – Their team not only designed the mimetic but optimized it for mammalian expression, reducing our development cycle by months." – Dr R**, biotech entrepreneur.
-
"Robust stability – The engineered mimetic retained >95 % activity after storage at 4 °C for six months, a major improvement over our wild-type control." – Prof E**, molecular pharmacologist.
FAQs
Q: Which therapeutic fields benefit most from de novo protein mimetics?
A: They are particularly valuable in immuno-oncology, cytokine therapy, enzyme replacement, and biosensor development, where precision and stability are crucial.
Q: Can Creative Biolabs adapt designs for diagnostic or research reagents?
A: Absolutely. We can tailor constructs for ELISA, flow cytometry, imaging, or affinity capture.
Q: What distinguishes a de novo mimetic from mutational optimization?
A: De novo design starts with computationally generated backbones, enabling entirely new folds and functions, unlike mutational tweaks to existing proteins.
Related Services
Bispecific Antibody Mimetic Engineering Service
Our Bispecific Antibody Mimetic Engineering service creates synthetic mimetics that bind two distinct targets simultaneously. These engineered mimetics offer enhanced therapeutic efficacy, reduced immunogenicity, and improved manufacturability, making them ideal for immuno-oncology and targeted therapies.
Learn More →
Single Domain Antibody Mimetic Engineering Service
Our Single Domain Antibody Mimetic Engineering service designs small, stable, and highly specific mimetics based on VHH technology. These versatile mimetics are ideal for diagnostics, targeted therapeutics, and immunoassays, offering excellent affinity and stability with easy production.
Learn More →
Creative Biolabs' de novo designed protein mimetic engineering service provides end-to-end support—from molecular concept through biophysical validation—enabling clients to obtain high-fidelity, high-stability synthetic proteins that meet research and therapeutic demands. Contact Our Team for More Information and to Discuss Your Project Today.
Reference
-
Yang, Huilin et al. "Design of cell-type-specific hyperstable IL-4 mimetics via modular de novo scaffolds." Nature chemical biology vol. 19,9 (2023): 1127-1137. Distributed under Open Access license CC BY 4.0, without modification. https://doi.org/10.1038/s41589-023-01313-6