Bispecific Single Domain Antibody (SdAb) Development Solution

Advantages Features Development Process Highlight Case Study Published Data Associated Services FAQ Resources

During the past decades, a phenomenal evolution of bispecific antibodies (bsAbs) has been observed for both therapeutic and diagnostic applications. To meet the growing demand for bispecific antibodies, Creative Biolabs has established one-stop solutions to generate a series of novel bispecific antibodies that are based on the single domain antibody (sdAb). In terms of our extensive experience in VHH antibody discovery and development, our scientists are confident in developing bispecific VHH antibodies or other multivalent VHH antibody formats with high affinity and low immunogenicity for your projects.

Why Choose Bispecific Single Domain Antibody or Other Multivalent VHH Antibody Formats?

Bispecific antibodies (BSAbs) represent synthetic proteins that have the capability to simultaneously bind two separate epitopes, which may exist on either the same or distinct antigens. A range of diseases can be potentially treated with these molecules. Creative Biolabs can improve BSAbs performance by utilizing VHH antibodies as their specificity source. VHH antibodies provide an optimal model for bispecific antibody development because they possess a low molecular weight of approximately 15 kDa, along with enhanced penetration capabilities and high production yields. When two or more VHH antibodies are coupled together, they create molecules that have either two, three, or multiple binding sites and one or more specificities. Multivalent VHH antibodies that target serum albumin function as a universal approach to both increase half-life and assist biological barrier penetration.

Typical Features of Bispecific VHH Antibodies

Typical Pathway for Bispecific VHH Antibody Development

Features of One-Stop Bispecific VHH Antibody Development

As an extremely fast-growing field, bispecific VHH antibody development presents great potential for both therapeutic and diagnostic purposes. Creative Biolabs can provide one-stop solutions to discover and develop the best-fit bispecific VHH antibodies for your purpose. If you are interested in learning more about our solutions, please do not hesitate to contact us.

Case Study

Our case study utilized a low immunogenic protein as the antigen and screening target while employing a protein with over 90% homology as the negative control. The researchers obtained 23 specific single domain antibodies from a llama immunized with this low immunogenic antigen, which did not cross-react with the negative control target.

Fig.1 Titration results. (Creative Biolabs Original)Figure 1. 3rd titration results.

Since the antigen has low immunogenicity, we performed three titrations during the llama immunization process, and finally observed a relatively low immune response as expected.

Fig.2 Library screening stage. (Creative Biolabs Original)Figure 2. Determination of biotinylation efficiency by ELISA. (Left) Process monitoring of library screening stage. (Right)

We utilized a solution sorting screening strategy to apply a target coating to streptavidin during library screening. ELISA determined the biotinylation efficiency before the screening process began. The target showed good enrichment following three rounds of biopanning, while the control group displayed a clear distinction. Through screening procedures, specific binders have been identified for the target, but no screening has taken place for the negative target.

Fig.3 Monoclonal phage ELISA and DNA sequencing. (Creative Biolabs Original)Figure 3. Summary of monoclonal phage ELISA of the randomly picked clones and DNA sequencing.

After the entire bio-panning, multiple clones were randomly selected for monoclonal phage ELISA detection and DNA sequencing. Finally, 23 clones with positive recognition for the target group were obtained.

Published Data

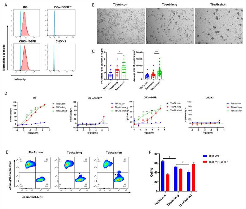
Fig. 1 The TbsAb-short form mediates superior T cell-mediated cytotoxicity.1

This study investigated the potential application of the Fab x sdAbs-Fc with the same bispecific format, but designed with a hinge region varied in length. To study the influence of modulating the hinge region between the heavy chain backbone of the antibody molecule and the Fab arm, two mCD3E × mEGFR bispecific antibodies were generated with different hinge designs, one with a shorter hinge (TbsAb-short form) and the other with a longer hinge design (TbsAb-long form). Generally speaking, decreasing the distance between T cells and tumor cells leads to stronger T cell activation and, in turn, better tumor cell death. In the results, the TbsAb-short form showed remarkably better potency in modulating redirected T-cell killing and activation of T cells, meanwhile facilitating the aggregations between T cells and tumor cells, compared to the TbsAb-long form. Rather than comparing multiple bispecific forms, this study indicated that even tweaking a dozen amino acids in the hinge region of the same bispecific format could have a significant impact on its cytotoxicity, suggesting that a shorter hinge design may be beneficial when creating human Fab x sdAb-Fc TbsAb for cancer therapy. This has provided spirited inspiration and new thought for the design and development of bispecific VHH antibodies.

Associated Services

Reference

  1. Huang, Shuyu, et al., "Shortened Hinge Design of Fab x sdAb-Fc Bispecific Antibodies Enhances Redirected T-Cell Killing of Tumor Cells." Biomolecules 12.10 (2022): 1331. Distributed under Open Access License CC BY 4.0, without modification.

FAQ

1. What is a bispecific single-domain antibody?
A bispecific single-domain antibody is a type of antibody fragment that can simultaneously bind to two distinct epitopes. Unlike traditional antibodies that have two identical antigen-binding sites, bispecific VHH antibodies are engineered to have two different binding sites, allowing them to bring two different molecules into proximity or significant enhance the affinity against one target.
2. How are bispecific VHH antibodies constructed?
Bispecific VHH antibodies are constructed by genetically fusing two single-domain antibodies each with a unique specificity. This fusion can be achieved using a flexible peptide linker or more advanced molecular engineering techniques to ensure the correct folding and functionality of each binding site.
3. What are the advantages of using bispecific VHH antibodies over traditional monoclonal antibodies?
Firstly, the size of the VHH antibody (~ 15 kDa) is much smaller compared to the traditional one (~ 150 kDa), leading to improvement of their tissue penetration. Secondly, VHH antibodies are usually stable and less susceptible to extreme pH and high temperatures. Besides, owing to their small size, VHH antibodies can access epitopes that are inaccessible to larger antibodies. Moreover, the production of VHH antibodies can be applied with microbial systems like E. coli or yeast, making it more cost-effective and efficient. Last but not least, bispecific VHH antibodies are designed to simultaneously bind to two different targets, offering more versatile therapeutic options.
4. What role do linkers play in the functionality of bispecific VHH antibodies?
Linkers are crucial in bispecific VHH antibodies as they connect the two single-domain antibodies and ensure that both can fold correctly and function independently. The linker can tremendously affect the stability, solubility, and flexibility of the bispecific sdAb. Typically, flexible polypeptide linkers are used to allow independent movement and optimal binding to both targets, minimizing steric hindrance as well.
5. Can bispecific VHH antibodies be used for diagnostic purposes?
Yes, bispecific VHH antibodies can be utilized for diagnostic purposes. Their ability to bind two different antigens makes them suitable for use in various diagnostic assays, such as targeted imaging and biomarker detection. For instance, bispecific VHH antibodies can be designed to target a disease-specific antigen and a reporter molecule like a fluorescent dye, enhancing the specificity and sensitivity of diagnostic imaging tools.

Resources

We are offering highly customized CRO services to assist your Single Domain Antibody (sdAb) related projects. Please Contact Us for more details.

Online Inquiry
  • Tel:
  • Fax:
  • Email:
  • Tel:
  • Email:
  • Tel:
  • Email:

Enter your email here to subscribe.

Submit

Follow us on

ISO 9001 Certified - Creative Biolabs Quality Management System.
Copyright © 2026 Creative Biolabs. All Rights Reserved.