Researchers from the University of Basel in Switzerland published a research paper titled “Selective haematological cancer eradication with preserved haematopoiesis” in the journal Nature.
The entire hematopoietic system can be reconstructed by transplantation of hematopoietic stem cells (HSCs). Currently, hematopoietic stem cell transplantation (HSCT) is a well-established clinical therapy. However, highly effective antigen-specific cell-depleting drug modalities, such as ADC drugs or CAR-T cell therapy, are expected to target depleted hematopoietic stem cells and tumor cells, potentially greatly improving hematopoietic stem cell transplantation (HSCT). Antigens co-expressed by tumor cells and other healthy cells (e.g., hematopoietic stem cells, T cells) pose a potential risk of toxicity. In addition, the diversity of hematopoietic cell types and the complexity and heterogeneity of hematologic tumor cells expressing hundreds of different cell surface antigens make target selection difficult.
In view of these limitations, the research team changed the criteria for target selection. Instead of emphasizing the specificity of the cell type in which the antigen is expressed, they aimed to find a target that is widely expressed in all hematopoietic cells (including hematopoietic stem and progenitor cells, leukemia stem cells, and differentiated cells), but not in non-hematopoietic cells.
CD45 is a target that meets this requirement, as it is expressed only by nucleated cells of hematopoietic origin and represents a pan-hematopoietic marker. Antibody-drug conjugates (ADCs) targeting mouse CD45 can effectively deplete long-term reconstituted hematopoietic stem cells (LT-HSCs), thereby enabling allogeneic hematopoietic stem cell transplantation.
In addition to CD45, there are many ADC products with different targets to choose from
| CCR5 | CD180 | CD19 |
| CD33 | CD37 | CD38 |
| CD40 | CD40LG | CD44 |
| CD5 | CD6 | CD70 |
However, because CD45+ cells are essential for hematopoiesis, immune defense, and many non-immune functions, highly effective CD45-targeted therapy is difficult to tolerate long-term without additional precautions. Knockdown of CD45 in hematopoietic stem and progenitor cells (HSPCs) results in severe combined immunodeficiency. The team’s previous study confirmed that replacing an amino acid in mouse CD45 eliminated its binding to the monoclonal antibody without affecting its expression and function. Since then, human HSPCs have been engineered to be immune to antigen-specific treatments, but retain their function, and maintain engraftment and multidirectional differentiation potential.
Therefore, the goal of the study is to engineer CD45 to make it resistant to CD45-targeting ADCs while maintaining the function of hematopoietic stem cells, thus making targeted therapy possible.
In this study, the research team developed a highly efficient antibody-drug conjugate (ADC) targeting CD45 and combined it with base editing technology to edit the CD45 of HSPCs for transplantation. This ensures that the CD45 retains its expression and function without being affected by the ADC drug, allowing for long-term reconstitution of the blood system after infusion into the body.
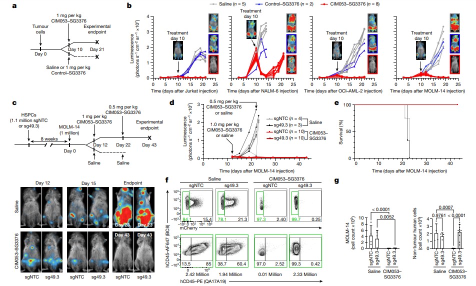
In vivo experiments in mice demonstrated that antibody-drug conjugates (ADCs) targeting the pan-hematopoietic marker CD45 can specifically clear the entire hematopoietic system, including hematopoietic stem cells (HSCs). This ADC drug is then combined with a base-edited artificial blood stem cell transplant to selectively remove leukemia cells from the body while preserving the hematopoietic function of the transplanted hematopoietic stem cells.
Fig. 1 Analysis of tumor clearance and Hematopoietic Protection of CIM053-SG3376 in vitro1
Overall, the study combined CD45-targeted ADCs with genetically engineered hematopoietic stem cells (HSCs) to create an almost universal strategy for replacing the hematopoietic system, regardless of the etiology of the disease or the type of cell of origin. This approach is not only applicable to hematologic malignancies, but can also be applied to a wider range of hematologic diseases.
Reference
- Garaudé, Simon, et al. “Selective haematological cancer eradication with preserved haematopoiesis.” Nature (2024): 1-8.

