Human Ovary Cell OVCAR-3-based Proliferation Assay Service
Human Ovary Cell OVCAR-3
OVCAR-3 (NIH-OVCAR3) is a commonly utilized cell line for high-grade serous ovarian cancer (HGSOC) cell line. It was originally established in 1982 from the ascites of a patient with ovarian adenocarcinoma who was resistant to multiple drugs. This cell line is extensively used in research on biomarkers, drug sensitivity, and treatment strategies for ovarian cancer.
The OVCAR-3 cell line has been referenced in a large number of publications related to ovarian cancer research, serving as a critical resource for investigating chemotherapy responses, drug sensitivities, and the development of new therapeutic strategies. The OVCAR-3 cell line possesses several significant characteristics:
-
Model for High-Grade Serous Ovarian Cancer (HGSOC): OVCAR-3 is widely recognized as a representative model for HGSOC, exhibiting biological features that closely resemble those of the actual disease.
-
Adaptive Plasticity: In response to environmental stresses such as hypoxia and shear stress, OVCAR-3 cells demonstrate significant adaptive changes, including metabolic shifts and morphological remodeling.
-
Drug Resistance: OVCAR-3 cells exhibit resistance to certain chemotherapeutic agents.
Moreover, the characteristics of the OVCAR-3 cell line align closely with the genomic and transcriptomic profiles of clinical HGSOC patients, particularly regarding alterations in DDR genes, making it a valuable model for studying treatment responses in ovarian cancer.
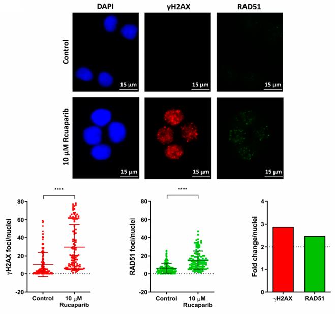
Fig.1 The repair status following DNA damage induction on OVCAR3 cells.1
OVCAR-3-based Proliferation Assay
Investigating the effects of the compound on OVCAR-3 cell proliferation can reveal the biological mechanisms of ovarian cancer, including the interactions between the compound and specific signaling pathways and cellular processes. Creative Biolabs offers OVCAR-3-based proliferation assay services for your target compounds. We also provide a variety of cell proliferation assay services with different cell types. We hope you can contact us, and let us help you make the most suitable choice.
Reference
-
Bradbury, A., et al. " Characterisation of Ovarian Cancer Cell Line NIH-OVCAR3 and Implications of Genomic, Transcriptomic, Proteomic and Functional DNA Damage Response Biomarkers for Therapeutic Targeting." Cancers 12.7 (2020): 1939. Distributed under Open Access license CC BY 4.0, without modification.
For Research Use Only | Not For Clinical Use