Human Colon Cell HCT-116 based Proliferation Assay Service
Creative Biolabs' HCT-116 proliferation assay service provides definitive, quantitative efficacy data against this clinically relevant model, which harbors a known oncogenic Kirsten rat sarcoma viral oncogene homologue (KRAS) mutation. We offer the most relevant screening platform for agents targeting the MAPK cascade. We deliver precise IC50 determination, clear differentiation between cytotoxic (apoptosis-inducing) and cytostatic (cell cycle arrest) mechanisms, and the ability to test complex combination therapy hypotheses. This critical first-step data is essential for de-risking your pipeline and accelerating candidates into late-stage preclinical development with confidence.
Background Workflow Publication Why Choose Us FAQs Customer Review Related Services Contact Us
The Significance of the HCT-116 Cell Line
HCT-116 cells are a fundamental, highly valued model for sporadic colorectal cancer (CRC), known for their oncogenic KRAS mutation and aggressive growth. Proliferation assays are the essential first step, quantifying cell viability and growth inhibition to evaluate therapeutic potential. By targeting the cell line's unique KRAS-driven dependencies, Creative Biolabs' service offers a highly predictive platform for identifying novel anti-cancer hits. This approach ensures high clinical relevance and screening specificity for agents aimed at the vital Ras/MAPK signaling cascade.
Contact Creative Biolabs today to discuss your project specifics and receive a customized assay plan that aligns with your discovery goals. We are ready to provide the scientific rigor your drug candidate deserves.
Workflow: HTS Proliferation Analysis from Compound to Conclusion
Our process is meticulously engineered for clarity and reproducibility, providing a transparent and comprehensive service suitable for visualization as a detailed flowchart.
Publication
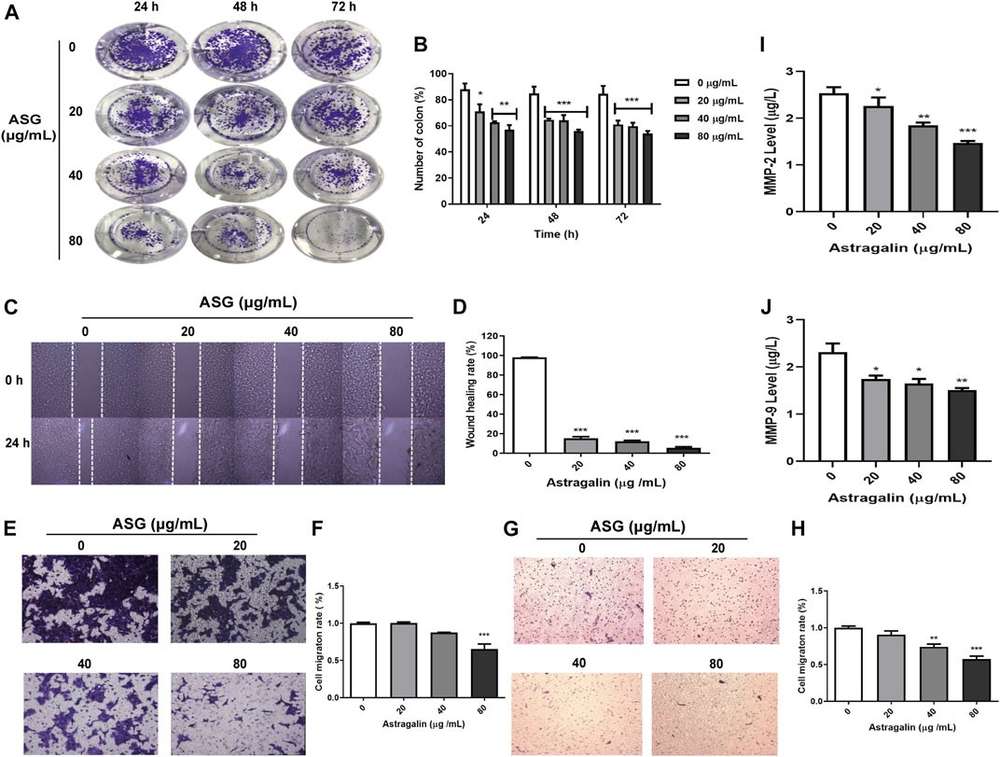
This study investigates the anti-cancer potential of astragalin, a natural flavonoid, against human colon cancer, using HCT116 cells and a mouse xenograft model. The researchers comprehensively demonstrate that astragalin inhibits cell proliferation and migration, induces apoptosis (via Bax/Bcl-2 and caspases), and causes G0/G1 cell cycle arrest. Crucially, astragalin suppresses the pro-inflammatory NF-κB signaling pathway and reduces invasive enzymes (MMP-2/MMP-9). Since it showed low toxicity to normal colon cells, the findings highlight astragalin's potential as a safe, plant-derived therapeutic candidate for colon cancer treatment.
Fig.1 Astragalin suppresses the migration and invasion of HCT116 colorectal cancer cells. 1
Why Choose Us
Our human colon cell HCT-116 based proliferation assay is a specialized service built on decades of Creative Biolabs' oncology experience. We deliver superior performance by prioritizing the cell line's unique KRAS-mutant biology, ensuring the model's relevance to your targeted mechanism (e.g., Ras/MAPK pathway). Our exclusive use of luminescence based methods ensures exceptional sensitivity and high throughput capacity compared to legacy colorimetric assays. This specialized focus maximizes data quality, minimizes experimental risk, and accelerates the validation of your KRAS-targeting therapeutic candidates.
Experience the Creative Biolabs Advantage - Get a Quote Today
FAQs
Q: How do you ensure the HCT-116 cell line used in the assay maintains its specific genetic characteristics?
A: We implement rigorous authentication and quality control protocols to ensure the HCT-116 cells maintain their genetic integrity and high proliferative capacity, guaranteeing the reliability of your results.
Q: Can this assay differentiate between a cytotoxic (cell-killing) and a cytostatic (growth-slowing) agent?
A: Yes. While the standard assay measures overall proliferation, we offer optional kinetic growth analysis and specialized endpoints to provide a clear profile, ensuring you understand the mechanism behind the observed inhibition.
Q: Is the HCT-116 line the best choice for all colorectal cancer projects, or should I consider alternatives?
A: HCT-116 is highly valuable for its KRAS-mutant status, which is prevalent in CRC. However, for a comprehensive view, we recommend testing a panel of cell lines (including KRAS wild-type and p53-mutant models) to assess broad efficacy.
Customer Review
-
Combination Therapy Synergy
The detailed synergy analysis facilitated our move from monotherapy to a highly effective combination strategy, saving us months of development time. The clear distinction between cytotoxic and cytostatic effects was invaluable. - L. C. P***
-
Screening Efficiency
The HTS capability allowed us to screen a 1000-compound library in parallel, a task that would have taken our team a quarter to complete manually. The data output was clean, well-normalized, and ready for modeling. - M. G. Wil***
Related Services
To further accelerate your oncology drug development, Creative Biolabs offers several complementary services that build upon the foundational data provided by the HCT-116 assay:
Resistant Cell Line Panel Screening Service
Creative Biolabs offers resistant cell line panel screening encompassing various cancer types and mechanisms, crucial for identifying efficacy limitations and de-risking new drug candidates.
Learn More →
Tumor Cell Panel Screening Service
Creative Biolabs' tumor cell panel screening offers a diverse selection of cancer cell lines (breast, lung, colon, etc.) to mirror tumor heterogeneity, essential for screening anticancer compounds.
Learn More →
Contact Us
Creative Biolabs' HCT-116 based proliferation assay service delivers scientifically rigorous, high-throughput validation of your anti-cancer agents against a key KRAS-mutant model. By combining proprietary assay protocols with expert data analysis, we provide the confidence and clarity required for critical go/no-go decisions in your drug discovery journey.
Ready to advance your lead compound? Contact our expert team today to discuss your project requirements and receive a customized service plan that meets your deadlines and scientific goals.
Reference
-
Yang, Min, et al. "Astragalin inhibits the proliferation and migration of human colon cancer HCT116 cells by regulating the NF-κB signaling pathway." Frontiers in Pharmacology 12 (2021): 639256. Distributed under Open Access license CC BY 4.0, without modification. https://doi.org/10.3389/fphar.2021.639256