Creative Biolabs-Immuno-oncology

Tumor Profiling for Prognostic Assessment

Tumor Profiling for Prognostic Assessment

Predicting the outcomes of cancer remains challenging, despite the advancement of technologies that are available in the clinic. A growing number of scientists are investigating the use of tumor profiling in order to further our ability to diagnose and predict outcomes in cancer. tumor profiling is a prognostic tool to predict recurrence risk or response to adjuvant therapies and is being introduced into clinical practice.

Tumor Profiling at Creative Biolabs

With an experienced team of in-house experts in tumor profiling, Creative Biolabs has developed a full pipeline to provide our clients with a highly customizable solution. We apply next-generation sequencing (NGS), in situ hybridization (ISH), polymerase chain reaction (PCR), immunohistochemistry (IHC), and microarrays for tumor profiling. Our seasoned scientists will work with our clients to develop a complete solution for prognostic assessment from project design to in-depth analysis.

Tumor Profiling
NGS ISH PCR IHC Microarray

Fig.1 Technologies for tumor profiling, which could be used for prognostic assessment.

Highlights

Partial Result Display

Fig.2 Clustering without prior categorization.Fig.2 Unsupervised clustering.1

Published Data

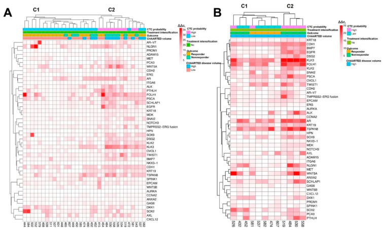
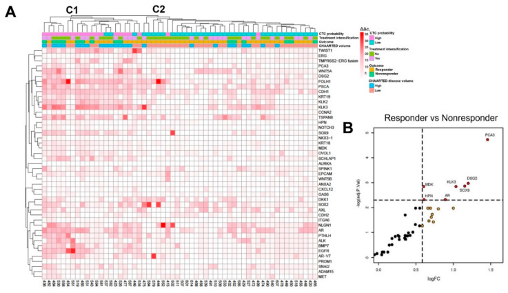
Paper Title: Multigene profiling of circulating tumor cells (CTCs) for prognostic assessment in treatment-naïve metastatic hormone-sensitive prostate cancer (mHSPC)

Published: 2022

Background and Results: The development of personalized therapeutic approaches has been hindered by the substantial biological heterogeneity of metastatic prostate cancer. Therefore, it is difficult to assess the prognosis of metastatic hormone-sensitive prostate cancer. Gene expression profiling in this paper showed that the presence of CTCs was greater in CHAARTED high-volume patients compared to low-volume patients. High-volume disease and the presence of CTC were found to be independently associated with the risk of non-response at 7 months. What's more, AR, DSG2, KLK3, MDK, and PCA3 were identified to be genes predictive of non-response by pooled gene expression from CTCs of pre-androgen deprivation therapy (ADT) samples.

Fig.3 Heatmap depicting the gene expression of MiCoPilot patients before starting androgen deprivation therapy (ADT).Fig.3 Heatmap of MiCoPilot patient gene expression prior to initiation of ADT.1

Creative Biolabs has developed a full pipeline to integrate tumor profiles for prognostic assessment. By applying this pipeline, prognoses have been assessed in several cancers. Please feel free to contact us to get more detailed information.

Reference

  1. Reichert, Zachery R., et al. "Multigene profiling of circulating tumor cells (CTCs) for prognostic assessment in treatment-naïve metastatic hormone-sensitive prostate cancer (mHSPC)." International Journal of Molecular Sciences 23.1 (2021): 4. Distributed under Open Access license CC BY 4.0, without modification.

For Research Use Only | Not For Clinical Use

Online Inquiry
Copyright © 2026 Creative Biolabs. All Rights Reserved.
ISO 9001 Certified - Creative Biolabs Quality Management System.
Close
Thanksgiving
Thanksgiving