Services Support
Online inquiry

For Research Use Only. Not For Clinical Use.

Contact us
  • Email:

Digestive System-Cells Differentiation from iPSC

Overview Service Features Published Data FAQs Scientific Resources Related Services

Induced pluripotent stem cells (iPSCs) exhibit stable self-renewal in culture and have the potential to differentiate into all somatic cell types. Differentiated cell types produced from a patient's iPSCs have many potential therapeutic applications, including tissue replacement and gene therapy, and as an in vitro model system to study human development and diseases. Creative Biolabs has broad expertise in lineage-specific iPSC differentiation and here we introduce our custom digestive differentiation services.

Introduction to Digestive System-Cells Differentiation from iPSC

iPSCs are a type of stem cell that can be generated directly from adult cells. These cells have the potential to differentiate into a variety of different cell types, including cells of the digestive system such as the intestines, liver, and pancreas.

To date, iPSCs have been successfully differentiated into several types of digestive system cells, including:

  • Hepatocytes: These cells play a critical role in metabolism, detoxification, and the production of essential proteins. iPSC-derived hepatocytes may provide a renewable source of cells for cell-based therapies to treat liver diseases, as well as for drug toxicity testing.
  • Pancreatic cells: iPSCs could potentially provide an unlimited source of insulin-producing beta cells for diabetes research and therapy.
  • Intestinal cells: Scientists have been able to generate 'mini-intestines' from iPSC, which can mimic the structure and function of human intestines. These may be used to study gastrointestinal diseases and to test new drugs.

While the potential applications of iPSC-derived digestive system cells are broad, a great deal of research is still needed to ensure the safety and efficacy. Additionally, developing reliable methods for generating large numbers of high-quality, functional cells reproducibly is a major focus of ongoing research.

Services at Creative Biolabs

Differentiation of iPSCs into Pancreatic β Cells

iPSCs have the ability to differentiate into pancreatic β cells under specific induced culture conditions. It has proved to be a promising approach for stem cell-based diabetes therapy. Efforts are made to better control the differentiation process and increase efficiency under in vitro culture conditions, including the use of various combinations of transcription factors, small molecules, and growth factors. Stepwise differentiation protocols have been developed to generate mature β cells from iPSCs, which include 4 steps: definitive endoderm (DE), pancreatic progenitors, pancreatic endocrine progenitors, and β cells. For each step, the cells are treated with different reagents.

Digestive-System-Cells-Differentiation-from-iPSC (Creative Biolabs Original)

Differentiation of iPSCs into Intestinal Cells

The differentiation of iPSCs into specific cell types of the intestinal cells would provide insights to the understanding of intestinal development and ultimately yield cells for the use in future regenerative medicine. To promote the studies in this field, Creative Biolabs now offers directed in vitro differentiation of iPSCS into four intestinal differentiated cell types, namely absorptive enterocytes, goblet cells, enteroendocrine cells, and Paneth cells.

In vitro and in vivo Evaluation of Differentiated Cells

At Creative Biolabs, we provide not only in vitro differentiation services but also standardized in vitro and in vivo testing to assess the morphology and functionality of the differentiated cells.

  • Expression of particular markers at various stages along the differentiation cascade (e.g., hormones, transcription factors, and ion channels)
  • Functional characterization (e.g., synthetic functions, energy metabolism, bile production and metabolism, detoxification, drug metabolism)
  • Intracellular signaling and dynamic insulin secretion kinetics in response to glucose, incretins, and other secretagogues in vitro
  • In vivo glucose-responsive insulin secretion and reversal of hyperglycemia in animal models

Features of Our Services

  • Guaranteed directed differentiation with >80% purity and the desired phenotype and functionality
  • Comprehensive characterization of the established cell types
  • Optimized induction media and protocols to promote differentiation efficacy
  • Customized services and individualized support to suit specific research requirements
  • Free consultation and ongoing technical support of the cell maintenance after delivery

In addition, you might be also interested in other iPSC differentiation services listed below:

Custom differentiation into other cell types not listed above is available upon request. Creative Biolabs has accumulated multiple successful experiences with diverse custom projects in the past years. Please contact us for further information.

Published Data

Below are the findings presented in the article related to digestive system-cells differentiation from iPSC.

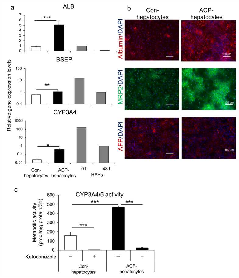
1. Researchers developed an effective differentiation method to induce human iPSC to form endoderm. Using the ACP (Activin A, CHIR99021 and PI-103) protocol, hiPSC-derived endoderm was differentiated into hepatocytes. Differentiated hepatocytes showed higher gene expression levels of albumin (ALB), hepatocyte markers, bile salt efflux pump (BSEP), and CYP3A4 than those differentiated using conventional methods. And the hepatocytes showed CYP3A4/5 activity, and the metabolic activity of ACP hepatocytes was significantly higher than that of conventionally differentiated hepatocytes. These studies suggest that human iPSC-derived endoderm can be further differentiated into hepatocytes with pharmacokinetic functions.

Characterization of hepatocytes using hiPSC-derived endoderm generated by protocol ACP. (Qiu, Shimeng, et al., 2021)Fig. 1 Characterization of hepatocytes using hiPSC-derived endoderm generated by protocol ACP.1

2. Researchers differentiated human iPSC into pancreatic β-cells and characterized the transcriptional dynamics throughout the differentiation process. Gene expression analysis of the bulk cells showed that pluripotency genes OCT4 and NANOG were downregulated, while pancreatic development genes such as SOX17, FOXA2, HNF1b, PDX1, NKX2.2, and NKX6.1 were significantly upregulated during differentiation.

Immunofluorescence also confirmed the expression of β-cell markers in iPSC-derived insulin-positive cells. Secretion of C peptide, glucagon, and growth hormone-releasing peptide was measured in supernatants and assessed in unstimulated cells at the differentiation stage, which rapidly responded to glucose stimulation. Taken together, these data suggest that iPSCs have the ability to differentiate into bona fide β-cells that are capable of secreting insulin in response to glucose.

FAQs

  • Q: How do you ensure the quality and consistency of the differentiated cells produced in your service?
    A: We employ rigorous quality control measures throughout the entire differentiation process. This includes regularly monitoring cell morphology, gene expression profiles, and functional assays to ensure that the resulting cells exhibit the desired characteristics of their mature counterparts in the digestive system. Additionally, we adhere to standardized protocols and utilize state-of-the-art equipment to maintain consistency across batches, minimizing variability and ensuring reliable results for scientific experiments.
  • Q: What level of technical support do you provide to researchers utilizing your differentiated cells in their experiments?
    A: We offer comprehensive technical support to researchers at every stage of their experiments, from initial consultation and protocol optimization to troubleshooting and data analysis. Our team of experts is available to provide guidance on cell handling, culture techniques, experimental design, and interpretation of results, ensuring that researchers can maximize the utility of our differentiated cells in their scientific endeavors.
  • Q: What if the differentiated cells do not perform as expected in my experiments?
    A: We take great care in ensuring the quality and functionality of our differentiated cells. However, if they do not perform as expected, we would be more than willing to investigate the issue and work with you towards a satisfactory solution.
  • Q: Can you assist with custom assay development using the differentiated cells provided by your service?
    A: Yes, we offer expertise in assay development and optimization using our differentiated cells to meet the specific requirements of our customers' research projects. Whether it involves designing functional assays to assess cell behavior, screening assays to evaluate drug candidates, or developing disease models for phenotypic analysis, our team of scientists can provide guidance and support to maximize the utility of our differentiated cells in diverse experimental applications.

Scientific Resources

Reference

  1. Qiu, Shimeng, et al. "An efficient method for the differentiation of human iPSC-derived endoderm toward enterocytes and hepatocytes." Cells 10.4 (2021): 812. Distributed under Open Access license CC BY 4.0, without modification.

For Research Use Only. Not For Clinical Use.