RAMOS B Cell Engineering Service

Express GOI in RAMOS Cell Line

Ramos cell, a B lymphocyte cell line from Burkitt's Lymphoma, is widely used as a model for studying B cell biology, cancer cell biology, and immunology. As a frontier biotech service provider, Creative Biolabs is committed to the development of tumor immunotherapy technology and cell therapy products. At our lab, our scientists custom-design stable Ramos B cell lines to generate therapeutic antibodies and proteins using the most robust and reliable technologies on the market. Engineered Ramos B cell lines provide a new avenue for cellular therapy.

Services Details

Our services include:

  • Engineered RAMOS B cell development

Building on years of proven expertise, scientists at Creative Biolabs are proficient in various technologies to guarantee the development of stable RAMOS B cell lines. From designing and synthesizing the gene of interest to editing the RAMOS cell line, we offer end-to-end solutions.

  • Engineered cell line characterization

Creative Biolabs develops your Ramos cell line to stably express your gene of interest. To ensure you receive a high-quality and reliable assay-ready stable RAMOS B cell line, we also offer an in-depth analysis of your cells. You can choose part or all of the following services based on your specific needs.

Upon submitting your request, our scientists will respond to you within 24h.

Materials Required

  • RAMOS B cell. You can send your own cells or available RAMOS B cell line can be provided by Creative Biolabs for an additional fee.
  • The gene of interest.

Deliverables

Full design solution before starting the cell engineering workflow. We will provide you with all the required documentation.

  • Engineered RAMOS B cell line
  • Sequence analysis
  • Certificate of analysis

Advantages

State-of-the-art technologies

Our customized services use a variety of technologies for B cell engineering, including CRISPR/CAS9 technology, etc.

Flexible solutions

Each cell line engineering project is divided into phases. Throughout the process, our Project Management team provides regular updates so that projects progress smoothly.

Save resources, time & money

Our state-of-the-art technologies and expertise help you save your time, effort and costs and accomplish your project goals.

Published Data

The following are the results of engineering RAMOS B cells with monoclonal antibody overexpression.

  • Technology: CRISPR/Cas9
  • Insertion locus: the immunoglobulin loci
  • Expression cassette: IgH promoter, a full light chain, a linker, and an IgH VDJ

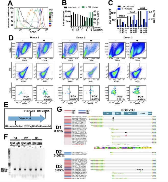
Universal B Cell Engineering Strategy. (Voss, James E., et al., 2019)Fig.1 Engineering Primary Human B Cells.1,2

FAQ

Q: Can I send my own RAMOS cell line, or do I have to purchase it from you?

A: If you wish to use your own cells, please contact us to send your cell line. We also provide an available RAMOS B cell line. The costs for the cells will be added to the quote.

Contact Us

Contact Us

Would you like to discuss your requirements with our experts?

References
  1. Voss, James E., et al. "Reprogramming the antigen specificity of B cells using genome-editing technologies." Elife 8 (2019): e42995.
  2. Under open access license CC BY 4.0, without modification

Related Sections: