Metabolites Detection Services

A very interesting additional family of analytes serving as biomarkers in blood samples are metabolites, including immune modulating amino acids, (anti)-oxidants, and members of different lipid classes. Metabolite biomarkers have demonstrated the potential in precision diagnostics. Creative Biolabs is a well-recognized leader in the field of in vitro diagnostics (IVD). We proudly introduce our professional metabolite detection services with our advanced analytical platforms.

Technologies for Metabolite Biomarker Identification

Metabolomic experiments typically use analytical platforms such as gas chromatography-mass spectrometry (GC-MS), liquid-chromatography mass spectrometry (LC-MS), capillary electrophoresis mass spectrometry (CE-MS), and nuclear magnetic resonance (NMR) to analyze and quantify metabolites in a sample. These metabolomic experiments could be targeted to a specific metabolite, a class of metabolites, or all metabolites in an unbiased manner. Targeted analyses focus on up to a hundred metabolites, while untargeted approaches can cover hundreds or even thousands in a single experiment. Targeted approaches are empowered by known changes in cancer metabolism. In some cases, it may associate cancer-specific genetic alterations to changes in metabolite concentration and design a strategy to discriminate between different types of cancer.

Metabolites detection services at Creative Biolabs. (Creative Biolabs Original)

Metabolite Biomarker Detection Services at Creative Biolabs

Measurement of metabolite markers can offer insight into disease progression in both primary tumor and metastatic compartments, and can also be used as a means of screening for and diagnosing early-stage cancers. Equipped with industry-leading expertise and state-of-the-art equipment, Creative Biolabs is fully competent and dedicated to serving as your one-stop-shop for liquid biopsies. We offer comprehensive analysis services for liquid biopsies, including circulating tumor cells (CTCs), cell-free tumor DNA (ctDNA), cell-free tumor RNA (ctRNA), exosome, tumor-educated platelets, protein detection, metabolites, and nucleosome. Advancements in instruments are adequate to allow the identification of metabolite biomarkers. However, the field is still hindered by different analytical challenges.

With years of experience in the identification of metabolite biomarkers, Creative Biolabs has perfected our technical pipelines for metabolite detection. Experimental procedures and materials, as well as data handling and statistical analyses, have been standardized to ensure analytical validation of metabolite biomarkers. We would like to share our cutting technologies for metabolite detection to facilitate our customers' research and project development.

For more detailed information, please feel free to contact us or directly send us an inquiry.

Published Data

1. Development of a Metabolite-Based Liquid Biopsy Approach for Ovarian Cancer Detection

Performance estimates of the SMAGS model consisting of 7 metabolites plus CA125 for detection of early-stage ovarian cancer.Fig.1 Performance estimates of the SMAGS model for detection of early-stage ovarian cancer.1,3

In a study involving 219 ovarian cancer patients (59 in stage I/II, 160 in stage III/IV) and 409 female controls, researchers employed a novel Sensitivity Maximization At A Given Specificity (SMAGS) approach to create a blood-based test that combined 7 metabolites with CA125 for the detection of ovarian cancer. At 98.5% specificity, the test achieved 86.2% sensitivity for early-stage ovarian cancer and detected 64% of cases with low CA125 levels (<35 units/mL). In an independent validation with 65 early-stage cases and 141 controls, the panel showed 73.8% sensitivity at 91.4% specificity, capturing 44.8% of early-stage cases with CA125 <35 units/mL. This metabolite-based test improves upon CA125 for early-stage ovarian cancer screening.

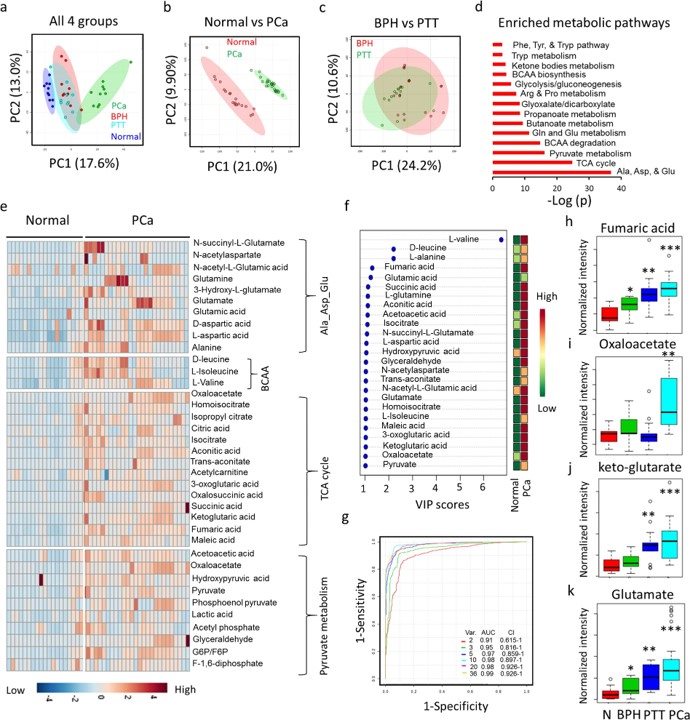
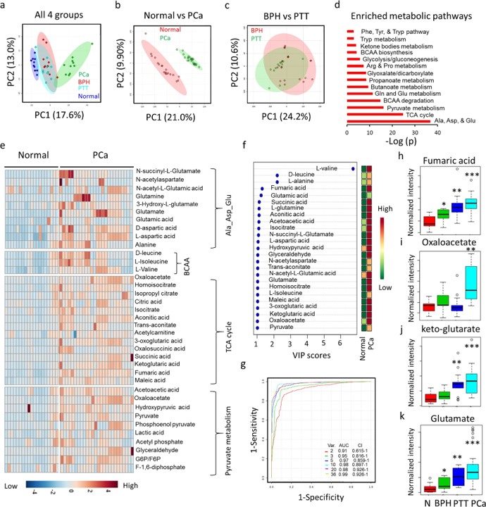
2. Integrated RNA and Metabolite Profiling in Urine Liquid Biopsies for Discovery of Prostate Cancer Biomarkers

Global untargeted urine metabolomics profile data reveals distinct metabolic differences between PCa and normal.Fig.2 Metabolomic analysis of urine samples from healthy individuals and patients with prostate conditions.2,3

In this study, researchers used urine liquid biopsies to discover novel RNA and metabolite markers enriched in the urine of prostate cancer (PCa) patients, as well as normal individuals, including those with benign prostatic disease. Deep sequencing was used to identify differentially expressed RNAs, while mass spectrometry was employed to measure the metabolites. mRNA and metabolite profiles showed distinct differences between benign and malignant conditions. Integrated analysis revealed an abnormal tricarboxylic acid (TCA) cycle node and glutamate metabolism in PCa cells. The study utilized single void urine samples (without prostatic massage). Functional validation highlighted the importance of glutamate metabolism and glutamate oxaloacetate transaminase 1 (GOT1)-dependent redox balance in PCa. This research uncovers cancer-specific alterations in urinary RNAs and metabolites, offering a foundation for developing highly sensitive and specific biomarkers for the diagnosis of PCa.

References

  1. Fahrmann, Johannes F., et al. "A metabolite-based liquid biopsy for detection of ovarian cancer." Biomarker Research 12.1 (2024): 91.
  2. Lee, Bongyong, et al. "Integrated RNA and metabolite profiling of urine liquid biopsies for prostate cancer biomarker discovery." Scientific reports 10.1 (2020): 3716.
  3. Distributed under Open Access license CC BY 4.0, without modification.

For Research Use Only.



Online Inquiry
Name:
Phone:
*E-mail Address:
*Service & Products Interested:
Project Description:
Inquiry Basket
Happy Holidays
Happy Holidays close ad