Safety Evaluation Service for Exosome Product

Overview Services Features FAQs

Overview

Highlight Safety Issues of Exosome (Exo) Product

Exos have shown low immunogenicity in clinical applications. However, as a new type of biological product, any drug or cosmetic needs a comprehensive safety evaluation to ensure its safety and reliability for the human body. Therefore, it is very important to evaluate the safety of Exo products.

Therefore, the safety evaluation of Exo products can ensure that the quality and safety of the products meet the requirements of later in vivo tests and avoid possible safety problems. Creative Biolabs pays special attention to the safety of Exo products in subsequent trials.

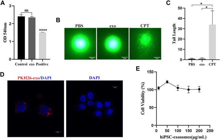
Safety evaluation of hiPSC-exosomes in vitro. (Gu, et al., 2022)Fig.1 Safety evaluation of hiPSC-exosomes at the cellular level.1,2

Services

Safety Evaluation Service of Different Type Exo Products at Creative Biolabs

If the safety of Exo drugs cannot be fully guaranteed, it may have adverse effects on human health. At the same time, the use of Exos in the skin care industry also requires safety evaluation to ensure that they can be safely and effectively applied to human skin.

Aiming to provide customers with comprehensive and professional Exo safety evaluation solutions, Creative Biolabs launched:

These services cover a variety of safety evaluation methods and experimental techniques, including cytotoxicity testing, in vivo toxicity testing in mice, immunogenicity testing, etc., to ensure the safety and reliability of candidate Exo drugs and Exo skin care products.

Features

  • Multiple evaluation techniques
  • Experienced technical team
  • Tailored services
  • Providing improvement suggestions

If you need to make a preliminary safety evaluation of Exo products during the development process, please contact us.

FAQs

Q: Why is cytotoxicity testing important for exosome safety evaluation?

A: Cytotoxicity testing is crucial because it assesses whether exosomes have any toxic effects on cells. This helps determine the potential risk of cell damage or death caused by exosomes, which is essential for ensuring their safety in various applications.

Q: Do you provide other exosome research services to explore the potential functions or applications of exosomes?

A: Yes, in addition to safety evaluations, we offer a range of services related to exosome research and development, including isolation, characterization, functional studies, and product development support. We are committed to building a comprehensive exosome research platform that allows our clients to complete all exosome-related research at our company, saving them time and effort while enjoying more convenient services.

References

  1. Gu, Z.; et al. Safety and biodistribution of exosomes derived from human induced pluripotent stem cells. Frontiers in Bioengineering and Biotechnology. 2022, 10:949724.
  2. Distributed under Open Access license CC BY 4.0, without modification.
For Research Use Only. Cannot be used by patients.
Related Services:
Online Inquiry
Get resources and offers direct to your inbox: Submit
Inquiry Basket