3D Biology Based Chemotaxis Assays

Cellular chemotaxis plays a pivotal role in physiological homeostasis and disease development. Various cells participate in these processes through their ability to sense and undergo directed movement in response to chemical substances, cytokines, or other biological signals. To better mimic cellular behavior in vivo, Creative Biolabs offers comprehensive 3D-based cellular chemotaxis assay services.

What is Cell Chemotaxis?

  • Definition: Cell chemotaxis refers to the cellular behavior to sense chemotactic factors in the external microenvironment, activate correlative signaling cascades, and move towards the source or high-concentration region of the chemotactic substance. For example, during inflammatory responses, the levels of certain chemotactic factors increase, leading to enhanced migration of specific immune cells.
  • Mechanism: The regulation of cell chemotaxis involves multiple signaling pathways and molecular mechanisms. Cells perceive chemotactic factors through surface receptors or signaling pathways, triggering intracellular signaling cascades that ultimately result in cell movement and migration.
  • Importance: In physiological homeostasis, cell chemotaxis plays a crucial role in embryonic development, tissue repair, and immunoreaction, facilitating cell positioning and tissue organization. In pathological conditions, cell chemotaxis is related to the development of diseases such as inflammation, immune disorders, and tumor metastasis.

What is Cell Chemotaxis Assay?

  • Definition: Cell chemotaxis assay quantitatively assesses the degree and directionality of cell chemotaxis by measuring cell migration and positioning in the presence of a gradient of chemotactic factors.
  • Application: Cell chemotaxis assay can be used to evaluate the migration capabilities of various cells, such as stem cell engraftment and differentiation, tissue regeneration capacity, immune cell anti-inflammatory and tumor-targeting efficacy, tumor cell metastasis and invasion abilities, and more.
  • Significance: The study of cell chemotaxis is of great significance in gaining deeper insights into cell behavior, disease mechanisms, and drug discovery. By investigating the sensing and migration mechanisms of cells towards chemotactic substances, fundamental principles of cell-cell interactions, tissue formation, and disease development can be revealed, providing important foundations for the development of treatment strategies.

3D Biology Based Chemotaxis Assay Advantages

Creative Biolabs offers comprehensive 3D biology-based chemotaxis assay services aiming to provide more realistic and reliable cell chemotaxis evaluation methods.

Application of 3D cell models

By utilizing advanced 3D cell culture techniques, we construct artificial 3D biological models, including the 3D spheroid model, organ-on-a-chip model, 3D ex vivo human tissue model, and precision-cut tissue slice model. These 3D cell models closely mimic physiological environments, enabling more accurate assessments of cell behavior and chemotaxis.

Chemotaxis Assay Methods

We employ various state-of-the-art devices for chemotaxis assays, such as Transwell chambers and chemotaxis assay slides. Importantly, we offer comprehensive characterization services, including live cell imaging, immunofluorescence staining, and immunohistochemistry.

Evaluation of Multiple Chemotactic Factors

We establish chemotactic concentration gradients and assess cell responses to diverse chemotactic factors, including chemical substances, growth factors, cytokines, and chemokines. This facilitates a comprehensive understanding of cell responses and migration characteristics towards different signaling molecules.

Customized Experimental Design

We provide personalized experimental design and protocol development based on our client’s specific research goals and requirements, ensuring the experiments' feasibility and effectiveness. Additionally, we offer detailed data analysis and interpretation, including quantitative data, graphical representation, and statistical analysis, to assist clients in better understanding the results of cell chemotaxis assays.

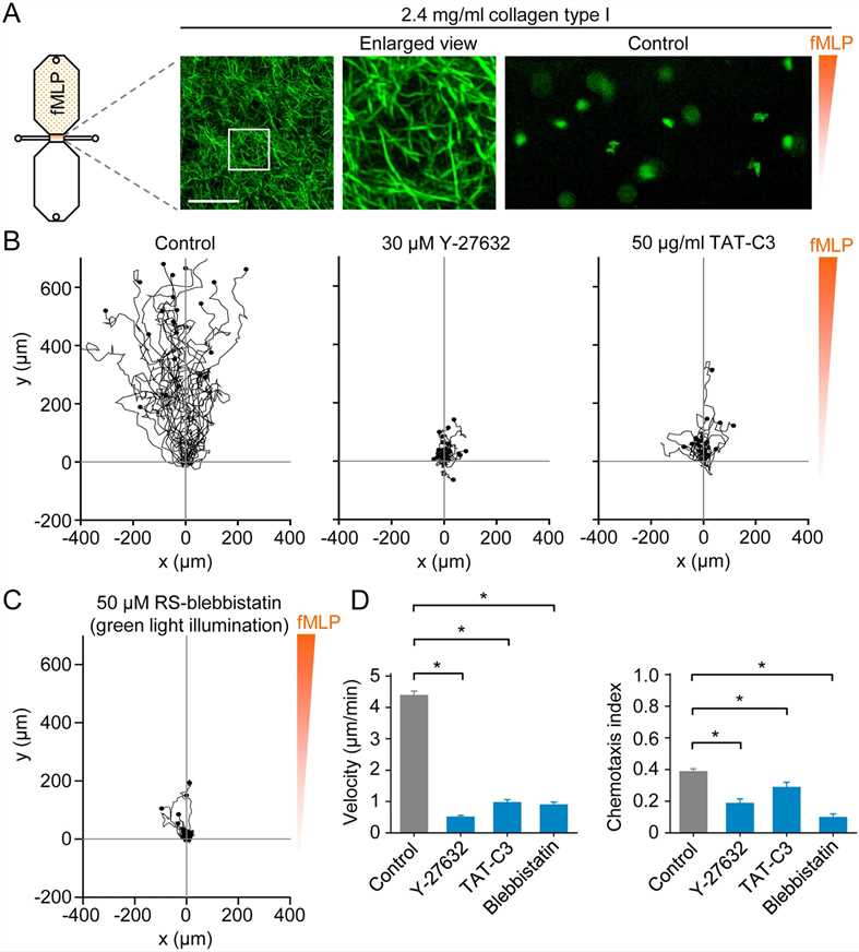
Fig 1. Migration tracks of monocytes.Fig 1. 3D chemotaxis assays of monocytes in a dense collagen type I matrix.1

3D Biology-Based Chemotaxis Assay Service Process at Creative Biolabs

  • Step 01: Discussion and project design
  • Step 02: Construction of 3D biological models
  • Step 03: Establishment of chemotactic concentration gradients
  • Step 04: Experimental procedures
  • Step 05: Data collection and analysis
  • Step 06: Results delivery and discussion

Creative Biolabs provides advanced and reliable tools and methods for studying cell chemotaxis, facilitating a deeper understanding of cell migration and chemotactic behavior, and advancing biological research and drug development.

If you are currently seeking or planning to find a suitable partner for 3D model-based chemotaxis assays, please contact us directly. Throughout the entire chemotaxis assay process, our dedicated sales team works closely with customers to ensure the accuracy and effectiveness of the experiments.

Reference

  1. Bzymek, R. et al. Real-time two- and three-dimensional imaging of monocyte motility and navigation on planar surfaces and in collagen matrices: roles of Rho. Sci Rep. 2016, 6: 25016. Distributed under Open Access License CC BY 4.0.The original image was modified by keeping part(A) and part(B).
Research Model

Related Sections:

Inquiry Basket
ISO 9001 Certified - Creative Biolabs Quality Management System.
Copyright © Creative Biolabs. All Rights Reserved.
Top