Combinational Detection of Nuclear Acid and Protein

To ensure a fast and precise diagnosis, it is necessary to be able to detect several biomarkers simultaneously in one sample. It is advantageous to combine the detection of two different molecule classes (e.g., protein, DNA or RNA) to expand the variety of biomarkers and to save sample material. Armed with an experienced technical team and the perfect platform for in vitro diagnostics (IVD) research, Creative Biolabs has developed a series of methods to perform simultaneous detection of protein and DNA or RNA. Our unique combination detection services will confirm the tendency of the results of the individual detections.

The Importance of Combinational Detection

For many disorders, biomarker diagnosis research may identify highly specific protein and nucleic acid markers that are key to targeted detection of early-stage pathology. Also, molecular diagnostic tools that are capable of performing multiplexed assays. Tests that simultaneously detect multiple protein biomarkers and genetic information will save time, resources and, more importantly, will allow scientists to detect patterns of disease-related markers. Multiplexing will enable diagnoses based on a more informative assessment of panels of biomarkers that could signal the presence of a disease and would provide information on the disease stage.

Simultaneous Detection of DNA and Protein Biomarkers

The detection of biomarkers in a Microfluidic microbead chip has advantages over measurements in multi-well format, such as low background signals, small reaction volumes, and fast reaction. Fig.1 shows the results of the simultaneous detection of protein and DNA-based cardiovascular biomarker in a Microfluidic microbead chip. Circulating tumor DNA (ctDNA) plus protein biomarker test allows early detection of pancreatic cancer (PC) has also been reported. With the help of combinational detection, mining genetic and protein alterations together can significantly improve the sensitivity of a blood test for early-stage PC.

Simultaneous detection of protein and DNA-based cardiovascular biomarker.Fig.1 Simultaneous detection of protein and DNA-based cardiovascular biomarker.1, 2

Services

To enable screening for and early detection of diseases with established diagnostic biomarkers and simultaneous detection of genetic information change and expression signatures specific to one sample, Creative Biolabs provides nuclear acid and protein detection services in a single assay through reported as well as our innovative methods. If you are looking for nuclear acid and protein combinational detection services, please feel free to contact us.

Other Related Services

Published Data

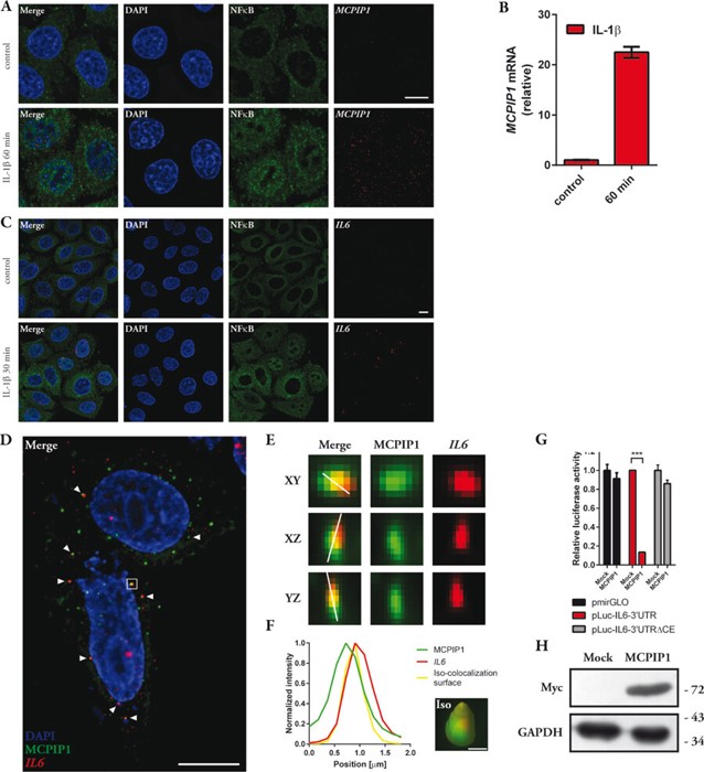
1. Simultaneous mRNA and Protein Detection in Single Cells via a Combined Immunofluorescence-RNA FISH Approach

Schematic of the simultaneous protein and RNA detection procedure verification.Fig.2 Verification of the simultaneous protein and RNA detection procedure.3,2

Although the successful combination of immunofluorescence (IF) and single-molecule RNA fluorescence in situ hybridization (smRNA FISH), issues with staining patterns, signal intensity, and GFP-compatibility remain, with limited exploration of influencing factors. To address existing limitations, this study presented an in-depth investigation of the conditions and reagents utilized in classic IF and smRNA FISH. The researchers developed and optimized a robust, GFP-compatible method that enabled simultaneous detection of protein and mRNA in single cells. This novel protocol combined an RNase-free modification of the IF technique with the latest smRNA FISH approach, allowing for the simultaneous detection of both protein and mRNA quantities and their subcellular distribution. Using this method, they demonstrated the direct interaction between RNase MCPIP1 and IL-6 mRNA, while also analyzing variations in mRNA and protein levels across different cells within heterogeneous populations. The protocol should be suitable for use with any standard IF procedure.

References

  1. Dinter, Franziska, et al. "Simultaneous detection and quantification of DNA and protein biomarkers in spectrum of cardiovascular diseases in a microfluidic microbead chip." Analytical and bioanalytical chemistry 411 (2019): 7725-7735.
  2. Distributed under Open Access license CC BY 4.0, without modification.
  3. Kochan, Jakub, Mateusz Wawro, and Aneta Kasza. "Simultaneous detection of mRNA and protein in single cells using immunofluorescence-combined single-molecule RNA FISH." Biotechniques 59.4 (2015): 209-221.

For Research Use Only.



Online Inquiry
Name:
Phone:
*E-mail Address:
*Service & Products Interested:
Project Description:
Inquiry Basket
Happy Holidays
Happy Holidays close ad