3D Biology Based Monocyte-Mediated Killing Assays

Creative Biolabs offers 3D ex vivo biomimetic-based monocyte-mediated killing assays that can be used to assess the activity and function of monocytes involved in immune regulation and inflammatory processes in tumor killing.

Detecting Monocyte Efficacy Based on the Proven 3D Platform

  1. Construct suitable type-specific 3D biological models that include monocytes, target cells (e.g., tumor cells), and other relevant cellular components.
  2. Add appropriate stimulating factors such as cytokines, antigens, or immunomodulators to the circulating medium to create different activation conditions to study the variability in monocyte efficacy.
  3. Observe the killing effect of monocytes on target cells in 3D biological models, including apoptosis, cytotoxic factor production, and expression of cell surface markers.
  4. Quantitative or qualitative assessment of monocyte activity and killing capacity under differential stimulation using cell viability assays, cell death assays, cytokine analysis, flow cytometry, and live cell imaging.
  5. A series of assays on the same cell populations at the same time interval allows examination of the killing potency of monocytes at different time points.

Advantages

  • Simulation. The 3D study models possess rich polymorphisms that perform a deep replication of the interactions between monocytes and other cells involved in the disease.
  • Efficient. The 3D biology-based monocyte killing assay can reduce unnecessary repetitive cell culture efforts and, at the same time, scale up experiments to improve efficiency.
  • Reproducibility. The 3D ex vivo model provides a reproducible experimental environment and reduces possible experimental errors at different time intervals, allowing comparison of monocyte killing efficacy under different conditions.
  • Alternative. Reduced reliance on traditional animal testing or in vitro experiments.

Applications

  • Study monocyte-mediated immunomodulatory responses, such as regulation of inflammation by activation or inhibition of monocytes.
  • Assess monocyte-killing functions, such as the role of monocytes in tumor cell killing.
  • Explore the interactions between monocytes and other immune cells, such as between monocytes and T cells or NK cells.
  • Test drugs that synergize with monocytes to kill tumor cells.

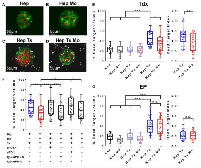
Fig 1. DRAQ7 staining showed good baseline viability of monocytes. Fig. 1 A 3D ex vivo tumor model was used to elucidate the killing effect of monocytes.1

At Creative Biolabs, 3D biomimetic-based approaches provide a more accurate and controlled research platform that helps to provide a deeper understanding of monocyte-killing mechanisms and informs the development of new immunomodulatory strategies. Please contact us to get the best assay advice.

Reference

  1. Lee, S.; et al. Characterizing the role of monocytes in T cell cancer immunotherapy using a 3D microfluidic model. Front Immunol. 2018, 9: 416. Distributed under Open Access License CC BY 4.0, without modification.
Research Model

Related Sections:

Inquiry Basket
ISO 9001 Certified - Creative Biolabs Quality Management System.
Copyright © Creative Biolabs. All Rights Reserved.
Top