Dual COVID-19 mRNA Vaccine Against the Omicron and Delta Variants

mRNA Vaccine

mRNA vaccine is a kind of vaccine that uses mRNA to stimulate the body to produce adaptive immune responses against specific pathogens. Paraphrasing, when the antigen-encoding mRNA was delivered into the body, immune cells would use the mRNA as a blueprint to build foreign protein which produced by target pathogen. Then those proteins can stimulate an adaptive immune response of our body to destroy the corresponding invading pathogen. Since the the COVID-19 pandemic, two mRNA vaccines have been proved for the prevention of it. However, the emergence of highly transmissible variants poses a huge challenge to the efficacy of these vaccines.

Newly Developed mRNA-N Vaccination for the Immune Response of Mice

To develop mRNA vaccines that are more protective and can against more SARS-CoV-2 variants, Hajnik and coworkers choosed a mRNA that encode the full-length N protein of SARS-CoV-2 (Wuhan-Hu-1 strain) and packaged it in lipid nanoparticles to be a newly mRNA vaccine. They then tested the immunogenicity of the mRNA-N vaccine in mouse and hamster model groups, and the results are shown in Fig.1. Flow cytometry analysis in Fig.1 B showed that compared with the control group, the spleen cells of mice immunized with mRNA-N vaccine showed significant activation of CD4+ and CD8+ cells. Moreover, the N-specific T cell response was further investigated by the intracellular cytokine staining after the stimulation of splenocytes by amino acid peptide pool. The result in Fig.1 C confirmed that this mRNA-N vaccine can elicit a robust T-cell immune response. The antibody titer was also masured after immunization. Compared to the controls, immunization group induced strong N-specific–binding IgG responses, which were further enhanced by the booster.

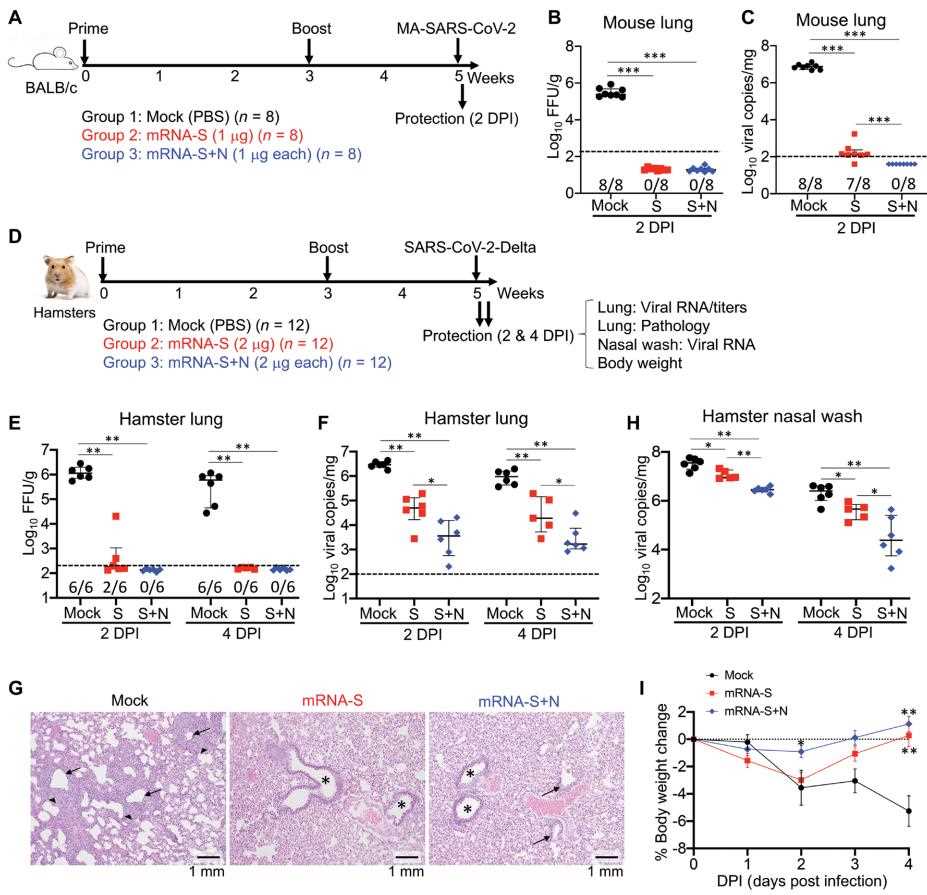
Dual spike and Nucleocapsid mRNA Vaccination for the Protection against of SARS-CoV-2 Variants

After the demonstratiion of the immune response against SARS-CoV-2 of the mRNA-N alone, the team also designed a mRNA vaccine that expresses the prefusion-stabilized SARS-CoV-2 S protein (mRNA-S) with two proline mutations to help exploring whether a combination of two vaccine (mRNA-N and mRNA-S) could induce more robust protection against variants. They immunized three different groups of mice with PBS, mRNA-N and mRNA-N + mRNA-S, respectively, and then analyzed the antibodies of the immunized mice and hamsters to explore the resistance of the combined vaccine to the Delta and Omicron variant. The results are shown in Fig.2.

Combination mRNA-S+N vaccination confers improved protection.Fig.1 Enhanced protective efficacy with combined mRNA-S+N vaccination.1

Finally, they investigated the protection of the mRNA-S+N vaccination against Omicron by setting up different vaccine groups in hamsters as shown in Fig.3. The combination of mRNA-N and mRNA-S can effectively prevent hamsters from contracting Omicron variant by stimulating the immune response in advance.

Conclusion

Scientist developed a new mRNA vaccine that stimulates a strong immune response from the immune system, and combine with the current mRNA-S vaccine. It significantly enhanced hamsters' resistance to the Delta and Omicron variants of the SARS-CoV-2.

Reference

  1. Hajnik, Renee L., et al. "Dual spike and nucleocapsid mRNA vaccination confer protection against SARS-CoV-2 Omicron and Delta variants in preclinical models." Science translational medicine 14.662 (2022): eabq1945. Distributed under Open Access license CC BY 4.0, without modification.

For Research Use Only.



Online Inquiry
Name:
Phone:
*E-mail Address:
*Service & Products Interested:
Project Description:
Inquiry Basket
Happy Holidays
Happy Holidays close ad