KIF1A and Associated Diseases

For the development of gene therapies, Creative Biolabs is a leading service provider. Since Creative Biolabs has been actively engaged in the biological sector for a long time, we have combined worldwide resources to support supplementary information on the kinesin family member 1A (KIF1A) gene and associated disorders, in addition to offering a comprehensive variety of gene therapy products and genetic testing services. Our genetics professionals are pleased to assist you in understanding the molecular pathophysiology involved in diseases related to KIF1A mutations since they have a broad knowledge base that will be very beneficial to your research and development.

Background of KIF1A

The KIF1A gene on chromosome 2q is biasedly expressed throughout the central nervous system, adrenal, and other tissues. The KIF1A gene encodes the kinase which is responsible for the intracellular transport of vesicles and membranous organelles along axonal microtubules of nerves. The KIF1A encoded gene is of vital importance in the normal functioning and survival of sensory neurons, which responds to pain, temperature alterations, and other stimuli. In addition, it is also involved in dendritic spine development. Thus, the normal function of the KIF1A protein plays a critical role in the physiological processes and higher neural function in the brain.

KIF1A Associated Diseases

A range of inherited disorders related to KIF1A is caused by one or more variations of the KIF1A gene in both autosomal recessive and dominant patterns. Different variants of KIF1A have been related to different disease development, severity, and signs and symptoms, according to research. It has been demonstrated that the KIF1A mutations were related to autosomal recessive conditions, including spastic paraplegia-30 (SPG30) and hereditary sensory neuropathy IIC (HSNIIC), and the autosomal dominant condition nonsyndromic intellectual disability 9 (MRD9). In addition, heterozygous KIF1A variants underlie a wide spectrum of neurodegenerative and neurodevelopmental disorders.

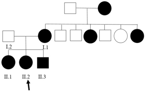
Familial segregation of the KIF1A variant. Fig.1 Familial segregation of the KIF1A variant in SPG30. (Cheon, 2017)

According to current knowledge, a number of diseases are related to KIF1A mutations. Other neurological diseases have symptoms similar to KIF1A-related diseases, which provides an opportunity to dig into the pathogenesis of these diseases. Therefore, future initiatives to develop novel gene therapy strategies should concentrate on comprehending the molecular mechanisms of disease associated with KIF1A. Creative Biolabs is dedicated to providing dependable services and high-quality products for the development of gene therapy. Our committed team offers leading-edge support information and technical instructions on KIF1A and associated disorders to researchers throughout the world in order to assist your research programs. Please contact us if you have any questions concerning the KIF1A gene and associated diseases.

Reference

  1. Cheon, C. K.; et al. Autosomal dominant transmission of complicated hereditary spastic paraplegia due to a dominant negative mutation of KIF1A, SPG30 gene. Scientific reports. 2017, 7(1): 1-11. Distributed under Open Access license CC BY 4.0, without modification.

Online Inquiry

For research use only. Not intended for any clinical use.

This site is protected by reCAPTCHA and the Google Privacy Policy and Terms of Service apply.