In Vitro Cellular Senescence Assay
Backed by our sophisticated technology platform, Creative Biolabs confidently delivers high-quality in vitro cellular senescence analysis services, providing valuable insights for our global customers' research.
Introduction to Cellular Senescence
Cellular senescence represents a stable state of cell cycle arrest, marked by specific phenotypic alterations. These changes include modified gene expression, increased resistance to apoptosis, and the release of a wide array of bioactive molecules collectively referred to as the senescence-associated secretory phenotype (SASP). This process can be initiated by a range of stressors, including telomere shortening, DNA damage, and the activation of oncogenes. While previously thought to be a tumor suppressor mechanism, senescent cells accumulate in tissues, causing aging, tissue malfunction, and a variety of age-related illnesses due to continuous SASP release. Consequently, a thorough comprehension of the cellular senescence mechanism is essential.
Fig.1 Common characteristics of cellular senescence.1,3
In Vitro Cellular Senescence Assay at Creative Biolabs
Creative Biolabs provides a cellular senescence assay that emphasizes the detection of β-galactosidase (β-gal) activity, a recognized marker of senescence, utilizing a range of methodologies. Understanding that elements like cell culture conditions, treatment of test articles, and the choice of detection substrates greatly influence assay results, we offer thorough optimization of the complete experimental workflow customized to meet each customer's unique project needs. This guarantees a thorough and dependable evaluation of cellular senescence.
Service Workflow: End-to-end Custom Service
Our in vitro cellular senescence assay generally involves these key steps:
Cellular populations are sustained within specific environmental conditions, including media composition, temperature regulation, and gas balance. Empirical optimization is essential to address cell lineage specificity and culture variables, ensuring phenotypic stability.
Inducing senescence can be achieved through methods such as replicative exhaustion via extended subculturing or through acute stress paradigms, which include genotoxic exposure, redox imbalance, or metabolic disruption.
Senescence markers are assessed using the established method of SA-β-galactosidase histochemical staining at an acidic pH. Complementary methodologies encompass the immunodetection of cell cycle inhibitors, alongside ultrastructural analysis of flattened, vacuolated morphologies. Protocols for fixation are dependent on the specific detection modality employed.
Populations of senescent cells are quantified through bright-field microscopy utilizing stain-based assays or via fluorescence-activated cell sorting for marker-specific analysis.
Data normalization defines senescence indices, often represented as the percentage of β-gal-positive cells in comparison to control groups. Statistical validation substantiates the robustness of the experiments conducted.
Fig.2 Our assay process.
Common Detection Markers
Cellular senescence, a heterogeneous biological state lacking a universal biomarker, is typically identified through composite molecular and phenotypic signatures. Current detection strategies in vitro prioritize the following established indicators:
|
Elevated lysosomal β-galactosidase activity at pH 6.0 remains the most frequently employed histochemical marker. |
|
Irreversible cell cycle cessation is defined by upregulated cyclin-dependent kinase inhibitors, notably p16INK4a (a key senescence effector) and p21 (a p53-regulated checkpoint protein). |
|
Persistent DNA damage lesions, such as γH2AX foci marking double-strand breaks, correlate with senescence initiation. |
|
Senescent cells often adopt a hypertrophic, flattened morphology distinct from proliferating counterparts. |
|
While the secretion of inflammatory mediators (cytokines, chemokines) and proteolytic enzymes characterize SASP, its compositional heterogeneity limits its utility as a standalone marker. |
Service Advantages
- Extensive Cell Type Availability: Offers a wide selection of both human and mouse cell types, supporting drug development for cancer therapy.
- Versatile Assay Compatibility: Suitable for both living and fixed cells, providing flexibility in experimental design.
- Efficient and Rapid Analysis: Features shorter staining times, allowing for quicker turnaround.
- Quantitative Flow Cytometry Analysis: Enables accurate and quantitative measurement of cellular senescence.
Data Display
|
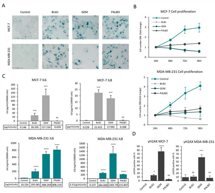
Initially seen as advantageous was therapy-induced senescence (TIS) in cancer treatment. Recent studies, however, show that the negative consequences of TIS—such as aggravating medication resistance and tumor recurrence, may exceed its advantages. Restoring their ability for proliferation, senescence-escaped cells challenge the notion of senescence. |
|
The study developed a quantitative approach to assess senescence escape by counting Ki-67-expressing cells after drug-free incubation. Employing FACS based on their recovered proliferative potential employing labeling, a novel technique was devised to separate senescence-escaped cells. |
|
The expression of DPP4/CD26 was much raised in senescent breast cancer cells, indicating it as a possible novel senescence marker in breast cancer. |
Fig.3 Senescence induction in two breast cancer cell lines.2,3
FAQs
Q1: What causes some crystals to form after being exposed to the air overnight?
A1: The formation of these salt crystals occurred due to the evaporation of the solvent. We recommend ensuring the plate remains sealed during overnight storage.
Q2: Is this procedure applicable to frozen tissue sections?
A2: The tissues underwent a freezing process in liquid nitrogen before being placed into a specific compound. Following the processes of fixing, washing, and staining, the samples were ready for examination under bright field conditions.
For more details on our in vitro cellular senescence assay, please don't hesitate to get in touch with us.
References
- González‐Gualda, Estela, et al. "A guide to assessing cellular senescence in vitro and in vivo." The FEBS Journal 288.1 (2021): 56-80.
- Tóth, Fanni, et al. "In vitro investigation of therapy-induced senescence and senescence escape in breast cancer cells using novel flow cytometry-based methods." Cells 13.10 (2024): 841.
- Distributed under Open Access License CC BY 4.0, without modification.
For Research Use Only.
