PARP Assay
By leveraging our advanced technology platform, Creative Biolabs is committed to offering PARP assay services to support our customers' projects.
Why Do We Study PARP?
ADP-ribose polymer Polymerase (PARP) is a ubiquitous enzyme found in all somatic cells that identifies and communicates DNA damage to repair mechanisms. It functions by transferring ADP-ribose units from NAD+ to target nuclear proteins, resulting in long-branching Poly (ADP-ribose) (PAR) chains. It has been found that PARP is overexpressed in lung, ovarian, and breast cancer. Thus, it is of great significance for the discovery of PARP inhibitors that show tremendous therapeutic potential in breast and ovarian cancer therapies.
Fig.1 Canonical mechanism of action of PARP inhibitors and synthetic lethality. (Wei Yen, 2021)
How to Study PARP?
In our PARP assay service, histone proteins are touched on a plate. The PARP enzyme is combined with biotin-labeled NAD+. Streptavidin-HRP (horseradish peroxidase), which binds to the newly generated ribosylation branch, and a colorimetric HRP substrate are used to detect PARP-mediated ribosylation activity. Throughout the process, a variety of factors, such as temperature and time, affect the binding efficiency and thus the final results. Creative Biolabs provide optimization of the whole experiment according to the customer's project.
Fig.2 PARP Assay. (García-Saura, 2021)
Our PARP Assay Service
Creative Biolabs specializes in providing PARP assay services to assist global customers with a variety of initiatives and PARP drug development. We provide one-stop services from sample processing to data visualization with the most up-to-date technical solutions.
Fig.3 The experimental procedure for PARP assay. (Creative Biolabs)
Benefits of Our PARP Assay Service
- Numerous Targets to Empower Our PARP Assay Service.
We developed PARP assay services with a wide range of targets, by targeting specific member of the PARP family. The following are different exciting targets you can choose, including but not limited to:
- A Professional Team and Strict Quality Control Enable Our Service More Reputable.
We have many years of PARP research experience and experts providing PARP assay services, and we tightly supervise the details from the experimental design to the experimental process and final result analysis to ensure the experiment is highly reputable.
Published data
Here are some results displayed that refer to the drawings of cell adhesion assay articles.
- Fluorescent detection of PARP activity in unfixed tissue
Fig.4 PARP activity detection with three different NAD+ analogues, in wild-type and rd1 retina. (Belhadj, 2021)
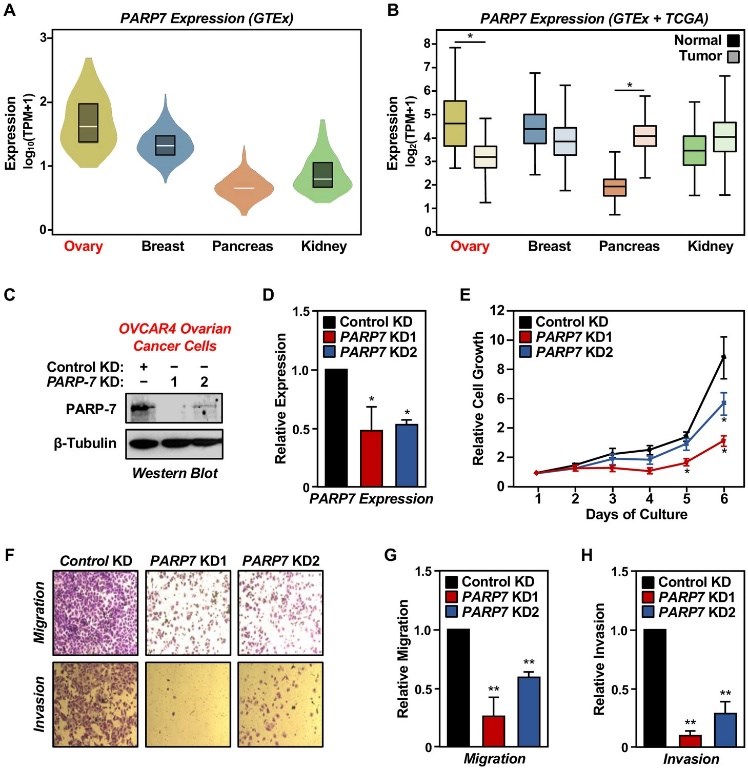
- PARP-7 evaluation reveals the role of MARylation in ovarian cancer cells' microtubule control
Fig.5 Expression of PARP-7 in cancers and its role in ovarian cancer cell phenotype. (Palavalli Parsons, 2021)
For more details about our PARP assay service, please don't hesitate to contact us for more information.
References
-
Chan, Wei Yen, et al. "PARP inhibitors in melanoma—an expanding therapeutic option?." Cancers 13.18 (2021): 4520.
Distributed under Open Access License CC BY 4.0, without modification. -
García-Saura, Antonio Ginés, et al. "MacroGreen, a simple tool for detection of ADP-ribosylated proteins." Communications Biology 4.1 (2021): 919.
Distributed under Open Access License CC BY 4.0, without modification. -
Belhadj, Soumaya, et al. "Fluorescent detection of PARP activity in unfixed tissue." Plos one 16.1 (2021): e0245369.
Distributed under Open Access License CC BY 4.0, without modification. -
Palavalli Parsons, Lavanya H., et al. "Identification of PARP-7 substrates reveals a role for MARylation in microtubule control in ovarian cancer cells." Elife 10 (2021): e60481.
Distributed under Open Access License CC BY 4.0, without modification.
For Research Use Only.
