3D Ex Vivo Human Uterine Relaxation Model Introduction

Creative Biolabs is at the forefront of biotechnology, offering exceptional 3D ex vivo human uterine relaxation models and comprehensive services for global researchers.

Uterine Relaxation

During the process of childbirth, the pattern of uterine contractions undergoes a transition from sporadic and uncoordinated events to highly synchronized contractions, resulting in a significant elevation of intrauterine pressure. The variations in the strength of uterine contractions play a pivotal role in regulating human pregnancy and facilitating childbirth. Natural or artificial inhibition of uterine contractions can effectively prevent premature labor, whereas induction of labor serves to promote a smoother delivery process.

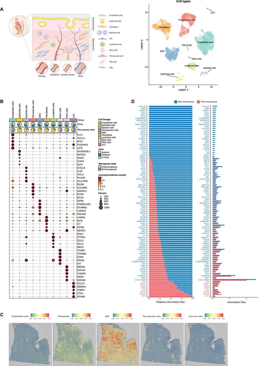
Fig 1. Schematic of human uterus and myometrial cell types and UMAP analysis of myometrial cells.Fig 1. Schematic representation of the human uterus and identified cell types within the myometrium.1

Traditional Models for Uterine Relaxation Research

While most of the drug development aims to treat human diseases, most basic research is primarily conducted on animal tissues. The contraction curve of the human uterine muscle layer, characterized by low frequency and long duration, differs significantly from that of animals. Differences in receptor expression between species can also lead to significant variations in response to stimulants. This raises concerns about the sequential timing of processes associated with uterine activation and the potential for false positives during drug screening.

Why Choose 3D Ex Vivo Human Uterine Relaxation Model

Creative Biolabs' 3D ex vivo human uterine relaxation model represents one of the most physiologically relevant (and valuable) model for studying uterine contractions. Such samples offer the opportunity to analyze muscle contractions in a controlled manner and allow for the investigation of the effects of hormone/drug stimulation on contractions, providing valuable insights into the regulation of muscle function.

1-4-9-2-3d-ex-vivo-human-uterine-relaxation-model-2

More 3D Ex Vivo Human Genitourinary Tissue Models at Creative Biolabs

Based on years of experience and advanced platform, Creative Biolabs has developed a series of 3D ex vivo models for global researchers. To learn more detailed information about these models, please click the links below.

Creative Biolabs is committed to empowering worldwide researchers with tools that redefine the boundaries of biomedical research. Contact us today and embark on a transformative journey towards groundbreaking advancements.

Reference

  1. Punzon-Jimenez, P.; et al. Effect of aging on the human myometrium at single-cell resolution. Nat Commun. 2024, 15(1): 945. Distributed under Open Access License CC BY 4.0. The original image was modified by keeping part (A) only.
Research Model

Related Sections:

Inquiry Basket
ISO 9001 Certified - Creative Biolabs Quality Management System.
Copyright © Creative Biolabs. All Rights Reserved.
Top