Creative Biolabs-Immuno-oncology

Oncogene-mediated Cancer Drug Resistance Analysis Services

In the ever-evolving world of genetics and immunotherapies, advancements are being made every day to help us better understand and combat diseases such as cancer. Creative Biolabs has developed a well-mature oncogene-mediated cancer drug resistance analysis platform, which can provide a valuable guide into an individual's genetic predisposition to developing cancer and their ability to resist its progression.

Introduction

Currently, Creative Biolabs can integrate information on oncogenes, drug responses, gene expression profiles, and drug sensitivity data from cancer cell lines to identify molecular pathways and genetic alterations that contribute to drug resistance in specific cancer types. By analyzing the relationships between oncogenes and drug responses, we can develop custom service strategies for clients with cancer drug-resistant-related projects.

All this time, we continue to explore the complex relationship between oncogenes, drug resistance, and targeted therapies to develop novel and effective treatment strategies for cancers. We have explored the molecular mechanisms underlying oncogenic signaling pathways and their role in cancer drug resistance, providing insights into potential targeted therapies. Meanwhile, we have discussed the role of oncogenes in driving cancer growth and drug resistance in several cancer types, and potential therapeutic strategies targeting these oncogenes. Recently, we also focus on the interaction between oncogenic drivers and the immune microenvironment in cancers, and the implications for drug resistance and immunotherapy.

Efflux Pump-mediated Mechanisms of MDR and Efflux Pump-independent Drug Resistance Mechanisms. (Gote, Vrinda, et al., 2021)Fig.1 Mechanisms of Drug Resistance in Breast Cancer.1,3

Services

Oncogene-mediated drug resistance is a common challenge in cancer treatment, as certain genetic mutations can confer resistance to targeted therapies. At Creative Biolabs, analysis services for oncogene-mediated drug resistance typically involve comprehensive genomic profiling of cancer samples to identify mutations in key oncogenes that are known to be associated with drug resistance, such as EGFR, KRAS, BRAF, and ALK. By analyzing the genetic profile of different tumor samples, our scientists can determine the most effective treatment options and predict potential responses to different therapies.

Moreover, our advanced molecular and computational analyses can help to uncover novel mechanisms of drug resistance and identify potential targets for new therapeutic approaches. for example, we help customers identify and characterize many oncogenes in cancer cells.

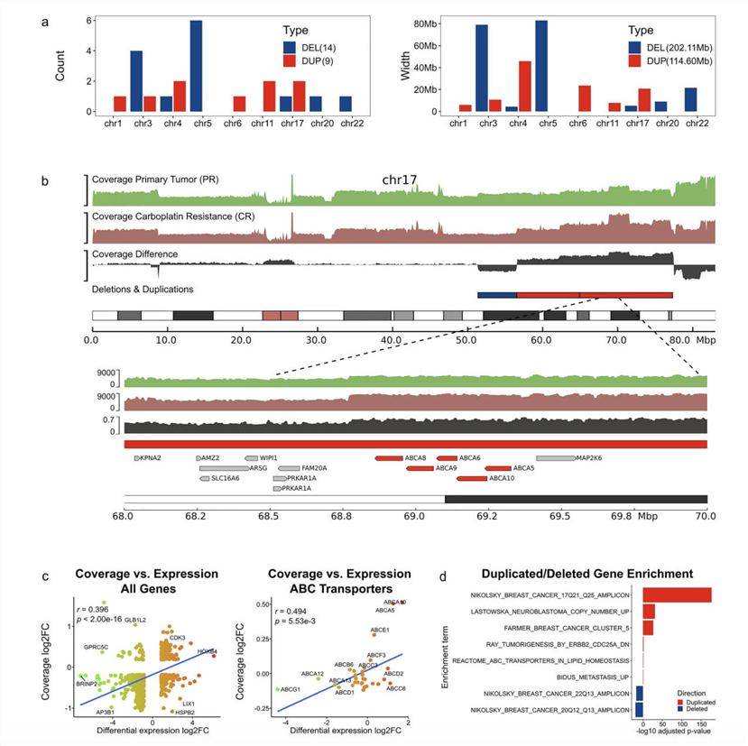
Whole Genome Sequencing CoverDifferencesnces Between the CR and PR Conditions. (Dozmorov, Mikhail G., et al., 2023)Fig.2 WGS Analysis in Primary and DDrug-ResistantTumors.2,4

Case Study

Nowadays, our labs are investigating the mechanisms of cancer drug resistance through an oncogene perspective. Our services focus on the following aspects:

1) Point mutations: We have identified specific point mutations, such as D1228 and Y1230 mutations leading to resistance to type I TKIs and L1195 and F1200 mutations causing resistance to type II TKIs in cancer samples.

2) Structural variations: We examine chromosome structural variations including repetition, inversion, and translocation, and their correlation with tumor resistance.

3) Copy number variations: Utilizing whole genome sequencing, we have discovered that amplification of tyrosine kinase receptor 2 in colorectal cancer contributes to resistance to drugs targeting EGFR and HER2.

4) Small insertions/deletions: Deletion or inactivation of tumor suppressor genes like PTEN, p53, and CDKN2A can diminish their cancer suppressor effects and promote drug resistance. Germline mutations, such as TEKT4 mutations in breast cancers, can also influence drug resistance by regulating tubulin stability and counteracting the effects of certain drugs.

Creative Biolabs is dedicated to providing high-quality, efficient, and reliable oncogene-mediated cancer resistance analysis services to support your research and development needs. Please do not hesitate to contact us with any inquiries or questions - we are here to assist you every step of the way.

References

  1. Gote, Vrinda, et al. "Drug resistance in metastatic breast cancer: tumor-targeted nanomedicine to the rescue." International journal of molecular sciences 22.9 (2021): 4673.
  2. Dozmorov, Mikhail G., et al. "Rewiring of the 3D genome during the acquisition of carboplatin resistance in a triple-negative breast cancer patient-derived xenograft." Scientific Reports 13.1 (2023): 5420.
  3. Image retrieved from Figure 3 "Mechanisms of drug resistance, including efflux pump-mediated mechanisms of MDR and efflux pump-independent drug resistance mechanisms." Gote et al., 2021, used under CC BY 4.0 (https://creativecommons.org/licenses/by/4.0/). The title was changed to " Mechanisms of Drug Resistance in Breast Cancer."
  4. Image retrieved from Figure 3 "Whole Genome Sequencing coverage differences between the CR and PR conditions." Dozmorov et al., 2023, used under CC BY 4.0 (https://creativecommons.org/licenses/by/4.0/). The title was changed to "Current Strategies to Selectively Target Tumor-promoting CAFs."

For Research Use Only | Not For Clinical Use

Online Inquiry
Copyright © 2026 Creative Biolabs. All Rights Reserved.
ISO 9001 Certified - Creative Biolabs Quality Management System.
Close
Thanksgiving
Thanksgiving