C4 Functional Assay Protocol

Creative Biolabs offers a suite of custom products and services to address the ever-changing research of the complement system. Based on our advanced platforms and proven technology, we have the ability to guide clients from discovery to approval and provide continuity for their entire program. Here, we describe the C4 functional assay protocol for our customers.

C4 Functional Assay Protocol

Flow chart of C4 functional assay protocol.

Fig.1 Flow chart of C4 functional assay protocol. (Creative Biolabs)

Published Data

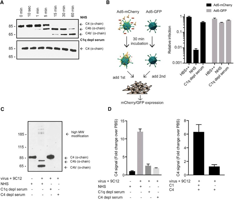
Activation of the complement cascade in the presence of Ad5 and 9C12 results in the deposition of C4b on the Ad5 capsid. Fig.2 Complement cascade activation by Ad5 in conjunction with 9C12 promotes covalent C4b deposition onto the adenoviral capsid.1

To elucidate the mechanism by which virus Ad5 is neutralized via complement activation, Ad5-mCherry was incubated with antibody and normal human serum for 30 min to induce complement activity, generating C4a and depositing C4b, whereas Ad5-GFP was maintained as a control. Sequential addition to cells enabled differential analysis. C4b’s reactive thioester covalently binds proximal proteins, yielding high-molecular-weight modifications detected by western blot and ELISA after 15 min. Furthermore, sucrose gradient pelleting of the virus complexed with 9C12-WT confirmed the deposition of C4b on the Ad5 capsid. These results firmly establish the phenomenon.

Based on years of experience and advanced platforms, Creative Biolabs now provides a series of complement products and services for our clients all over the world. All assays are performed with high-quality reagents and strict controls by our experienced scientists. For customers' special project needs, we can personalize experimental design to ensure the most relevant data is obtained.

To learn more details, you can get access with the following links:

  1. Complement Products
  2. Complement Test Services

If you are interested in our services and products, please do not hesitate to contact us for more information.

Please note that our protocols are only for your reference!

Reference

  1. Bottermann, Maria, et al. "Complement C4 prevents viral infection through capsid inactivation." Cell host & microbe 25.4 (2019): 617-629. Distributed under Open Access license CC BY 4.0, without modification.
For Research Use Only.
Support

Online Inquiry