Complement C5b-9 Binding to Cells Quantification Protocol

As a forward-looking researcher in the complement field and a leading supplier of complement testing services, Creative Biolabs has earned a strong reputation among our global clients. With increasing customer acceptance of our complement-related products and services, Creative Biolabs has become an excellent partner to numerous research institutions and pharmaceutical companies.

Complement C5b-9 Binding to Cells Quantification Protocol

Activation of complement is very common in many diseases and is closely linked to the pathogenesis of these diseases. There is evidence revealed that the deposition of C5b-9 complexes at toxic doses resulted in plasma membrane perforation and necrotic cell death. In addition, C5b-9 binding to cells may be related to apoptosis. Here, we describe a flow cytometry method to quantify the deposition of C5b-9 on cells in vitro.

Flow chart of C5b-9 binding to cells quantification protocol. Fig.1 Flow chart of C5b-9 binding to cells quantification protocol. (Creative Biolabs)

Published Data

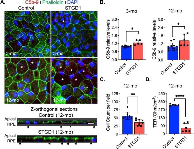
MAC (C5b-9) deposition induces cell damage in STGD1 RPE cells. Fig.2 Immunofluorescence result shows MAC (C5b-9) deposition triggers cellular injury in STGD1 retinal pigment epithelial cells.1

Researchers have investigated the role of complement in the pathogenesis of recessive Stargardt disease (STGD1), an inherited retinopathy caused by ABCA4 mutations. The ABCA4 protein functions as a phospholipid-retinoid flippase in photoreceptor outer segments and RPE membranes. In vivo complement activation detected in Abca4–/– mice, coupled with marked MAC deposition in postmortem STGD1 donor eyes, spurred the investigation employing patient-derived RPE cells. Confocal microscopy revealed that increased C3 convertase activity resulted in augmented MAC (C5–C9) formation on STGD1 cells, with MAC levels being 1.2- and twofold higher at three and 12 months, respectively, predominantly localizing to basolateral poles with notable internalization.

With continuous accumulation and development, Creative Biolabs has gradually become a globally recognized expert in complement products and analysis services. Over 10 years of market experience and state-of-the-art analytical methods ensure the highest quality complement products and services for customers in the pharmaceutical and life science industries.

More information can be obtained at the following link:

If you are interested in our products or customized services, please contact us promptly.

Please note that our protocols are only for your reference.

Reference

  1. Ng, Eunice Sze Yin, et al. "Membrane attack complex mediates retinal pigment epithelium cell death in Stargardt macular degeneration." Cells 11.21 (2022): 3462. Distributed under Open Access license CC BY 4.0, without modification.
For Research Use Only.
Support

Online Inquiry