Complement Therapeutic Target-C8B

With an accumulation of over ten years of efforts in the biotechnological and pharmacological industry, Creative Biolabs stands up as a global leader which delivers value-added services. We have established brilliant antibody engineering platform, protease inhibitor platform, drug discovery platform and are fully equipped to help global clients with drug discovery and validation based on our knowledge and expertise on complement systems.

Complement Therapeutic Target C8B

The complement mediates responses to inflammatory triggers through a coordinated sequential enzyme cascade leading to the elimination of the pathogen through opsonization and lysis. The pathogen lysis is performed by the membrane attack complex (MAC) which is composed of several complement components, C5, C6, C7, C8, and C9. MAC assembly is initiated by proteolytic cleavage of C5. C8 initiates the membrane penetration and coordinates MAC pore formation. A number of research reports revealed that C8 is a heterotrimer which consists of C8A, C8B, and C8G. C8B is N-glycosylated with one or two bound glycans. The deficiency of C8B leads to the type II of C8 deficiency, leading to the malfunction of MAC.

Structural adaptability of the MAC pore.

Fig.1 Conformational flexibility of membrane attack complex (MAC) pore structure.1, 3

Function

The MAC induces lysis of susceptible cells and participates in signaling events. When the complement system is initiated, the complement component C3 is transformed into C3a and C3b after several sequential cleavages and activation of other components. C3b binds C3 convertase to form the C5 convertase which initiates the formation of MAC. C5 is cleaved into C5a and C5b. The C5bC6 assembly then binds to C7. The consequential C5b-7 complex binds to C8 which is constituted of three subunits (C8A, C8B, and C8G). C8B participates in at least two binding interactions. It has a high-affinity binding site for C8 alpha chain. C8B also mediates incorporation of C8 into the MAC.

C8B-Related Disease

Complement component 8 deficiency is a disorder that leads to the dysfunction of the complement system and causes the subsequent immunodeficiency. C8B deficiency causes types II of C8 deficiency. This form of C8 deficiency is known as the condition in which the immune system is not able to protect the body effectively from the pathogens. Patients who are suffering from this disorder have a significantly increased susceptibility to developing recurrent infections.

C8B Mutations Leads to the Deficiency

Several mutations in the C8B gene cause complement component 8 deficiency type II. These mutations are most often of a type called a C to T transition, in which a DNA base called cytosine (C) is changed to the nucleotide thymine (T). Moreover, this change occurs in a region of the gene called exon 9, but it can occur in other regions. These mutations alter the sequence of C8B, stopping the translation process in advance and resulting in an abnormally short protein. The “short” C8B impairs the formation of C8 and consequentially leads to the breakdown of MAC.

Creative Biolabs provides high-quality services for drug discovery and validation. Based on the accumulated knowledge and expertise on the complement system, we offer turn-key or ala carte services customized to our client’s needs. If you are interested in our platform or you are calling for our services, please contact us for detailed information.

Published Data

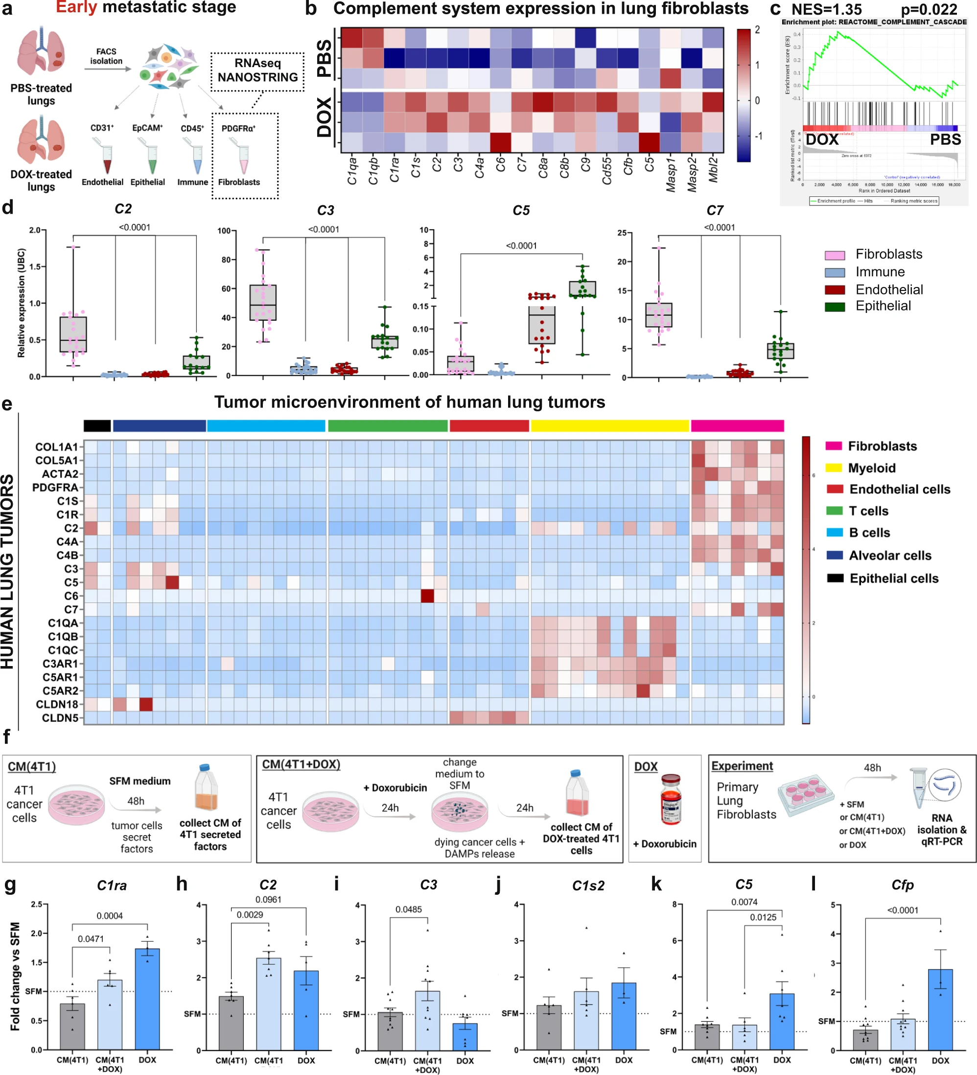
Lung fibroblasts upregulate the expression of complement system factors following doxorubicin treatment.Fig.2 Expression of complement system factors is enhanced in lung fibroblasts post-doxorubicin administration.2, 3

The primary cause of breast cancer mortality is tumor metastasis and therapy resistance, necessitating an urgent exploration of underlying mechanisms. Chemotherapy, a typical breast cancer treatment, damages tissues and incites inflammation, potentially diminishing its efficacy and encouraging metastatic recurrence. Recent research found that doxorubicin-treated mice exhibit increased expression of complement system genes like C8b in lung fibroblasts, confirmed by GSEA analysis. Complement signaling from cancer-associated fibroblasts recruits myeloid-derived suppressor cells to the metastatic site, impairing T cell function. Combining chemotherapy with complement signaling inhibitors may mitigate immune dysfunction and reduce metastasis in triple-negative breast cancer, presenting a viable clinical strategy.

References

  1. Barnum, Scott R., Doryen Bubeck, and Theresa N. Schein. "Soluble membrane attack complex: biochemistry and immunobiology." Frontiers in immunology 11 (2020): 585108.
  2. Monteran, Lea, et al. "Chemotherapy-induced complement signaling modulates immunosuppression and metastatic relapse in breast cancer." Nature Communications 13.1 (2022): 5797.
  3. Distributed under Open Access license CC BY 4.0, without modification.

Related Product

Questions & Answer

A: C8b-targeted therapies can be designed using various approaches. One approach is the development of monoclonal antibodies that specifically bind to C8b and prevent its interaction with other components. Another strategy involves small molecule inhibitors that block the enzymatic activity of C8b. Additionally, gene therapy and RNA interference techniques may offer potential ways to modulate C8b expression.

A: C8b-targeted therapies are being explored for their potential in neuroinflammatory diseases and neurodegenerative disorders. The complement system has been implicated in various neurological conditions, including Alzheimer's disease and multiple sclerosis. C8b inhibitors or modulators may help mitigate neuroinflammation and protect against neuronal damage.

A: Understanding the structural biology and biochemical properties of C8b is critical for the rational design of C8b-targeted therapies. Researchers use techniques such as X-ray crystallography, nuclear magnetic resonance (NMR) spectroscopy, and cryo-electron microscopy to determine the 3D structure of C8b. This structural information can reveal binding sites, conformational changes, and functional domains that are essential for C8b's activity.

For Research Use Only.
Complement System

Online Inquiry