HER2 Assay Portfolio Service
Background Therapies Publication Why Choose Us FAQs Customer Review Related Services Contact Us
By leveraging our advanced technology platform, Creative Biolabs has developed one-stop HER2 assay portfolio services to meet your research needs.
Tumor Target HER2
The HER2 (also known as ERBB2) gene located on the long arm of chromosome 17, is a member of the type 1 tyrosine kinase growth factor receptor family, which are composed of epidermal growth factor receptor (EGFR)/ HER1, HER2, HER3, and HER4, and plays important roles in cell growth, survival differentiation and migration.
Usually, the HER2 extracellular domain forms homo or heterodimers to regulate the downstream signaling pathways. The formation of these dimers causes phosphorylation of tyrosine kinase residues in the cytoplasmic domain which could activate the PI3K and MAPK signaling pathways, leading to cell differentiation and proliferation.
HER2-targeted Therapies
HER2 is considered as an oncoprotein and over-expressed in 25-30% of breast cancers. HER2 is an established therapeutic target for breast cancer; and various agents have been approved for the treatment of HER2-positive breast cancer. What's more, HER2 overexpression or mutations have been presented in a wide range of tumor types, including colorectal, biliary tract, non-small-cell lung and bladder cancers. Therefore, the potential of novel HER2-targeted agents has been outstanding in clinical development.
Publication
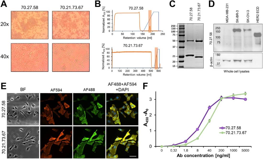
This publication describes the development of new tools for detecting the HER2 protein, a key cancer marker, particularly in breast cancer. The paper highlights that while standard methods like immunohistochemistry (IHC) measure the membrane-bound receptor, a soluble extracellular domain (ECD) of HER2 is also released into the bloodstream. The ability to measure this soluble HER2 is attractive for diagnostic purposes.
The authors describe two unique monoclonal antibodies that bind to the HER2 ECD. They also developed and validated a sandwich enzyme-linked immunosorbent assay (ELISA) for the quantification of soluble HER2 in various biological samples, including serum, tumor tissue, and cell culture medium. The assay has a concentration range from 1.56 to 100 ng/ml and a sensitivity of 0.5 ng/ml. The developed tools have the potential for comprehensive HER2 analysis in different sample types, and independently of sample storage or pre-processing.
Fig.1 Production and characterization of anti-HER2 monoclonal antibodies.1
Why Choose Us?
Creative Biolabs, a leader in HER2 assay development, offers a comprehensive portfolio that integrates traditional tissue-based assays with next-generation liquid biopsy solutions. The company's unique advantage lies in its proprietary in-house ELISA, which uses unique monoclonal antibodies for the precise detection of soluble HER2. This positions Creative Biolabs at the forefront of the new HER2-low paradigm and enables the provision of crucial data for emerging ADC therapies. The HER2 protein is a critical cancer marker and a major therapeutic target, especially in breast cancer. Its expression on the cell surface and as a soluble extracellular domain presents a complex diagnostic picture. The Creative Biolabs HER2 assay portfolio service addresses this complexity with a comprehensive suite of tools that enable precise and reliable quantification of both membrane-bound and soluble HER2, supporting research from initial discovery to clinical validation.
Highlights:
-
Quality-assured reports: Creative Biolabs performs all HER2 assay services under strict quality systems, providing accurate and easy-to-interpret reports.
-
Comprehensive service types: They offer a wide range of assay service types, from in vitro to in vivo studies.
-
Cost-effective: Their assay development is cost-effective.
-
Fast development: They also offer fast assay development to meet project deadlines.
For further details, please don't hesitate to contact us and see how we can help you achieve your research goal.
Frequently Asked Questions
Q1: How do you accurately distinguish between HER2-low and HER2-negative tumors?
A1: We utilize a combination of highly sensitive IHC and our proprietary, validated antibodies. Our expertise allows for a nuanced assessment of protein expression levels, which is crucial for accurately classifying HER2-low status and guiding appropriate therapeutic strategies.
Q2: What are the main advantages of your soluble HER2 (sHER2) ELISA assay?
A2: Our in-house sHER2 ELISA provides a powerful liquid biopsy tool. It is less invasive than a tissue biopsy, allows for longitudinal monitoring of HER2 status over time, and can provide a more dynamic picture of a tumor's response to therapy.
Q3: How does your service compare to standard, commercially available HER2 kits?
A3: While standard kits are available, our Creative Biolabs service provides a comprehensive, end-to-end solution managed by expert technicians. We offer a wider range of assays, provide in-depth data analysis, and support from project consultation to final report delivery, ensuring quality and reproducibility.
Customer Review
-
High Sensitivity
Using Creative Biolabs' HER2 assay portfolio service in our research has significantly improved the detection of low-level HER2 expression. Their sensitive assays were critical for our project focused on a rare cancer type. - T*m J****
-
Integrated Solution
The seamless combination of tissue-based and liquid biopsy analysis from Creative Biolabs has facilitated a more complete and dynamic understanding of HER2 status in our patient samples, which was a huge advantage. - L*na G******
Related Services
To further support your research and development goals, Creative Biolabs offers a suite of complementary services. These offerings are designed to work in synergy with our HER2 assay portfolio service, helping you achieve your broader objectives.
EGFR Panel Screening Service
Creative Biolabs offers thorough, trustworthy screening for substances that target the epidermal growth factor receptor (EGFR). The customizable, high-throughput platform helps researchers identify potential EGFR inhibitors, contributing to more effective cancer therapies.
Learn More →
B Cell-based Cross Blocking Assay
A blocking assay, or antibody competition assay, identifies antibodies that block others from binding to an antigen. Creative Biolabs uses this assay to study cancer antigens and determine immunodominant epitopes using epitope-specific antibodies.
Learn More →
How to Contact Us
Creative Biolabs is dedicated to accelerating your research with our expert-led HER2 Assay Portfolio Service. Our team is ready to provide you with the precision and reliability you need to make critical discoveries. We invite you to connect with our scientists to learn how we can support your project.
Reference
-
Antos, Aleksandra, et al. "The unique monoclonal antibodies and immunochemical assay for comprehensive determination of the cell-bound and soluble HER2 in different biological samples." Scientific Reports 14.1 (2024): 3978. Distributed under Open Access license CC BY 4.0, without modification. DOI: https://doi.org/10.1038/s41598-024-54590-z