C5a-Mediated Chemotaxis of Bone Marrow-Derived Neutrophils Protocol

With over 10 years of CRO experience in complement research, Creative Biolabs prides itself on being an innovator and problem solver in the field of complement. We continuously improve the quality of our products and services for research, supporting our global clients with high-quality results. Our experienced team of experts provides the right support and expertise for different phases of your project development.

C5a-mediated Chemotaxis of Bone Marrow-Derived Neutrophils Protocol

C5a is chemotactic and anaphylactic ally toxic. C5a is closely related to many biological effects, including increased vascular permeability, inflammatory cell chemotaxis as well as cytokine and chemokine release. In addition, C5a is also closely relevant to adaptive immunity. Studies have shown that myeloid-derived cells undergo chemotaxis, degranulation, and secretion after activation by C5a. Here we provide a simple protocol for the detection of C5a-mediated chemotaxis of bone marrow-derived neutrophils.

Flow chart of C5a-mediated chemotaxis of bone marrow-derived neutrophils protocol. Fig.1 Flow chart of C5a-mediated chemotaxis of bone marrow-derived neutrophils protocol. (Creative Biolabs)

Currently, our complement testing platform is equipped with advanced instruments and a professional technical team. In addition to comprehensive and high-quality one-stop services, we also provide flexible service packages and numerous complement products for customers to choose from, striving to perfectly meet your needs.

Published Data

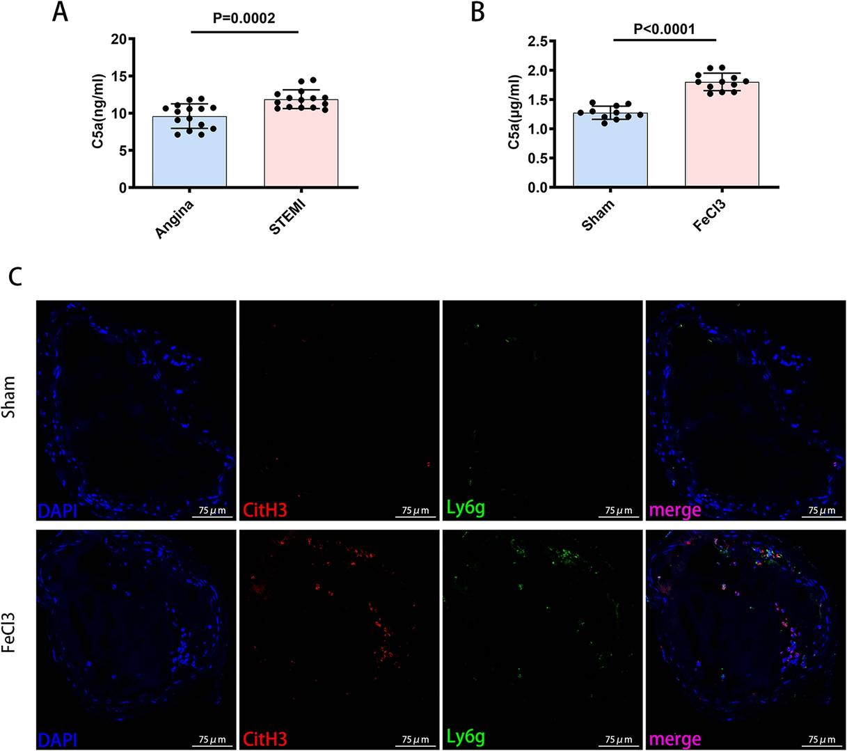
C5a promoted arterial thrombosis by triggering neutrophils to release NETs. Fig.2 C5a facilitates arterial thrombosis by activating neutrophils to discharge extracellular traps.1

Researchers have observed that antithrombotic agents do not fully prevent thrombotic events, highlighting a therapeutic gap linked to unresolved inflammation. Neutrophil extracellular traps (NETs) have been seen as critical mediators in bridging inflammatory responses and thrombotic processes. Elevated complement C5a levels have been documented at thrombus sites. Researchers compared plasma from patients with angina and ST-segment elevated myocardial infarction (STEMI), finding significantly higher C5a concentrations in STEMI, a pattern also evident in mice with FeCl3-induced LCCA thrombosis. Immunofluorescence analysis confirmed NET incorporation within experimental thrombi. These findings nominate complement C5a as a promising target for novel therapeutic interventions aimed at the treatment and prevention of thrombosis.

Services at Creative Biolabs

  1. Individual components activity test
  2. Total complement activity test
  3. Receptor ligand binding assay
  4. Complement autoantibody test

More information can be obtained at the following link:

As an expert in the field of complement, our experienced technicians will work with you to customize a reasonable solution to promote breakthrough progress in your project. Please contact us for more information and a detailed quotation.

Please note that our protocols are only for your reference!

Reference

  1. Chen, Yejia, et al. "Complement C5a induces the generation of neutrophil extracellular traps by inhibiting mitochondrial STAT3 to promote the development of arterial thrombosis." Thrombosis Journal 20.1 (2022): 24. Distributed under Open Access license CC BY 4.0, without modification.
For Research Use Only.
Support

Online Inquiry