Solutions
Online Inquiry
Global Services. (Creative Biolabs Authorized)

Mitochondrial Oxidative Metabolism Analysis Service for Tumor-infiltrating CAR-T Cells

Online Inquiry

Background

Human solid tumors have higher levels of hypoxia than the normal tissues from which they arose. The observed decreased oxygen level was linked to tumor cells' increased resistance to antitumor treatment as well as tumor metastases. Hypoxia in the tumor microenvironment is another important factor limiting the efficacy of CAR-T cells in the treatment of solid tumors. Hypoxia inhibits T cell differentiation to memory phenotypes by reducing CAR-T cell proliferation.

Mitochondrial metabolic pathways play critical roles in CAR-T cell fate, function, and persistence. Creative Biolabs provides preclinical in vivo mitochondria metabolism studies of CAR-T in animal models, providing valuable information for later clinical applications.

Fig. 1 Mitochondrial biogenesis in CAR-T cells of CR, PR patients, and NR leukemia patients.Fig. 1 Mitochondrial biogenesis in CAR-T cells of CR, PR patients, and NR leukemia patients.1

Our Services

Creative Biolabs provides CAR-T cell mitochondrial dynamics analysis to characterize oxidative metabolism and provide clients with a better understanding of the effects of engineered T cells.

Workflow

Workflow

Tumor-infiltrating CAR-T Cells Isolation and Identification

In our assay, we use a variety of biomarkers to characterize TIL CAR-T cells, such as activation, inhibition ligand, CAR expression, immune phenotype, and so on.

Fig. 2 Tumor-infiltrating CAR-T Cells Isolation and Identification workflow. (Creative Biolabs Original)Fig. 2 Tumor-infiltrating CAR-T Cells Isolation and Identification workflow.

Mitochondrial Dynamics Analysis

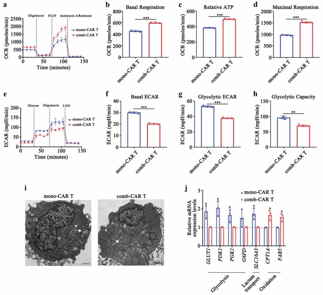
  • OCR and ECAR

The high-quality commercial kits are used to assess the oxygen consumption rate (OCR) and extracellular acidification rate (ECAR), which are major indicators of mitochondrial respiration and glycolysis, respectively, and these measurements provide a systems-level view of cellular metabolic function.

  • Energy Metabolism

The relative ATP levels, as well as the basal and maximal respiratory capacities, are measured after decoupling the mitochondrial membrane with FCCP.

  • Number and Morphology of Mitochondria

The transmission electron microscope can also detect changes in the number and morphology of mitochondria as an indicator of increased mitochondrial formation and oxidative metabolism in CAR-T cells.

Mechanism of Mitochondrial Metabolism

Advanced single-cell analysis technologies provide us with a variety of tools for studying the mechanism of CAR-T energy metabolism. We offer mitochondrial oxidative metabolism analysis in a variety of associated biomarkers and mRNA expression levels.

Mechanism of Mitochondrial Metabolism

Related CAR-T Products and Services

Creative Biolabs is a pioneer in CAR-T therapy development, offering commercial immune cell products as well as one-stop CAR-T cell development services for tumor-infiltrating CAR-T cells and mitochondrial oxidative metabolism studies in cells.

One-stop CAR-T Development Service

Our robust cell therapy platform includes biomarker identification, scFv generation, CAR design and construction, high titter viral particles production.

CAR-T In Vivo Assays

Patient derived xenograft animal models, including mouse and non-primate animal, are used for in vivo safety and efficacy evaluations. Tumor-infiltrating CAR-T cells can be isolated from tumors for further studies.

Fig. 3 Representative OCR and ECAR curves and glycolysis stress test at different metabolic states of CAR-T cells.Fig. 3 Representative OCR and ECAR curves and glycolysis stress test at different metabolic states of CAR-T cells.2

We are delighted to share our extensive knowledge of the mitochondrial oxidative metabolism of tumor-infiltrating CAR-T cells with our clients. Creative Biolabs scientists will design the best assay for your objectives and budget, saving you time from laborious technical procedures. Please contact us so that we can provide you with a customized research service.

References

  1. Rostamian, Hosein, et al. "Mitochondria as Playmakers of CAR T-cell Fate and Longevity." Cancer Immunology Research 9.8 (2021): 856-861.
  2. Cao, Bihui, et al. "Remodelling of tumour microenvironment by microwave ablation potentiates immunotherapy of AXL-specific CAR-T cells against non-small cell lung cancer." Nature Communications 13.1 (2022): 6203.
Online Inquiry

For any technical issues or product/service related questions, please leave your information below. Our team will contact you soon.

This site is protected by reCAPTCHA and the Google Privacy Policy and Terms of Service apply.

All products and services are For Research Use Only and CANNOT be used in the treatment or diagnosis of disease.

Key Updates
Newsletter. (Creative Biolabs Authorized) NEWSLETTER

The latest newsletter to introduce the latest breaking information, our site updates, field and other scientific news, important events, and insights from industry leaders

LEARN MORE NEWSLETTER
New Solution. (Creative Biolabs Authorized) NEW SOLUTION

CellRapeutics™ In Vivo Cell Engineering: One-stop in vivo T/B/NK cell and macrophage engineering services covering vectors construction to function verification.

LEARN MORE SOLUTION
Novel Solution. (Creative Biolabs Authorized) NOVEL TECHNOLOGY

Silence™ CAR-T Cell: A novel platform to enhance CAR-T cell immunotherapy by combining RNAi technology to suppress genes that may impede CAR functionality.

LEARN MORE NOVEL TECHNOLOGY
New Technology. (Creative Biolabs Authorized) NEW SOLUTION

Canine CAR-T Therapy Development: From early target discovery, CAR design and construction, cell culture, and transfection, to in vitro and in vivo function validation.

LEARN MORE SOLUTION
Receive our latest news and insights.