Services Support
Online inquiry

For Research Use Only. Not For Clinical Use.

Contact us
  • Email:

Generation of Dendritic Cells

Overview Materials and Reagents Steps Quality Control Troubleshooting Related Services

Dendritic cells (DCs) are the most potent antigen-presenting cells in the immune system, playing a central role in T cell activation, immune modulation, and tolerance. However, the limited availability and heterogeneity of primary DCs have hindered standardized immunological studies and clinical applications. Induced pluripotent stem cells (iPSCs) offer an unlimited and renewable source to generate homogeneous populations of functional DCs. Creative Biolabs has optimized a robust and reproducible protocol for the generation of functional dendritic cells from human iPSCs.

Overview of the Generation of Dendritic Cells

Conventional methods for obtaining DCs—primarily from peripheral blood mononuclear cells (PBMCs) or bone marrow—are limited by donor variability, ethical constraints, and the inability to expand cells indefinitely. These limitations pose substantial challenges for basic immunological studies and translational applications.

Human iPSCs offer an unlimited, renewable source of autologous or allogeneic immune cells with defined genetic backgrounds. Differentiating iPSCs into DCs not only ensures scalability and reproducibility but also allows for precise genetic engineering to study immune regulation, antigen presentation, and immune tolerance in both healthy and diseased contexts.

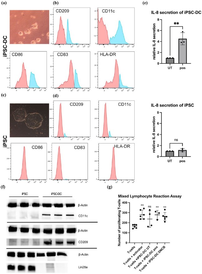
Characterization of iPSC-DC.(OA Literature) Fig.1 Functional and molecular characterization of iPSC-DC.1,2

  • Scalability – Unlimited expansion of source cells enables large-batch DC production for screening and assays.
  • Reproducibility – Standardized differentiation protocols eliminate donor-dependent variability.
  • Disease Modeling – iPSCs from patients with autoimmune or genetic immune disorders offer personalized DC models.
  • Genetic Engineering – Gene editing tools can be applied upstream in iPSCs for targeted immunological investigations.
  • Xeno-Free Potential – Feeder-free and serum-free adaptations facilitate future applications.

Creative Biolabs has established a reliable and streamlined protocol for generating high-purity, functionally competent DCs from human iPSCs.

Materials and Reagents

Reagent Specification
iPSC Line Integration-free, validated for pluripotency
Matrix hESC/iPSC-qualified extracellular matrix
Medium Xeno-free, feeder-independent, basal medium for immune cell culture
Gentle Cell Dissociation Reagent For passaging iPSCs
Hematopoietic Differentiation Kit Induces mesoderm and hematopoietic lineages
Cytokines and Growth Factors GM-CSF, IL-4, SCF, FLT3-Ligand, TNF-α or LPS
Flow Cytometry Antibodies CD11c, CD80, CD86, HLA-DR, CD83, CD34, CD43
ELISA Kits IL-12, IL-6, TNF-α cytokine detection

Protocol Steps

iPSC Culture and Expansion

Coat 6-well plates with Matrigel and incubate. Seed iPSCs at appropriate density in medium. Change medium daily and monitor morphology (compact colonies with clear edges). Passage when ~80% confluent.

Mesoderm Induction

Replace with Hematopoietic Induction medium. Culture for 3 days, changing medium daily. Confirm mesodermal induction by CD34+/CD43+ expression using flow cytometry.

Hematopoietic Progenitor Expansion

Continue culturing cells in hematopoietic expansion medium. CD34+ progenitors typically peak by Day 7. Isolate CD34+ cells using magnetic beads (optional, for higher purity).

Myeloid Commitment

Resuspend CD34+ cells in RPMI + 10% FBS supplemented with GM-CSF and IL-4. Plate cells in 12-well plates. Change medium every 2–3 days. Cells will begin to exhibit immature dendritic morphology (veiled, dendrite-like protrusions).

Dendritic Cell Maturation

To induce maturation, treat cells with LPS or TNF-α for 2 days. Mature DCs express high levels of CD80, CD83, CD86, and HLA-DR.

Quality Control & Characterization

To ensure the successful derivation of functional DCs from iPSCs, Creative Biolabs conducts comprehensive quality control (QC) and functional characterization throughout the differentiation workflow. These assessments validate identity, purity, phenotype, and functional competence.

Analysis Description
Cell Morphology and Imaging
  • Immature DCs show veiled morphology with dendrite-like projections.
  • Mature DCs become more rounded with high granularity and increased surface marker expression.
Phenotypic Analysis Flow cytometry: Use multicolor panels to confirm DC-specific surface markers:
  • CD34+, CD43+: Hematopoietic progenitors
  • CD11c+, HLA-DR+: Pan-dendritic cell markers
  • CD80+, CD86+, CD83+: Mature DC activation markers
  • CD14, CD1a+: Monocyte exclusion / cDC marker
Functional Assays
  • Mixed lymphocyte reaction (MLR): Measures the ability of derived DCs to stimulate naïve allogeneic CD4+ T cells. Strong proliferation response confirms DC functionality.
  • Cytokine secretion analysis (ELISA): Assesses production of IL-12, TNF-α, IL-6 upon LPS or CD40L stimulation. Expected patterns indicate functional maturation.
  • Endocytosis/Phagocytosis assay: Optional testing using FITC-dextran or E. coli particles to evaluate antigen uptake capability of immature DCs.

Troubleshooting and Optimization Tips

Below is a curated table of common issues encountered during iPSC-to-DC differentiation and their actionable solutions.

Problem Possible Cause Solution
Low CD34+ yield Suboptimal mesoderm induction
  • Verify cytokine concentrations
  • Extend induction by 1–2 days
Cell detachment or death during transition Shear stress or medium shock
  • Use low-adhesion plates or gradual medium transitions
Poor DC marker expression Insufficient IL-4/GM-CSF levels or inactive cytokines
  • Check cytokine activity
  • Use fresh aliquots
Excess CD14+ cells Monocytic skewing
  • Add FLT3-L
  • Reduce IL-6 if present
Low T cell activation in MLR Excessive IL-2 or culture stress
  • Titrate IL-2 dose
  • Consider IL-15-only expansion for more stable phenotypes
Variable cytotoxicity results Immature DCs or incorrect co-culture ratio
  • Confirm DC maturation status
  • Optimize DC\:T cell ratio
Cell aggregation in late-stage culture Over-confluency or cytokine depletion
  • Refresh media more frequently
  • Split cultures if needed

To maximize yield, functionality, and consistency of iPSC-derived DCs, we recommend the following expert-level refinements.

  • Culture strategy
    • Use feeder-free, xeno-free systems whenever possible
    • Maintain strict timing during mesoderm-to-hematopoietic transition
    • Avoid over-confluency of iPSCs at seeding — 60–70% confluency is optimal for uniform differentiation
  • Cytokine & media management
    • Prepare fresh cytokine aliquots weekly and store at −80°C to maintain bioactivity
    • Use low-endotoxin FBS and consistent serum lots to reduce variability
    • Supplement with FLT3-L + GM-CSF + IL-4 to bias toward conventional DCs rather than monocyte-derived cells
  • Monitoring & data logging
    • Perform flow cytometry checkpoint assays on Days 7, 14, and 21 to track differentiation stages
    • Record morphological changes and density daily to anticipate transitions

Related Services at Creative Biolabs

Creative Biolabs offers a comprehensive suite of services supporting dendritic cell research and iPSC technologies.

iPSC-derived DCs offer a high-fidelity, scalable model to investigate innate and adaptive immune mechanisms. Their reproducibility and accessibility significantly advance immunological research and drug development. At Creative Biolabs, our iPSC-to-DC protocol ensures efficiency, purity, and functional performance, providing reliable tools for cutting-edge immunological studies.

References

  1. Dubau, Marla, et al. "Development of an iPSC-derived immunocompetent skin model for identification of skin sensitizing substances." Journal of Tissue Engineering 16 (2025): 20417314251336296. https://doi.org/10.1177/20417314251336296
  2. Distributed under Open Access license CC BY 4.0, without modification.

For Research Use Only. Not For Clinical Use.