An extensive inventory of pre-assembled Module Delivery Carriers (liposomal vesicles, exosomes, LNPs, polymeric nanocarriers) and curated validated Targeting Agents (aptamer sequences, peptide motifs, engineered lipids, functionalized polymers, stimuli-responsive compounds), primed for R&D applications.
Macrophage Targeting Module Development Service
Macrophages are adaptable immune cells crucial for both maintaining health and contributing to diseases. Their widespread presence and significant role in various conditions—including inflammation, infections, cancer, and autoimmune diseases—make them very attractive and essential targets for cutting-edge treatments. At Creative Biolabs, we empower researchers and pharmaceutical companies with cutting-edge, macrophage-specific solutions for targeted drug delivery.
Overview
Macrophages are versatile and highly dynamic immune cells crucial for maintaining tissue homeostasis and orchestrating immune responses. Originating from monocytes that circulate in the blood, they migrate into tissues and differentiate into diverse subsets, each with distinct functions. They act as professional phagocytes, engulfing cellular debris, pathogens, and foreign particles. Beyond phagocytosis, macrophages play pivotal roles in antigen presentation, cytokine secretion, and tissue repair. Their remarkable plasticity allows them to adopt either pro-inflammatory (M1) or anti-inflammatory/repair-promoting (M2) phenotypes, depending on the microenvironmental cues. This plasticity is particularly significant in disease contexts. In tumors, tumor-associated macrophages (TAMs) often adopt an M2-like phenotype, supporting tumor growth, angiogenesis, immunosuppression, and metastasis. Conversely, in chronic inflammatory diseases, dysregulated macrophage activity can perpetuate tissue damage. Understanding and manipulating macrophage behavior is therefore a critical goal in immunotherapy and regenerative medicine.
Fig.1 Development, differentiation, and function of macrophages.1,4
Creative Biolabs' Macrophage Targeting Solution
Creative Biolabs' precision delivery platform centers on our macrophage-homing agents. These engineered units are constructed for incorporation into diverse carriers, including lipid-based nanocarriers (LNPs), liposomal vesicles, or exosomal bodies. Carriers undergo functionalization with targeting agents – specialized ligands identifying macrophage-abundant receptor complexes or membrane signatures. Uptake mechanisms involve initial nanoscale passive homing, succeeded by active receptor-mediated internalization upon agent-marker engagement. This binding instigates macrophage internalization, securing confined payload transport. Our architectural framework enables adaptable customization for varied investigative and therapeutic objectives.
Passive Targeting
Precisely sized nanoparticles (100-200 nm) are capable of passively amassing in areas of compromised vasculature, such as tumors or inflamed tissues, due to the Enhanced Permeability and Retention (EPR) effect. Subsequently, macrophages, being highly phagocytic cells, readily consume these amassed particles.
Fig.2 Passive macrophage-targeting.2,5
Active Targeting
Our macrophage-targeting module development is founded on active targeting, a process of modifying delivery systems with particular ligands. These ligands attach to receptors overexpressed on the surface of macrophages or certain macrophage subsets, thereby ensuring accurate cellular recognition and absorption.
Fig.3 Active macrophage-targeting.2,5
Macrophage Targeting Module
The cornerstone of Creative Biolabs' precision drug delivery lies in our advanced targeting modules. These modules are designed to steer our delivery systems straight to particular types of macrophages, sometimes even specific subsets. This selective recognition is achieved through high-affinity binding to unique surface markers expressed on the target cells, ensuring that therapeutic payloads accumulate precisely where they are needed, minimizing off-target effects and maximizing therapeutic efficacy.
Creative Biolabs' diverse library of targeted modules provides unparalleled flexibility in achieving precise macrophage delivery. Each module type offers distinct advantages in terms of specificity, stability, and ease of conjugation to our various delivery systems.
Key Macrophage Surface Markers
Macrophage populations are remarkably diverse, exhibiting distinct phenotypes and functions depending on their tissue microenvironment and activation state. By understanding these specific markers, we can design and synthesize targeting modules that bind with unparalleled specificity.
| Ligand Type | Mechanism of Action | Targeted Marker(s) | Advantages/Application |
|---|---|---|---|
| Antibodies |
Highly specific proteins that bind to unique antigens.
|
Mannose receptor (CD206) CD64 CD14 CD301 |
Exceptional specificity and well-established development pathways. Can offer robust and durable targeting. |
| Peptides |
Short amino acid sequences designed to bind to specific receptors.
|
αvβ3 integrin Scavenger receptor B type 1 (SR-B1) |
Small size, good tissue penetration, high customizability, and relatively low cost. Can target specific macrophage activation states. |
| Carbohydrates |
Glycans that bind to C-type lectin receptors on macrophages.
|
Mannose receptor (MR) β-glucan receptors Galactose-type C-type lectins |
Leverage natural macrophage uptake pathways (e.g., mannose receptor). Highly effective for M2 macrophage targeting. |
| Aptamers | Single-stranded DNA/RNA sequences binding to specific targets via molecular recognition. | High specificity and affinity, low immunogenicity, ease of chemical synthesis and modification. Versatile for various macrophage surface proteins. | |
| Other |
Bind to receptors expressed by macrophages.
|
Folate receptor (FR) | Stable integration into delivery systems, allowing precise control over ligand density and presentation. |
Our macrophage targeting module is a core component of our advanced delivery system, engineered for precise interaction with macrophage surface receptors. It typically consists of a high-affinity ligand (e.g., a peptide, antibody fragment, or carbohydrate) specifically chosen for its binding to a target marker like CD206, SR-A, or CD36, conjugated to a linker that facilitates stable attachment to the delivery vehicle (liposomes, exosomes, micelles, polymer nanoparticles, etc.). This modular approach allows for flexibility and optimization.
Contact Us About Macrophage Targeting Module
What We Can Offer?
Creative Biolabs is uniquely positioned at the forefront of targeted drug delivery innovation. Our team of expert biologists, chemists, and engineers brings over two decades of collective experience in developing sophisticated delivery solutions.
Off-the-Shelf Solutions
Bespoke Development
Our custom service enables creation of project-specific conveyance platforms and innovative targeting elements from ideation through verification, exactly aligning with unique project parameters. This encompasses tailored oligonucleotide, peptide, or polymer production and coupling, plus carrier system refinement for particular granulocytic populations or pathological environments.
Molecular Tethering
Specialized capability in attaching chosen ligands to diverse delivery scaffolds (nanoparticulate systems, lipid vesicles, polymeric matrices, etc.).
Translational Validation
Cellular and animal model evaluations measuring targeting precision, cellular internalization, biodispersal patterns, and treatment effectiveness.
Integrated
Scientific Partnership: Collaborate to harness our profound technical expertise, cutting-edge infrastructure, and exacting quality systems throughout targeted conveyance initiatives, spanning experimental conception to analytical interpretation.
Workflow
Why Choose Us?
Partnering with Creative Biolabs means choosing a path to accelerated drug development, enhanced therapeutic efficacy, and a significant reduction in off-target effects. Our commitment to innovation and scientific excellence ensures that your therapeutic agents reach their macrophage targets with unprecedented precision, unlocking new possibilities for disease treatment.
Proven Expertise
Our team of highly specialized biologists, chemists, and engineers possesses deep scientific knowledge in drug delivery systems and targeting module development.
Innovative Technology
We leverage state-of-the-art platforms for module synthesis, conjugation, and characterization.
Tailored Customization & Flexibility
Customized aptamer/peptide design and delivery system optimization for your therapeutic goals and macrophage.
Rigorous Quality & Reliability
Our commitment to scientific rigor ensures reliable, reproducible, and high-quality results for your critical projects.
Published Data
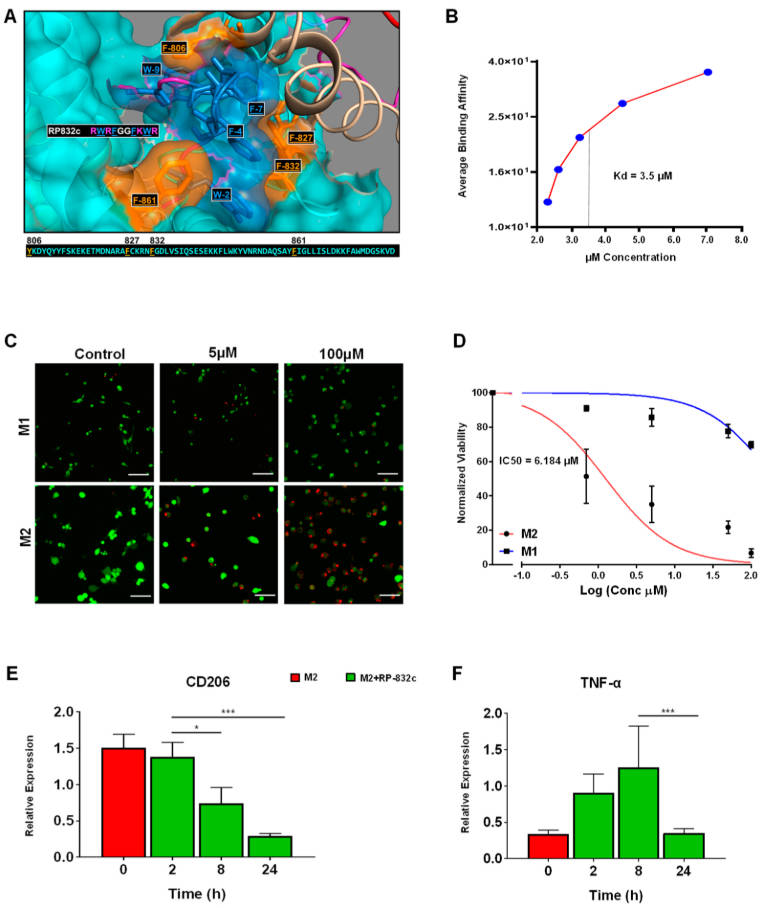
Fig.4 RP-832c specifically targets the CD206 receptor
with high affinity.3,4
The study highlights significant advancements in targeted drug delivery and diagnostics through the development of novel peptides. The research describes RP-832c, an innovative peptide identified for its specific targeting capabilities. This peptide demonstrates a notable affinity for CD206, a receptor abundantly expressed on macrophages, especially those implicated in various pathological conditions. The study further elucidates the peptide's inhibitory effects on Bleomycin-Induced Pulmonary Fibrosis in mice, underscoring its therapeutic potential by precisely engaging with disease-associated macrophages. This targeted approach minimizes off-target effects and enhances therapeutic efficacy, representing a crucial step forward in selective cellular modulation.
Leveraging such cutting-edge discoveries, Creative Biolabs specializes in macrophage targeting module development, with a particular focus on peptide-based solutions. By integrating macrophage targeting module into our delivery systems, we provide a powerful tool for researchers. Whether it's developing novel diagnostic methods to detect macrophage-related diseases or creating targeted therapies for conditions like inflammation and cancer, our module offers a reliable and efficient solution.
FAQs
Q: What types of drugs can Creative Biolabs' delivery systems target to macrophages?
A: Our versatile module delivery systems and targeted modules can precisely deliver a wide range of therapeutic agents, including small molecules, nucleic acids (like siRNA, mRNA, and plasmids), and proteins. Our approach is designed to accommodate diverse drug payloads for various research and therapeutic applications.
Q: What is the typical timeline for developing a custom macrophage-targeting module?
A: The development cycle for a customized macrophage targeting module varies depending on the complexity of the project. However, our streamlined processes and extensive R&D capabilities allow for rapid and efficient development, typically ranging from a few weeks for minor modifications to several months for novel module design and validation.
Q: Can you target specific macrophage subpopulations (e.g., M1 vs. M2)?
A: Yes, absolutely. Our expertise extends to developing highly specific targeting modules that differentiate between various macrophage subpopulations. By leveraging distinct surface markers and receptor expression profiles, we can design solutions for highly nuanced and precise therapeutic interventions.
Q: What types of macrophage-targeting ligands can you provide?
A: We offer a diverse range of targeting ligands, including but not limited to: peptide, monoclonal antibodies and their fragments (e.g., Fab, scFv), aptamers, and carbohydrate-based ligands.
Q: Can your macrophage targeting modules be integrated with drug delivery systems, such as liposomes or polymer nanoparticles?
A: Absolutely. Our module design considers compatibility with various drug delivery platforms from the outset. Whether it's liposomes, LNPs, polymer nanoparticles, or others, we can provide coupling strategies and technical support to equip your chosen delivery vehicle with targeting capabilities, aiming for enhanced drug delivery efficiency.
Partnering with Creative Biolabs means choosing a path to accelerated drug development, enhanced therapeutic efficacy, and a significant reduction in off-target effects. Our commitment to innovation and scientific excellence ensures that your therapeutic agents reach their macrophage targets with unprecedented precision, unlocking new possibilities for disease treatment. Contact us now!
References
- Ding, Xiaoling, et al. "Engineering macrophages via nanotechnology and genetic manipulation for cancer therapy." Frontiers in Oncology 11 (2022): 786913. doi:10.3389/fonc.2021.786913.
- Cai, Donglin, et al. "Current development of nano-drug delivery to target macrophages." Biomedicines 10.5 (2022): 1203. doi: 10.3390/biomedicines10051203.
- Ghebremedhin, Anghesom, et al. "A novel CD206 targeting peptide inhibits bleomycin-induced pulmonary fibrosis in mice." Cells 12.9 (2023): 1254. doi:10.3390/cells12091254.
- Distributed under Open Access license CC BY 4.0, without modification.
- Distributed under Open Access license CC BY 4.0, this image is part of figure 2 from the original publication, without modification.
