A comprehensive catalog of pre-formulated Module Delivery Systems (liposomes, exosomes, LNPs, polymeric nanoparticles) and a selection of validated Targeted Modules (aptamers, peptides, functionalized lipids, targeted polymers, responsive materials), ready for your research and development needs.
Neutrophil Targeting Module Development Service
Are you currently facing challenges in achieving precise drug delivery to inflammatory sites, minimizing off-target effects, or developing highly specific therapies for neutrophil-mediated diseases? Creative Biolabs' specialized solution for neutrophil-targeting agent development assists clients in circumventing these obstacles, facilitating expedited therapeutic agent identification and improved treatment outcomes via sophisticated module design and precision delivery methodologies.
Overview
Neutrophils represent the predominant leukocyte category and constitute fundamental constituents of innate immunity, functioning as the primary defensive barrier against microbial invaders. While essential for host defense, their dysregulated activation and accumulation are central to the pathogenesis of numerous inflammatory diseases, including acute respiratory distress syndrome (ARDS), sepsis, ischemia-reperfusion injury, and various autoimmune conditions. Targeting neutrophils offers a promising therapeutic strategy to modulate inflammation and disease progression without broadly suppressing the immune system. Neutrophil targeting module development involves creating specific ligands that can selectively bind to markers on the neutrophil surface, enabling the precise delivery of therapeutic agents. This approach capitalizes on the unique surface protein expression profiles of neutrophils, which can change depending on their activation state and the inflammatory environment. By understanding the basic biology, structure, and function of neutrophils, as well as their related signaling pathways and roles in disease, we can design highly effective and specific targeting solutions.
Fig.1 Pro-tumorigenic functions of neutrophils.1,3
Creative Biolabs' Neutrophil Targeting Solution
Creative Biolabs' accurate delivery system hinges on its neutrophil-specific modules. These sophisticated elements seamlessly combine with various carriers, including lipid nanoparticles (LNPs), liposomes, and exosomes. By incorporating specialized ligands, they selectively bind to prevalent neutrophil receptors or cell surface markers, ensuring accurate payload conveyance. Neutrophil uptake proceeds through both passive and active pathways.
Passive Targeting
Particles ranging from 100-200 nm in size passively gather in vascularly compromised zones, such as inflamed areas, leveraging the Enhanced Permeability and Retention (EPR) effect. Phagocytic neutrophils subsequently internalize these concentrated nanocarriers, particularly in inflamed settings.
Active Targeting
A crucial method, this involves equipping delivery systems with specialized ligands. These ligands adhere to receptors abundantly present on neutrophil membranes or particular neutrophil subsets, ensuring accurate cell recognition and uptake. The intrinsic versatility of our modular architecture enables customization for various research and treatment goals.
Neutrophil Targeting Module
Creative Biolabs' advanced targeting modules are central to precision NK cell immunotherapy. They precisely guide therapeutic agents or modulate NK activity through high-affinity binding, ensuring localized accumulation, minimal off-target effects, and maximal efficacy. Our diverse library offers unparalleled flexibility. These modules, core to our systems, feature high-affinity ligands linked to therapeutic vehicles, allowing optimal design.
Here are various ligand types used in Neutrophil targeting:
| Ligand Type | Mechanism of Action | Targeted Marker(s) | Advantages/Application |
|---|---|---|---|
| Antibodies | Highly specific proteins that bind to unique antigens expressed on neutrophils. | CD66b, CD16, CD177, CXCR1, CXCR2 | Exceptional specificity, high binding affinity, and well-established development pathways. Can offer robust and durable targeting for a broad range of neutrophil-mediated diseases. |
| Peptides | Short amino acid sequences designed to bind to specific receptors or surface markers on neutrophils. | Formyl peptide receptors (FPRs), CXCR1, CXCR2, CD177, Integrins (e.g., CD11b/CD18) | Small size, good tissue penetration, high customizability, and relatively low cost. Can be engineered to target specific neutrophil activation states or subsets. |
| Carbohydrates | Sugar-based molecules that interact with lectins or other carbohydrate-binding proteins on the neutrophil surface. | Sialyl Lewis X (sLeX), Mannose receptors (CD206) | Superior physiological compatibility, minimal immune activation potential, and capacity for selective engagement with particular neutrophil subpopulations in inflamed regions. |
| Aptamers | Single-stranded oligonucleotides adopting distinctive conformational structures to interact with precise molecular targets exhibiting intense binding affinity. | Various neutrophil surface proteins | High specificity and affinity, low immunogenicity, chemical synthesis for batch-to-batch consistency, and ease of modification for conjugation. |
| Other | Small chemical compounds or modified lipids that interact with specific neutrophil receptors or cellular components. | CXCR2 antagonists, Lipoxin A4 receptors (ALX/FPR2) | Diverse chemical structures offering a wide range of binding mechanisms. Can be designed for high potency and cell-specific interactions. |
Contact Us About Neutrophil Targeting Module
What We Can Offer?
Creative Biolabs occupies an exclusive niche at the innovation frontier of precision therapeutic conveyance. Our team of expert biologists, chemists, and engineers brings over two decades of collective experience in developing sophisticated delivery solutions.
Ready-to-Use Products
Customized Services
Our bespoke service allows us to develop tailored delivery systems and novel targeted modules from concept to validation, precisely meeting your project's unique specifications. This includes custom aptamer, peptide, or polymer synthesis and conjugation, as well as optimization of delivery system characteristics for specific neutrophil subsets or disease contexts.
Conjugation Services
Expertise in conjugating selected ligands to various delivery platforms (nanoparticles, liposomes, polymers, etc.).
Pre-Clinical Validation
In vitro and in vivo testing to assess targeting efficiency, cellular uptake, biodistribution, and therapeutic efficacy.
Comprehensive Scientific Support
Partner with us to leverage our deep scientific knowledge, state-of-the-art facilities, and rigorous quality control for your targeted delivery projects, from experimental design to data analysis.
Workflow
Why Choose Us?
Partnering with Creative Biolabs means choosing a path to accelerated drug development, enhanced therapeutic efficacy, and a significant reduction in off-target effects. Our commitment to innovation and scientific excellence ensures that your therapeutic agents reach their neutrophil targets with unprecedented precision, unlocking new possibilities for disease treatment.
Proven Expertise
Our highly specialized team, comprising expert biologists, chemists, and engineers, offers profound scientific insights into developing drug delivery systems and precision targeting modules.
Innovative Technology
Cutting-edge platforms are utilized for the synthesis, conjugation, and thorough characterization of our innovative modules.
Tailored Customization & Flexibility
We provide bespoke aptamer and peptide designs, along with optimized delivery systems, precisely aligning with your therapeutic objectives and target neutrophil subsets.
Rigorous Quality & Reliability
A steadfast dedication to scientific rigor guarantees dependable, consistent, and superior outcomes for all your essential research endeavors.
Published Data
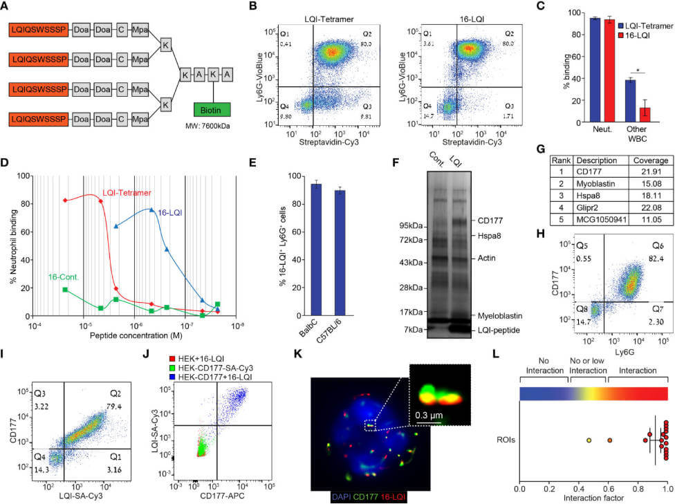
Fig.2 Murine Neutrophil-Specific LQI-Peptide binding via CD177.2,3
In the experiments, researchers identified specific peptides capable of binding to both murine and human neutrophils, with CD177 confirmed as the common binding partner. By functionalizing nanoparticles with these neutrophil-specific peptides, they engineered targeted nanoparticles that selectively accumulated at inflammatory sites. Crucially, when these nanoparticles encapsulated neutrophil-modifying small molecules, they successfully altered various neutrophil functions, including reactive oxygen species (ROS) production, degranulation, and polarization, as well as intracellular signaling and longevity. These alterations manifested across both cellular assays and whole-animal models. The results demonstrate that this neutrophil-specific targeting strategy offers a novel and effective immunotherapeutic approach for a broad spectrum of diseases where neutrophil activity is a significant factor.
FAQs
Q: How can targeted delivery to neutrophils improve therapeutic outcomes?
A: Targeting therapeutic agents directly to neutrophils allows for a concentrated delivery of the drug at the site of inflammation or disease where neutrophils are abundant. This approach minimizes systemic exposure, reducing off-target side effects and potentially enhancing the efficacy of the treatment by ensuring the drug acts precisely where it is needed.
Q: What types of therapeutic payloads can be delivered using neutrophil targeting modules?
A: Neutrophil targeting modules can be designed to deliver a wide array of therapeutic payloads, including anti-inflammatory drugs, immunomodulators, genetic material (e.g., siRNA, mRNA), diagnostic agents, and even cytotoxic agents for conditions where neutrophil depletion is desired. The modular design offers versatility for various molecular types.
Q: Are there any safety concerns regarding targeting neutrophils specifically?
A: While neutrophils are vital for immune defense, precise targeting aims to modulate their function or deliver payloads without completely ablating their essential roles. Our approach focuses on highly specific interactions and controlled release, designed to minimize unintended interference with healthy neutrophil function. Comprehensive validation procedures in cellular and animal models are implemented to verify safety and targeting precision.
Q: How does this targeted approach compare to conventional drug delivery methods for neutrophil-related diseases?
A: Conventional methods often involve systemic administration, leading to widespread distribution of the drug, potential off-target effects, and lower concentrations at the actual disease site. Targeted delivery, in contrast, offers enhanced specificity and efficiency, concentrating the therapeutic agent where it can have the most impact, thus potentially allowing for lower dosages and reduced toxicity.
Q: What is the typical development timeline for a custom neutrophil targeting module?
A: The timeline for developing a custom neutrophil targeting module can vary depending on the complexity of the desired ligand, the target marker, and the specific application. However, our streamlined processes and extensive expertise ensure an efficient development cycle, from initial design and synthesis to comprehensive characterization and validation.
At Creative Biolabs, we are dedicated to advancing your research and development with our cutting-edge Neutrophil Targeting Module Development services. Our expertise and innovative solutions are designed to provide the precision and efficacy required for the next generation of therapeutics.
Contact Our Team for More Information and to Discuss Your Project.
References
- Wahnou, Hicham et al. "Neutrophils and Neutrophil-Based Drug Delivery Systems in Anti-Cancer Therapy." Cancers vol. 17,7 1232. 5 Apr. 2025, DOI:10.3390/cancers17071232.
- Völs, Sandra et al. "Targeted nanoparticles modify neutrophil function in vivo." Frontiers in immunology vol. 13 1003871. 5 Oct. 2022, DOI:10.3389/fimmu.2022.1003871.
- Distributed under Open Access license CC BY 4.0, without modification.
