Creative Biolabs-Lipid Based Drug Delivery

Cationic Liposome Products

Product Details Technical Note Publish Data FAQs Resources

Product Details

Creative Biolabs provides various high-quality cationic liposome products for your research. Formulations containing different lipid compositions and cationic lipid species are listed below for the best benefit of your requirements. The default particle size of the liposome is 100nm. Fluorescent dyes, PEGylation, and particle size are also highly adjustable.

Lipid-based carriers are the most widely used non-viral vector for the delivery of nucleic acids. Cationic liposomes are particularly attractive and well developed for their high biocompatibility, ease of synthesis and modification. The positive charge of cationic liposomes is obtained from the polar headgroup of cationic lipids, which includes quaternary ammonium salts, amines (primary, secondary, and tertiary), guanidine, and heterocyclic compounds. Cationic lipids with quaternary ammonium headgroups such as 1,2-di-O-octadecenyl-3-trimethylammonium propane (DOTMA), 1,2-dioleoyloxy-3-(trimethylammonium)-propane (DOTAP), and dimethyl-dioctadecyl ammonium bromide (DDAB) can bind nucleic acids tightly through charge absorption and are widely used in the formulation of cationic liposomes. Cholesterol and phosphatidylethanolamine (PE) are also common components of cationic liposomes. Cholesterol can be inserted between lipid molecules to stabilize the structure of liposomes while DOPE can change in an acidic environment to promote membrane fusion and release nucleic acids.

The cationic liposome products of Creative Biolabs are ideal carriers for the delivery of genetic materials. You can also get a customized liposome product for your research. Please feel free to contact us if you have any questions about our services and products.

For Research Use Only. Not For Clinical Use

Technical Note

  1. DOTMA is an analogue of DOTAP, distinguished by an ether bond connecting the fatty acid and propyl backbone instead of an ester bond.
  2. These Liposomes are prepared using deionized RNAse-free water.
  3. N/P ratio indicates the nitrogen-to-phosphate ratio, where N signifies positively charged nitrogen and P denotes negatively charged phosphate. The N/P ratio can also be interpreted as the positive-to-negative ratio. One should note that not all nitrogen atoms in cationic lipids carry a positive charge.
  4. Liposomes must be stored at 4°C and should not be frozen.

Publish Data

In Vitro CRISPR/Cas9 transfection and gene-editing mediated by multivalent cationic liposome–DNA complexes
Author: Sousa, Diana A., et al.

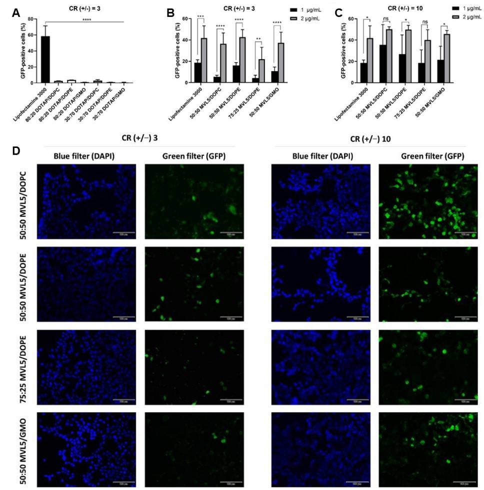
This study explored the utilization of liposome/DNA complexes (lipoplexes) for CRISPR/Cas9 transfection and gene editing. Researchers prepared DOTAP- and MVL5-based lipoplexes by combining monovalent cationic lipids (DOTAP) or multivalent cationic lipids (MVL5, a pentavalent cationic lipid) with three different helper lipids (DOPC, DOPE, and GMO). GFP expression in HEK 293T cells was used to demonstrate the transfection efficiency of lipoplexes at various CR (+/-) and DNA concentration. The results revealed that MVL5-based lipoplexes had greater transfection efficiency than DOTAP-based lipoplexes, with little effects from various helper lipids. This demonstrates that lipoplex transfection efficiency is primarily driven by the high charge emanated by multivalent cationic lipids. This work proves that multivalent lipid-based lipoplexes at CR (+/-) 10 are effective CRISPR/Cas9 plasmid delivery vehicles.

The transfection efficiency of lipoplexes (DOTAP-based, MVL5-based). (Sousa, Diana A., et al., 2022)Fig.1 In vitro transfection in HEK 293T cells transfected with the Cas9/sgRNA-GFP plasmid.1,2
CR (+/-): cationic-to-anionic charge ratio.

FAQs

What are cationic liposomes and how do they work in drug delivery?
What are the advantages of using cationic liposomes in drug delivery?
Can cationic liposomes be used for gene therapy?
How can the efficiency of cationic liposome-mediated drug delivery be evaluated?

Resources

References

  1. Sousa, Diana A., et al. "In Vitro CRISPR/Cas9 transfection and gene-editing mediated by multivalent cationic liposome–DNA complexes." Pharmaceutics 14.5 (2022): 1087.
  2. under Open Access license CC BY 4.0, the image was edited from figure 3.

 

For Research Use Only. Not For Clinical Use

Products

Liposomes Lipid Nanoparticles
Lipids Kits

Online Inquiry

Close
Thanksgiving
Thanksgiving