Solutions
Online Inquiry
Global Services. (Creative Biolabs Authorized)

Microbiota derived Metabolite Modulation based CD8⁺ T Cell Activation Service

Online Inquiry
Background Services Workflow Advantages Data FAQs Associated Services Contact Us

Precise modulation of T cell responses for therapeutic applications and leveraging the gut-immune axis for novel drug discovery are critical challenges in modern biomedicine. Creative Biolabs provides a specialized service to help customers accelerate immune therapy development and achieve targeted CD8+ T cell activation by unlocking novel therapeutic pathways through advanced multi-omics integration and high-throughput metabolite screening.

The Necessity of Microbiota-derived Metabolite Modulation Strategy Development

The intricate relationship between gut microbiota and host immunity represents a frontier in therapeutic development. Emerging research, including studies highlighting machine learning-assisted identification of host-responsive microbiota metabolites, demonstrates that metabolites produced by the gut microbiome profoundly influence immune cell function. Specifically, targeting these metabolites offers a novel avenue to precisely modulate CD8+ T cell activity, crucial for effective anti-tumor immunity and pathogen clearance. As a result, it is significant to target microbiota-derived metabolites to provide highly targeted and effective immune modulation strategies.

Fig.1 Enhancing CD8+ T cell immunotherapy through SCFA modulation. (OA Literature)Fig.1 SCFA modulation to enhance CD8+ T cell immunotherapy.1,3

Microbiota-derived Metabolite Modulation based CD8+ T Cell Activation Service at Creative Biolabs

Creative Biolabs' microbiota-derived metabolite modulation based CD8+ T cell activation service offers a robust solution for uncovering novel immune modulators and optimizing therapeutic strategies. We deliver precise insights into microbiota-immune interactions, identify lead metabolite candidates for CD8+ T cell activation, and provide comprehensive data packages to advance your research and development efforts. The typical timeframe for this service ranges from 12 to 20 weeks, depending on the complexity of the microbiota samples, the number of compounds to be identified, and the scope of mechanistic studies required. Additional preclinical validation may extend the timeline.

Workflow: End-to-End Service Process

Our service is designed for clarity and efficiency, ensuring a streamlined process from sample receipt to final data delivery.

Step 1

Microbiota Culture and Metabolite Extraction

We cultivate client-provided microbial samples under controlled conditions. Metabolites are then extracted using optimized protocols to ensure comprehensive coverage. The expected outcome is a rich and representative metabolite library.

Step 2

High-Throughput Metabolite Screening

The extracted metabolite fractions are screened against target CD8+ T cells using advanced high-throughput platforms. This step identifies metabolite fractions or individual metabolites that significantly modulate CD8+ T cell activation markers (e.g., CD69, CD25, IFN-γ production). The outcome is the identification of promising metabolite candidates.

Step 3

Metabolite Identification and Quantification

Positive hits from the screening are subjected to advanced mass spectrometry-based metabolomics for precise identification and quantification of specific microbiota-derived metabolites. This stage yields chemical identities and concentrations of active compounds.

Step 4

Mechanism of Action Studies

We perform detailed functional assays to elucidate how identified metabolites activate CD8+ T cells. This includes cell signaling pathway analysis, cytokine profiling, and gene expression studies. The outcome is a deeper understanding of the immunomodulatory mechanisms.

Step 5

Preclinical Validation (Optional)

For selected lead candidates, we can conduct in vitro or in vivo preclinical validation studies using relevant disease models to confirm therapeutic efficacy and safety. This provides robust data supporting the translation of findings.

Engineerable Microbiota-derived Metabolites

The gut microbiota produces a diverse array of metabolites that act as crucial signaling molecules in host-immune communication. Key candidates for engineering and strategies often employed include:

  • Short-Chain Fatty Acids (SCFAs)
  • Indole Derivatives (Tryptophan Metabolites)
  • Bile Acid Metabolites
  • Polyamines and Vitamins
  • General Engineering Strategies: Pathway modification, gene introduction, growth condition optimization

Attractive Advantages

High-Throughput Efficiency

Rapid screening and identification of promising candidates.

Mechanistic Insight

Deep understanding of how metabolites influence immune responses.

Translational Potential

Directly supports the development of next-generation immunotherapies.

Scientific Rigor & Innovation

Dedicated to the highest scientific standards, leveraging cutting-edge platforms and innovative methodologies.

Client-Centric Approach

Flexible and customizable service offerings designed to meet your specific research objectives and integrate seamlessly with existing pipelines

Published Data

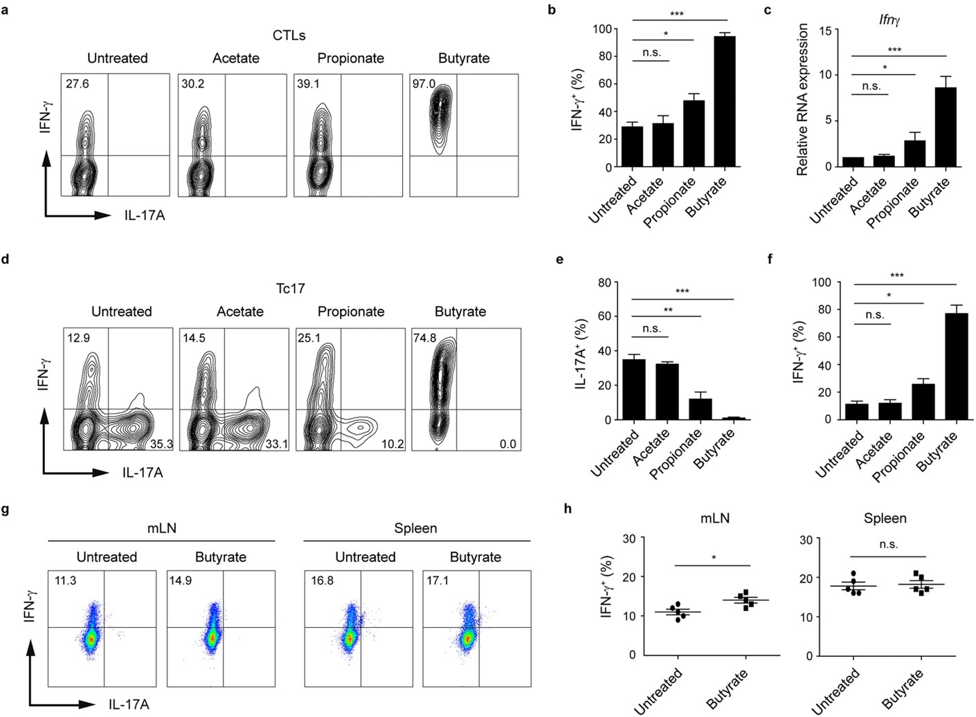
Summary: Research demonstrates that gut microbiota-derived short-chain fatty acids (SCFAs), particularly butyrate and acetate, directly modulate CD8+ T cell function. This study shows that butyrate enhances IFN-γ and granzyme B expression in cytotoxic T lymphocytes (CTLs) by inhibiting histone-deacetylases (HDACs), and can drive Tc17 cells toward a CTL phenotype. Acetate further boosts IFN-γ production through modulating cellular metabolism and mTOR activity. These findings highlight the significant implications of such microbial metabolites for advancing adoptive immunotherapies in cancer and anti-viral defense.

Fig.2 Treatment of CD8+ T cells with butyrate results in preferential increase of IFN-γ production. (OA Literature) Fig.2 CD8+ T cells treated with butyrate produce more IFN-γ.2,3

FAQs

Q1: What types of microbiota samples can I submit for the service?

A1: We accept a wide range of microbiota samples, including stool, intestinal contents, or pure bacterial cultures. The quality and diversity of your sample will influence the breadth of metabolites identified, so we recommend discussing your specific sample types with our team for optimal results.

Q2: Can this service be integrated with my existing drug discovery pipeline?

A2: Absolutely. Our service is designed to be highly flexible and can seamlessly integrate into various stages of your drug discovery process, from early target identification and lead compound screening to mechanistic validation. Our scientific team is available to discuss custom integration strategies.

Q3: What advantages do microbiota-derived metabolites offer over synthetic compounds for immune modulation?

A3: Microbiota-derived metabolites are naturally occurring, often with established biological roles, potentially leading to better biocompatibility and reduced off-target effects. They represent a vast, underexplored reservoir of immunomodulatory compounds, offering novel mechanisms of action not found in traditional synthetic libraries.

Associated Services

Creative Biolabs offers a suite of complementary services to further support your immunology and drug discovery projects:

Work with Creative Biolabs

Creative Biolabs is your trusted partner in harnessing the power of the microbiome to drive cutting-edge immunotherapies. Our microbiota-derived metabolite modulation based CD8+ T cell activation service provides a precise, efficient, and insight-rich pathway to developing novel immune modulators. Partner with us to unlock the full therapeutic potential of CD8+ T cells and accelerate your immunotherapy projects.

References

  1. Zhou, Zihao et al. "Optimizing CD8+ T cell-based immunotherapy via metabolic interventions: a comprehensive review of intrinsic and extrinsic modulators." Experimental hematology & oncology vol. 13,1 103. 22 Oct. 2024, doi:10.1186/s40164-024-00575-7
  2. Luu, Maik et al. "Regulation of the effector function of CD8+ T cells by gut microbiota-derived metabolite butyrate." Scientific Reports vol. 8,1 14430. 26 Sep. 2018, doi:10.1038/s41598-018-32860-x
  3. Distributed under Open Access License CC BY 4.0, without modification.
Online Inquiry

For any technical issues or product/service related questions, please leave your information below. Our team will contact you soon.

This site is protected by reCAPTCHA and the Google Privacy Policy and Terms of Service apply.

All products and services are For Research Use Only and CANNOT be used in the treatment or diagnosis of disease.

Key Updates
Newsletter. (Creative Biolabs Authorized) NEWSLETTER

The latest newsletter to introduce the latest breaking information, our site updates, field and other scientific news, important events, and insights from industry leaders

LEARN MORE NEWSLETTER
New Solution. (Creative Biolabs Authorized) NEW SOLUTION

CellRapeutics™ In Vivo Cell Engineering: One-stop in vivo T/B/NK cell and macrophage engineering services covering vectors construction to function verification.

LEARN MORE SOLUTION
Novel Solution. (Creative Biolabs Authorized) NOVEL TECHNOLOGY

Silence™ CAR-T Cell: A novel platform to enhance CAR-T cell immunotherapy by combining RNAi technology to suppress genes that may impede CAR functionality.

LEARN MORE NOVEL TECHNOLOGY
New Technology. (Creative Biolabs Authorized) NEW SOLUTION

Canine CAR-T Therapy Development: From early target discovery, CAR design and construction, cell culture, and transfection, to in vitro and in vivo function validation.

LEARN MORE SOLUTION
Receive our latest news and insights.