Preclinical CMV-Based Cancer Immunotherapy Development

Unlocking the potential of "T-Cell Memory Inflation" for persistent antitumor efficacy. Creative Biolabs provides comprehensive preclinical solutions for cytomegalovirus (CMV) vector design, engineering, and immunogenicity validation.

Our platforms leverage the unique capacity of CMV to induce massive, non-exhausted T-cell responses, transforming "cold" tumors into "hot" immune landscapes through precision viral engineering and subviral dense body technologies.

Request Project Design

Harnessing Memory Inflation for Sustained Antitumor Immunity

Unlike traditional viral vectors that induce a transient immune peak, CMV induces a phenomenon known as "Memory Inflation." This provides a unique mechanism for next-generation cancer immunotherapy:

  • Unrivaled Payload Capacity: CMV's large ~230kb genome allows for the delivery of multiple tumor-associated antigens (TAAs) or neoantigens simultaneously.
  • Non-Exhausted T-Cell Profile: CMV-vectored antigens elicit high frequencies of effector memory T-cells (TEM) that remain functional over long periods without reaching exhaustion.
  • Innate-Adaptive Synergy: Utilizing CMV-derived Dense Bodies (DBs) to trigger IFN-β responses and enhance APC maturation for superior priming.

Specialized Preclinical Development Solutions

We offer end-to-end support to transform CMV into a potent therapeutic vehicle against diverse malignancies:

Custom CMV Vector Engineering

Site-specific integration of TAAs using BAC-based recombineering. Optimization of promoters to drive high-level antigen expression during latency and reactivation cycles.

Dense Body (DB) Production

Harnessing non-infectious subviral particles as highly immunogenic delivery systems. We specialize in DB purification and characterization for adjuvant-free immunotherapy.

Deep Immune Profiling

Quantifying "Memory Inflation" markers. Longitudinal tracking of T-cell subsets (TEM, TCM, TEFF) and cytokine secretion (IFN-γ, TNF-α) in preclinical animal models.

Tumor Microenvironment Analysis

Evaluating the ability of CMV vectors to infiltrate "cold" tumors and modulate the immunosuppressive TME via spatial transcriptomics and multiplex IF.

Expanded Preclinical Development Workflow

Our systematic pipeline ensures the rational design and rigorous validation of every CMV-based candidate:

Step 1: Genomic Design & Antigen Optimization

Activities: We utilize advanced bioinformatic tools for in silico prediction of MHC I/II binding peptides to identify high-affinity TAAs or neoantigens. The CMV backbone is selected (attenuated, single-cycle, or replication-deficient) and the antigen sequence is codon-optimized to ensure robust and sustained expression within the context of the large viral genome.

Outcome: A finalized genomic blueprint optimized for both stability and maximal immunogenicity.

Step 2: CMV Vector Construction & Genetic Rescue

Activities: Leveraging BAC recombineering technology, target antigens are seamlessly integrated into the CMV genome. Following sequence verification via Next-Generation Sequencing (NGS), the viral particles are rescued in specialized mammalian producer cells. We perform multiple rounds of plaque purification to ensure a homogeneous and stable seed stock.

Outcome: Verified, genetically stable CMV vector seed stocks ready for pilot production.

Step 3: Pilot Production & DB Characterization

Activities: Scaling up production using bioreactor systems. For subviral Dense Body (DB) candidates, we employ multistep tangential flow filtration (TFF) and ultracentrifugation. Comprehensive biophysical characterization (size distribution, protein composition via SDS-PAGE/Western Blot, and particle concentration) ensures batch-to-batch consistency.

Outcome: Purified CMV vectors or DBs with a detailed biophysical profile.

Step 4: In Vitro Functional & Mechanistic Validation

Activities: We evaluate the vector's ability to activate primary human or murine APCs. Key assays include DC maturation markers (CD80/86/40) analysis by flow cytometry and quantification of IFN-β induction. Cross-presentation assays are conducted to verify the efficient loading of antigens onto MHC class I molecules for CD8+ T-cell priming.

Outcome: Functional proof-of-concept data supporting the proposed mechanism of action.

Step 5: In Vivo Efficacy & Memory Inflation Profiling

Activities: Testing in syngeneic, orthotopic, or humanized tumor models. We track longitudinal T-cell "memory inflation" using tetramer staining and ELISpot. Antitumor efficacy is quantified through tumor volume monitoring and survival analysis, alongside comprehensive safety profiling including biodistribution and cytokine storm risk assessment.

Outcome: A full preclinical data package supporting lead candidate selection and downstream development.

Request Detailed Timeline

Proprietary Technology Platforms

Our solutions are powered by industry-leading systems tailored for the unique complexities of CMV biology:

CMV-Engine BAC Recombineering: A sophisticated Bacterial Artificial Chromosome (BAC) platform that enables the high-fidelity manipulation of the massive ~230kb CMV genome. This system allows for scarless, site-specific insertion of complex multi-antigen cassettes.

  • Precise deletion of viral immune-evasion genes (e.g., US2-US11) to enhance antigenicity
  • Capability to carry payloads exceeding 20kb without compromising viral stability
  • Rapid generation of mutant libraries for structure-function relationship studies

DB-Purify Subviral System: An optimized production and purification platform dedicated to non-infectious subviral Dense Bodies (DBs). This system exploits the natural ability of CMV to package tegument proteins and antigens into particles that lack viral DNA.

  • "Plug-and-play" antigen packaging into the highly immunogenic pp65 tegument matrix
  • High-purity isolation via density gradient ultracentrifugation and TFF
  • Inherent adjuvant properties through activation of TLR and STING pathways

Inflato-Track Immune Analysis: A comprehensive analytical suite designed specifically to monitor and quantify the unique "memory inflation" phenomenon induced by CMV vectors over extended preclinical timelines.

  • 18-parameter flow cytometry for deep T-cell subset phenotyping (TEM, TRM, TEFF)
  • High-sensitivity TCR repertoire sequencing to track clonal expansion and persistence
  • Fluorospot and Multiplex cytokine profiling to assess polyfunctional responses
CMV-Engine BAC
DB-Purify System
Inflato-Track

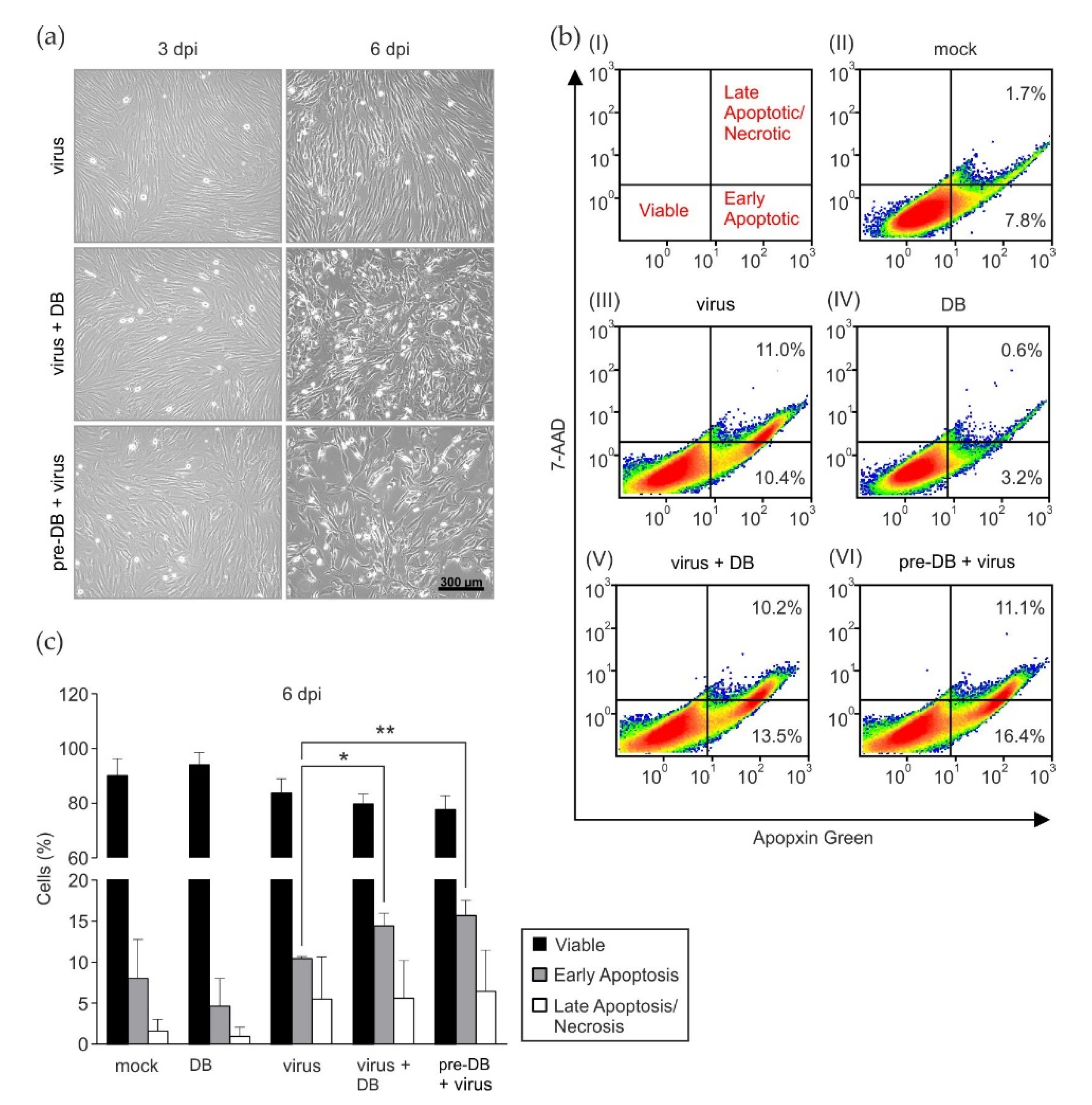
Literature Insight: Dual Function of HCMV Dense Bodies

Leveraging Dense Bodies for Enhanced Innate & Adaptive Immunity

Core Discovery: Research by Penner et al. (2023) demonstrates that subviral Dense Bodies (DBs) of HCMV play a critical role in modulating host defenses by significantly enhancing Interferon-Beta (IFN-β) responses in infected cells.

Research Highlights:
  • Antiviral Activity: DBs were shown to impair viral progeny production, suggesting a mechanism for virus control.
  • Innate Activation: DB-induced IFN-β responses provide a potent "natural adjuvant" effect, crucial for overcoming TME immunosuppression.
  • Dual-Function Component: Validates DBs as an ideal vaccine component that serves as both an antigen delivery vehicle and an immune-activating agent.
Apoptosis analysis of infected HFFs treated with DBs.

Fig.1 Analysis of apoptosis in infected HFFs treated with DBs.1,2

Frequently Asked Questions

Q: Why is CMV considered superior to Adenovirus or MVA for cancer vaccines?

A: While Adenovirus vectors induce strong acute responses, they often decline over time. CMV's "Memory Inflation" generates high-frequency T-cells that are continuously replenished, providing long-term protection against tumor recurrence without the exhaustion often seen with chronic stimulation.

Q: Are Dense Bodies (DBs) infectious?

A: No. DBs are non-infectious subviral particles that contain no viral DNA. They are composed primarily of the tegument protein pp65 and can be engineered to carry specific tumor antigens, making them a safe and highly immunogenic preclinical candidate.

Q: How do you handle the large size of the CMV genome during engineering?

A: We utilize a Bacterial Artificial Chromosome (BAC) platform, which allows us to manipulate the entire CMV genome (~230kb) in E. coli. This enables precise genetic modifications, including deletions of immune-evasion genes or insertion of large multi-antigen cassettes.

Q: Can CMV vectors be used in patients with pre-existing CMV immunity?

A: Yes. One of the most striking features of CMV is its ability to superinfect CMV-positive hosts. Pre-existing immunity does not prevent the induction of robust T-cell responses to the newly introduced vector-borne antigens, a significant advantage over many other viral platforms.

Q: What tumor types are most suitable for CMV-based immunotherapy?

A: Our preclinical data suggest it is highly effective for "cold" tumors where T-cell infiltration is limited. It is particularly promising for glioblastoma, prostate cancer, and melanoma, where sustained T-cell pressure is required to maintain remission.

References:
1. Penner, Inessa, et al. "Subviral Dense Bodies of Human Cytomegalovirus Enhance Interferon-Beta Responses in Infected Cells and Impair Progeny Production." Viruses 15.6 (2023): 1333.
2. Distributed under Open Access License CC BY 4.0, without modification.

Online Inquiry

All of our products can only be used for research purposes. These vaccine ingredients CANNOT be used directly on humans or animals.

Name:
Phone:
*E-mail Address:
*Products or Services Interested:
Project Description:

This site is protected by reCAPTCHA and the Google Privacy Policy and Terms of Service apply.