Solutions
Online Inquiry
Global Services. (Creative Biolabs Authorized)

Immunocompetent Mouse Model Development Service for Cancer Vaccine

Online Inquiry

Cancer remains a formidable challenge in modern medicine, and the development of effective therapies is of paramount importance. Among various strategies, cancer vaccines have emerged as a promising avenue, with the potential to induce a robust immune response against cancer cells. However, preclinical evaluation of these vaccines necessitates reliable and highly representative models. At Creative Biolabs, we have developed advanced immunocompetent mouse models tailored for cancer vaccine research. These models are instrumental in evaluating the efficacy and safety of novel cancer vaccines, providing a robust platform to simulate human-like immune responses.

Our Immunocompetent Mouse Models for Cancer Vaccine

Creative Biolabs offers a range of immunocompetent murine models, specifically designed for cancer vaccine assessment. These include syngeneic tumors, genetically engineered mouse models (GEMMs), and murine tumor homograft models. Each model serves distinct research purposes and is crucial for different phases of cancer vaccine development.

Syngeneic Tumor Models

Utilized for studying immune responses in a controlled genetic background. These models involve the transplantation of immortalized mouse cancer cell lines into mice of the same strain, ensuring consistent tumor rejection prevention and facilitating synchronized tumor growth.

Genetically Engineered Mouse Models (GEMMs)

Designed to mimic specific genetic features of human cancers. These models develop tumors due to engineered genetic mutations, offering a realistic platform for studying tumorigenesis and validating the function of specific targets.

Murine Tumor Homograft Models

These models involve the transplantation of GEMM-derived or carcinogen-induced tumors into mice, closely resembling patient-derived xenografts (PDXs). They offer a patient-relevant environment for efficacy studies and specific genetic feature targeting.

Highlights of Our Immunocompetent Mouse Models

  • Realistic Tumor Microenvironment: Our models accurately replicate the human tumor microenvironment, including tumor stroma and the immune cell milieu, essential for assessing the full spectrum of immune interactions.
  • GEMM Spontaneous Tumorigenesis: In GEMMs, tumors arise spontaneously, driven by specific genetic mutations, providing a highly relevant context for studying tumor initiation and progression mechanisms.
  • Operational Simplicity and Robustness: Syngeneic models are known for their reproducibility and operational simplicity, making them ideal for high-throughput testing and combination immunotherapy assessments.
  • Enhanced Patient Relevance: Murine tumor homografts conserve the original tumor histopathology and molecular characteristics, ensuring a closer simulation of human disease, particularly in efficacy studies.

Example Studies

Researches have demonstrated the effectiveness of immunocompetent mouse models in various aspects:

MLL/AF9 Leukemia Model: This model has revealed the potential of spontaneous CTL responses in inducing leukemia regression, demonstrating its utility in studying adaptive immune responses and testing novel immunotherapies.

Fig.1 Functional CTLS with specific antigens expressed in leukemic cells were highly amplified in non-leukemic mice.(Hasegawa, et al., 2015)Fig.1 Functional CTLs specific for the antigen expressed in leukemia cells were highly amplified in mice without leukemia.1

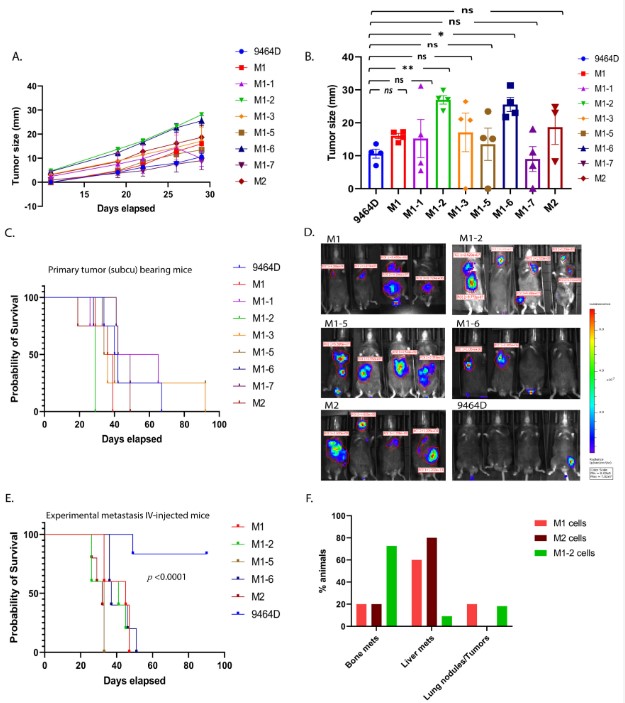
High-Risk Neuroblastoma (HR-NB) Models: Studies showed that HR-NB syngeneic mouse models have been instrumental in studying metastasis and tumor microenvironment interactions. Newly developed cell lines, such as M1 and M2, show significant metastatic efficiency, reflecting the aggressive nature of HR-NB in humans.

Fig.2 Characterization of mouse HR-NB cell lines.(Dhamdhere, et al., 2023)Fig.2 In vivo characterization of M1, M2, and M1-derived novel transplantable mouse HR-NB cell lines.2

Frequently Asked Questions

Q1: What related services does Creative Biolabs offer for cancer research?

A1: Apart from providing advanced mouse models, we offer comprehensive research support, genetic engineering services for model humanization, and specialized models for metastasis and immune monitoring, ensuring a holistic approach to preclinical cancer research.

Q2: How does Creative Biolabs' model support cancer vaccine development?

A2: By providing a detailed representation of tumor-immune system interactions, our models enable precise evaluation of vaccine efficacy, optimization of dosing regimens, and understanding of mechanistic pathways, crucial for developing effective cancer vaccines.

The immunocompetent mouse models developed by Creative Biolabs are essential tools in the preclinical evaluation of cancer vaccines. They offer unparalleled insights into tumor biology and immune responses, paving the way for the development of innovative and effective cancer therapies.

References

  1. Hasegawa, Kana, et al. "An immunocompetent mouse model for MLL/AF9 leukemia reveals the potential of spontaneous cytotoxic T-cell response to an antigen expressed in leukemia cells." PloS one 10.12 (2015): e0144594.
  2. Dhamdhere, Mayura R., et al. "Generation of novel immunocompetent mouse cell lines to model experimental metastasis of high-risk neuroblastoma." Cancers 15.19 (2023): 4693.
Online Inquiry

For any technical issues or product/service related questions, please leave your information below. Our team will contact you soon.

This site is protected by reCAPTCHA and the Google Privacy Policy and Terms of Service apply.

All products and services are For Research Use Only and CANNOT be used in the treatment or diagnosis of disease.

Key Updates
Newsletter. (Creative Biolabs Authorized) NEWSLETTER

The latest newsletter to introduce the latest breaking information, our site updates, field and other scientific news, important events, and insights from industry leaders

LEARN MORE NEWSLETTER
New Solution. (Creative Biolabs Authorized) NEW SOLUTION

CellRapeutics™ In Vivo Cell Engineering: One-stop in vivo T/B/NK cell and macrophage engineering services covering vectors construction to function verification.

LEARN MORE SOLUTION
Novel Solution. (Creative Biolabs Authorized) NOVEL TECHNOLOGY

Silence™ CAR-T Cell: A novel platform to enhance CAR-T cell immunotherapy by combining RNAi technology to suppress genes that may impede CAR functionality.

LEARN MORE NOVEL TECHNOLOGY
New Technology. (Creative Biolabs Authorized) NEW SOLUTION

Canine CAR-T Therapy Development: From early target discovery, CAR design and construction, cell culture, and transfection, to in vitro and in vivo function validation.

LEARN MORE SOLUTION
Receive our latest news and insights.