Solutions
Online Inquiry
Global Services. (Creative Biolabs Authorized)

OncoSolid™ Bladder Cancer Organoid Model based CAR-T In Vitro Efficacy Assay Service

Online Inquiry

Bladder Cancer Organoid (BCO) Models

Cancer organoid is a prevailing in vitro model to study the mechanism of tumorigenesis and serves as a clinically related, easy-to-use tool to test the sensitivity of drugs and immunotherapeutics for cancer treatment. Creative Biolabs has developed a cancer organoid platform, including various cancers, to evaluate CAR‐T cells mediated killing against solid tumors. The patient-derived bladder cancer organoids resemble the heterogeneity and biological characteristics of tumor tissue of origin and can be used to predict CAR-T therapeutic responses in vivo.

Establishing well-characterized bladder cancer organoids for potent therapy development. Fig.1 Establishing well-characterized bladder cancer organoids for potent therapy development. (Lee, et al., 2018)

Bladder Cancer Organoid Subtypes

Multiple subtypes of bladder cancer organoids consist of a high throughput platform for CAR-T efficacy tests.

Types of bladder cancer and derived organoids

Type Organoids Subtypes Organoid Identification
  • Invasive bladder cancer (MIBC)
Luminal Luminal markers
CK20
Uroplakin II
GATA3
  • Epithelial marker E‐cadherin
  • Proliferation marker Ki67
  • Non‐muscle‐invasive bladder cancer (NMIBC)
Basal Basal markers
CK5
P63
CD44

Culture Medium

  • Classic medium complement with growth factor, R‐spondin 1 and noggin, can support patient-derived bladder cancer cultivation.
  • Other formulas with different molecules and growth factors can be explored for customized needs.

Tumor Marker Identification in Organoids

All bladder cancer-related protein antigens are tested to determine the antigen profile of established organoids using specific antibodies.

Techniques
Immunohistochemistry Fluorescence Microscopy
Potential Targets
B7‐H3 vEGFR2 CEACAM5 HER2 FRα GD2
PSCA MSLN PD‐L1 CD44v6 PSMA EGFRvIII

Our Bladder Cancer Organoids-based CAR-T Efficacy Test Service

Bladder cancer organoids and CAR-T cells cooperate in the co-culture system to test the response of BCOs to immunotherapies in vitro. Specific killing of CAR-T is assessed using cytotoxic assays and ELISA test of cytokine secretion.

Workflow of the co-culture system for CAR-T efficacy tests. Fig.2 Workflow of the co-culture system for CAR-T efficacy tests. (Creative Biolabs)

Bladder Cancer-related CAR-T Products and Services at Creative Biolabs

Creative Biolabs possess a wide range of CAR-T products and kits for bladder cancer study, including CAR vectors, viral particle packaging kits, CAR cells, and so on. Our products have been validated with high performance by global clients.

Target Antigen Target Description CAR-T Products
MUC1 The expression of MUC1 is elevated in urothelial carcinoma, especially in metastatic carcinoma. Anti-MUC1 CAR-T
c-FOS Carcinogenesis of bladder cancer can be suppressed by targeting c-FOS. Anti-c-FOS CAR-T
PSCA Prostate stem cell antigen (PSCA) is a cell surface protein and has an overexpression on various tumors, such as bladder, prostate, gastric cancers, and pancreatic cancers. Anti-PSCA CAR-T

Case Study

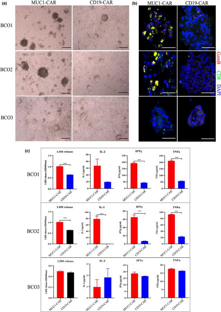
Utilizing Bladder Cancer Organoids as a Model to Evaluate CAR-T Cell Function
Organoids Source: cystectomy specimens from patient
Organoid name: invasive bladder cancer organoids
Identified target antigen: MUC1
CAR-T cells Cell name: second generation MUC1 CAR‐T cells
Control cells: CD19 CAR‐T cells
Results of efficacy test
  • MUC1+ organoids are deformed and lysed after co-culturing with MUC1-targeted CAR-T cells.
  • Directional moving of anti-MUC1 CAR-T cells towards MUC1+ cancer organoids.
  • LDH release and cytokines secretion is significantly increased from MUC1+ organoids when incubated with anti-MUC1 CAR-T cells.
Specific cytotoxicity of CAR-T cell in bladder cancer organoids.
Fig.3 Specific cytotoxicity of CAR-T cell in bladder cancer organoids. (Yu, et al., 2021)

Creative Biolabs has extensive experience in organoids and CAR-T research. If you are interested in our products or services, please do not hesitate to contact us.

References

  1. Yu, L.; et al. Patient-derived organoids of bladder cancer recapitulate antigen expression profiles and serve as a personal evaluation model for CAR-T cells in vitro. Clinical & translational immunology. 2021, 10(2): e1248.
  2. Lee, S. H.; et al. Tumor Evolution and Drug Response in Patient-Derived Organoid Models of Bladder Cancer.Cell. 2018, 173(2): 515–528.e17.
Online Inquiry

For any technical issues or product/service related questions, please leave your information below. Our team will contact you soon.

This site is protected by reCAPTCHA and the Google Privacy Policy and Terms of Service apply.

All products and services are For Research Use Only and CANNOT be used in the treatment or diagnosis of disease.

Key Updates
Newsletter. (Creative Biolabs Authorized) NEWSLETTER

The latest newsletter to introduce the latest breaking information, our site updates, field and other scientific news, important events, and insights from industry leaders

LEARN MORE NEWSLETTER
New Solution. (Creative Biolabs Authorized) NEW SOLUTION

CellRapeutics™ In Vivo Cell Engineering: One-stop in vivo T/B/NK cell and macrophage engineering services covering vectors construction to function verification.

LEARN MORE SOLUTION
Novel Solution. (Creative Biolabs Authorized) NOVEL TECHNOLOGY

Silence™ CAR-T Cell: A novel platform to enhance CAR-T cell immunotherapy by combining RNAi technology to suppress genes that may impede CAR functionality.

LEARN MORE NOVEL TECHNOLOGY
New Technology. (Creative Biolabs Authorized) NEW SOLUTION

Canine CAR-T Therapy Development: From early target discovery, CAR design and construction, cell culture, and transfection, to in vitro and in vivo function validation.

LEARN MORE SOLUTION
Receive our latest news and insights.