Universal Redirection of CAR-T Cells against Solid Tumors via Membrane-inserted Ligands for the CAR

Online Inquiry

Summary

Good clinical results of chimeric antigen receptor (CAR) engineered T cell therapy in hematological malignancies has brought great expectation in translating the success to solid tumor eradication. However, the application of CAR-T in solid tumor treatment is hindered by the lack of proper antigen targets and the complex tumor microenvironment. This article published in Nature reported a novel strategy that can redirect CAR-T cells to any tissues of tumors. The amphiphilic PEG-lipids-conjugate is used to decorate the tumor cells with ligands as new biomarkers to facilitate specific CAR-cells targeting tumor cells independent of the antigen expression profile of the tumor.

Brief Description

Good clinical results of chimeric antigen receptor (CAR) engineered T cell therapy in hematological malignancies has brought great expectation in translating the success to solid tumor eradication. However, the application of CAR-T in solid tumors is hindered by the lack of proper antigen targets and the complex tumor microenvironment.

CARs are designed to direct T cells to bind target cell surface biomarkers; however, choosing a suitable target for solid tumor study is problematic. The tumor-associated antigens present in tumor cells often express in normal tissue, which can result in toxicity to healthy organs. Moreover, the antigen expression level in different locations of solid tumor tissues among different patients is heterogenicity. Scientists have designed smart CARs, targeting two or more antigens on tumors to improve the capability of a CAR to recognize antigens with low expression levels or therapeutically introduce exogenous proteins expressed on tumor cells to facilitate CAR-T cell binding.

The structure of the amphiphilic poly PEG-lipids-FITC and corresponding CAR-T cell therapy. (Zhang, et al., 2023)Fig.1 The structure of the amphiphilic poly PEG-lipids-FITC and corresponding CAR-T cell therapy.1

This article published in Nature reported a novel strategy that can redirect CAR-T cells to any type of tumor. In this research, an "amph-ligand" is generated containing amphiphilic poly (ethylene glycol) (PEG)-lipids and a conjugated ligand. The PEG-lipids complex is amphiphilic and can anchor the ligand on the cell surface by inserting its lipids tail into the cell membrane. Besides, the amph-ligand complex could also migrate to lymph nodes and decorate antigen presentation cells with the ligand. These features indicated that amph-ligand is a promising approach to label tumor cells using specific ligands, such as peptides, proteins, or small molecules, which facilitate tumor cell targeting by CAR-T therapy.

In this article, various amph-FITC is produced with poly PEG molecules to insert FITC on tumor cells. Melanoma and colon cancer cells are capable to be labeled with FITC in vitro as a novel biomarker and allow anti-FITC CAR-T specific targeting and killing.

FITC are detected in cancer cells and mediate ligand-specific cytotoxicity in vitro. (Zhang, et al., 2023)Fig.2 FITCs are detected in cancer cells and mediate ligand-specific cytotoxicity in vitro.1

The amph-FITC complex is injected into the murine melanoma model to study the in vivo decoration function. Results demonstrated that amph-FITC could decorate tumor cells in vivo, labeling most areas of the tumor, and has little leakage into surrounding tissues. The FITC tag is also detected in tumor-draining lymph nodes, which may support CAR-T cell engraftment and functions.

Amph-FITC tags tumor cells and APCs in lymph node. (Zhang, et al., 2023)Fig.3 Amph-FITC tags tumor cells and APCs in lymph nodes.1

In the preclinical in vivo assay, mouse/human CAR-T cells are transferred to mice before amph-FITC injection; after I.V. injection of Amph-FITC, anti-FITC CAR-T cells are stimulated and expanded for a week, leading to substantial CAR-T cells accumulation at the tumor site.

Anti-FITC CAR-T cell expansion after amph-FITC injection. (Zhang, et al., 2023)Fig.4 Anti-FITC CAR-T cell expansion after amph-FITC injection.1

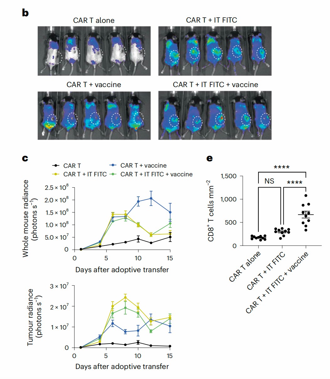
Multiple FITC-targeted T cells with different scfv clones and co-stimulator are examined for the most effective CAR structure for solid tumor regression. Bioluminescence imaging of mice demonstrated that the combination of Amph-FITC mediated tumor decoration and FITC-targeted CAR-T cell transfer display significant anti-tumor functions in murine melanoma and glioblastoma models. The growth of the tumor is repressed for two weeks, and the survival time is prolonged. The host T cell migration to tumor tissue is also improved by this effective CAR-T therapy and elicits systematic T cell responses.

Fig.5 Amph-FITC injection combination with FITC-specific CAR transfer is effective to suppress tumor growth. (Zhang, et al., 2023)Fig.5 Amph-FITC injection combination with FITC-specific CAR transfer is effective to suppress tumor growth.1

Above all, the amphiphile-ligand-based CAR-T is an attractive anti-solid tumor therapy by introducing a specific CAR ligand on solid tumor cells and bypassing the complicated tumor antigen identification and targeting steps.

Related CAR-T Development Services at Creative Biolabs

Creative Biolabs is a lead biotech company that offers advanced CAR-T cell therapy developing services with cutting-edge biological techniques and strategies.

Biomarker Identification & Selection

The safety and effectiveness of CAR-T cell therapy is based on the unique antigen expression in tumor cells. With advanced tumor biology technologies, Creative Biolabs offers de novo exploration of candidate tumor cell biomarkers and provides potential targets with promising functions.

Learn More

High Affinity ScFv Generation

Creative Biolabs has developed a robust antibody bank with a large space of high-affinity scfv sequences for various published antigen targets of cancers. Our high-quality scfv sequences are generated from hybridomas or phage display techniques and support scfv analysis and optimization services.

Learn More

CAR Design & Construction

Virus particles are broadly used for genome editing and CAR gene delivery. With our cell manufacturing platform, Creative Biolabs offers viral particle production services for clients. We not only provide high titter pseudoviral vectors but also help you find the most efficient transduction strategy.

Learn More

Virus Packaging & CAR Gene Delivery

Viral particles are traditional vectors used for car gene delivery and T cell engineering. Creative Biolabs offers high-quality lentiviral or retroviral particles and tailored transfection methods for car-cell therapy development with different immune cells. Our virus is packaged and produced under strict regulations.

Learn More

CAR-T In Vitro Assay

In vitro assays are used to test the phenotypes and functions of established CAR-T cells. Creative Biolabs offers multiple assays based on the mechanism of CAR-T actions, including car expression, cell activation, and proliferation, effectors production, cytotoxicity tests, etc.

Learn More

CAR-T Preclinical In Vivo Assay

At Creative Biolabs, the CAR-T safety and potency can be tested in various preclinical animal models, including xenograft, humanized, or syngeneic mouse models. The functional parameters of cell expansion, invasion, and cytolytic activities are evaluated.

Learn More

Related CAR-T Products

Creative Biolabs provides high-quality products and kits covering the whole process of CAR-T development, including but not limited to the following. We also accept tailored product production upon your project. Please contact us for inquiry.

Reference

  1. Zhang, Angela Q., et al. Universal redirection of CAR-T cells against solid tumours via membrane-inserted ligands for the CAR. Nature Biomedical Engineering. 2023: 1-16.
Online Inquiry

For any technical issues or product/service related questions, please leave your information below. Our team will contact you soon.

This site is protected by reCAPTCHA and the Google Privacy Policy and Terms of Service apply.

All products and services are For Research Use Only and CANNOT be used in the treatment or diagnosis of disease.

Key Updates
Newsletter. (Creative Biolabs Authorized) NEWSLETTER

The latest newsletter to introduce the latest breaking information, our site updates, field and other scientific news, important events, and insights from industry leaders

LEARN MORE NEWSLETTER
New Solution. (Creative Biolabs Authorized) NEW SOLUTION

CellRapeutics™ In Vivo Cell Engineering: One-stop in vivo T/B/NK cell and macrophage engineering services covering vectors construction to function verification.

LEARN MORE SOLUTION
Novel Solution. (Creative Biolabs Authorized) NOVEL TECHNOLOGY

Silence™ CAR-T Cell: A novel platform to enhance CAR-T cell immunotherapy by combining RNAi technology to suppress genes that may impede CAR functionality.

LEARN MORE NOVEL TECHNOLOGY
New Technology. (Creative Biolabs Authorized) NEW SOLUTION

Canine CAR-T Therapy Development: From early target discovery, CAR design and construction, cell culture, and transfection, to in vitro and in vivo function validation.

LEARN MORE SOLUTION
Receive our latest news and insights.