Non-viral Precision T Cell Receptor Replacement for Personalized Cell Therapy

Online Inquiry

Summary

TCR-T is a promising sensitive and specific adoptive cell transfer therapy for solid tumor treatment. In this article, scientists revealed a protocol for personalized T-cell receptor-modified T-cell production. They screened patient tumor-specific antigen peptides and corresponding TCRs using DNA and RNA sequence methods and developed autogenous TCR-modified T cells using non-viral techniques. These T-cells have clonal growth in patients' blood after infusion and can invade metastatic tumor tissue.

Research Description

TCR-T is a promising sensitive and specific adoptive cell transfer therapy for solid tumor treatment. The TCR-T technology is based on the T cell receptor (TCR) that can specifically bind tumor antigens, such as single gene mutation-induced amino acid sequence alteration presented by human HLA molecules. However, the diversity of human HLA and multiple mutations of tumors limited the use of TCR-T therapy.

In this article, researchers developed an auto antigen-specific TCR-engineered T cell product for patients with various cancers, and almost over 30% of patients respond to the treatment (NCT03970382). Screen Antigen peptide epitope and corresponding TCRs. First, antigen peptides presented by HLA class I molecules are screened from tumor specimens using whole genome sequencing and comparison with normal genome using bioinformatics analysis. Then, the formed peptide-HLA library is used to sort responsive CD8 T cells from patient PBMC.

Illustrative workflow of TCR-engineered T cell development and application. (Foy, et al., 2023)Fig.1 Illustrative workflow of TCR-engineered T cell development and application.1

TCR-T cell generation and selection. Finally, candidate TCR sequences are introduced to donor T cells and autologous t cells to develop novel TCR-T cells. After CRISPR Cas9 disruption of homogeneous TCR gene, TRAC and TRBC encoded plasmid of novel TCRs are homogenous recombination to trac locus. TCRs and TCR-T cells with high affinity to corresponding antigen peptide-HLA complex and high levels of IFNγ production were selected.

Selected patient antigenic peptide sequence and correlated HLA molecules and sorted reactive CD8+T cells. (Foy, et al., 2023)Fig.2 Selected patient antigenic peptide sequence and correlated HLA molecules and sorted reactive CD8+T cells.1

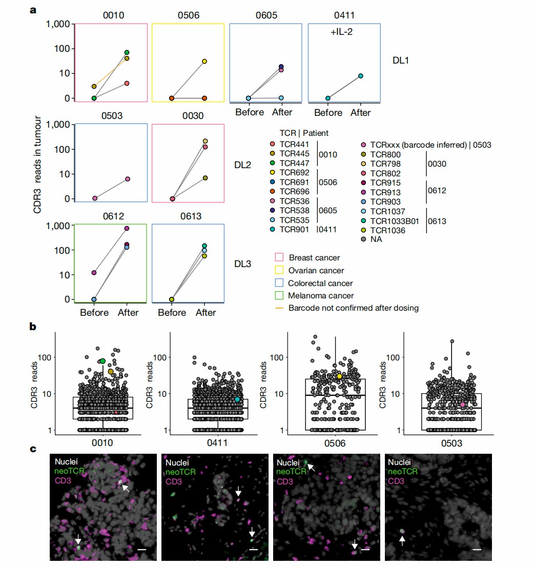
Human clinical experiment evaluation. Engineered TCR-T cells are transferred to enrolled patients and showed a significant increase in numbers in patients' blood. The presence of TCR transgenic T-cells in solid tumor biopsies is detected by flow cytometry analysis and fluorescent microscopy, demonstrating a higher frequency than native antigen-specific T cells.

TCR-T cells development and potency evaluation in vitro. (Foy, et al., 2023)Fig.3 TCR-T cell development and potency evaluation in vitro.1

Clinical experiments showed transgenic T cells proliferation and invasion in various tumors. (Foy, et al., 2023)Fig.4 Clinical experiments showed transgenic T cell proliferation and invasion in various tumors.1

Services at Creative Biolabs

Creative Biolabs has extensive experience in cell therapy development and provides innovative strategies and advanced technologies for one-stop TCR-T cell development. Our one-stop TCR-T therapy development services include but are not limited to this.

TCR Biomarker Identification & Selection

A proper tumor biomarker is fundamental to targeted therapy. Creative Biolabs helps screen immunogenic epitopes selectively expressed in tumor tissues but with none or less presence in normal tissues to enhance the specificity and safety of the treatment and reduce off-target.

Learn More

TCR Generation & Optimization

TCRs can be engineered on T cells to mediate specific killing on target tumor cells. Creative Biolabs offers various sources for high-quality TCR generation, including tumor-infiltrated cells, phage display, and in vivo systems. Moreover, we can optimize TCR affinity and sequence to your needs.

Learn More

TCR Design & Construction

Creative Biolabs is a leading TCR-T therapeutics biotech, and we offer novel TCR transgenic T cell services. Peptide-HLA complex reactive TRAC and TRBC sequences could be introduced to T cells to develop tumor antigen-specific T cells for cancer treatment.

Learn More

TCR Gene Packaging & Delivery

Tumor antigen functional TCRs can be engineered into powerful T cells using various methods. Creative Biolabs offers TCR sequence-encoded plasmids to deliver specific antigen receptors. Our delivery approaches include retroviral, lentiviral, electroporation, and customized style.

Learn More

TCR In Vitro Assay

Creative Biolabs offers in vitro evaluation assays for TCR potency, affinity, and specificity tests. Our talented experts and experienced technicians will design the most suitable assays for your objectives and operate experiments under strict guidelines.

Learn More

TCR Analysis

Using cutting-edge technology platforms, Creative Biolabs offers a complete TCR analysis service for clients. Our services include TCR-repertoire sequencing, TCR Vβ Repertoire Analysis, MHC-peptide tetramer, TCR clonality assessment and Clonality quantitation, and CDR3 size diversity determination.

Learn More

Related Products at Creative Biolabs

Creative Biolabs provides a full range of products for cell therapy development for known and unknown immunogenic proteins of various cancers. Our products are produced under strict regulations and validated by several rounds of tests.

Reference

  1. Foy, S. P.; et al. Non-viral precision T cell receptor replacement for personalized cell therapy. Nature. 2023, 615(7953): 687–696.
Online Inquiry

For any technical issues or product/service related questions, please leave your information below. Our team will contact you soon.

This site is protected by reCAPTCHA and the Google Privacy Policy and Terms of Service apply.

All products and services are For Research Use Only and CANNOT be used in the treatment or diagnosis of disease.

Key Updates
Newsletter. (Creative Biolabs Authorized) NEWSLETTER

The latest newsletter to introduce the latest breaking information, our site updates, field and other scientific news, important events, and insights from industry leaders

LEARN MORE NEWSLETTER
New Solution. (Creative Biolabs Authorized) NEW SOLUTION

CellRapeutics™ In Vivo Cell Engineering: One-stop in vivo T/B/NK cell and macrophage engineering services covering vectors construction to function verification.

LEARN MORE SOLUTION
Novel Solution. (Creative Biolabs Authorized) NOVEL TECHNOLOGY

Silence™ CAR-T Cell: A novel platform to enhance CAR-T cell immunotherapy by combining RNAi technology to suppress genes that may impede CAR functionality.

LEARN MORE NOVEL TECHNOLOGY
New Technology. (Creative Biolabs Authorized) NEW SOLUTION

Canine CAR-T Therapy Development: From early target discovery, CAR design and construction, cell culture, and transfection, to in vitro and in vivo function validation.

LEARN MORE SOLUTION
Receive our latest news and insights.