3D Model for CAR‐mediated Cytotoxicity using Patient‐derived Colorectal Cancer Organoids

Online Inquiry

Summary

Though CAR-T therapy has achieved success in leukemia treatment, extending the success to solid tumors is challenging due to limited knowledge of the complex solid tumor microenvironment. 3D cancer organoid models provide physiologically associated in vitro tissue models for car-cell therapy anti-tumor efficacy evaluation. In this article, scientists employed colon cancer organoids developed from patients' tumor tissues to resemble the tumor microenvironment and intra- and inter-tumor heterogeneity. The generated normal and cancer organoids are co-cultured with CAR-NK cells to monitor cell interaction and car-mediated killing.

CAR NK Cell Anti-tumor Efficacy Test with Engineered Cancer Organoids

Immune cells engineered with chimeric antigen receptors (CAR) are developed to specifically recognize antigen proteins on tumor cells and induce cell activation and cytolytic function. Though CAR-T therapy has achieved success in leukemia treatment, extending the success to solid tumors is challenging due to limited knowledge of the complex solid tumor microenvironment. 3D cancer organoid models provide physiologically associated in vitro tissue models for car-cell therapy anti-tumor efficacy evaluation.

In this article, scientists employed colon cancer organoids developed from patients' tumor tissues to resemble the tumor microenvironment and intra- and inter-tumor heterogeneity. The generated normal and cancer organoids are co-cultured with car-NK 92 cells to monitor cell interaction and car-mediated killing.

In the pre-experiment, a modified organoid medium is verified to support both NK cell and organoid growth and is used for the cytotoxicity assay. The incubation assay is conducted by placing NK cells and organoids on a Matrigel‐coated well, and only in these circumstances do NK cells show indiscriminate killing against normal organoids and cancer organoids. Luciferase/GFP as cell reporters are introduced to organoids by lentiviral vectors and are used to help quantitatively measure the viable cells of organoids.

Development of organoids and NK co-culture system. (Schnalzger, et al., 2019)Fig.1 Development of organoids and NK co-culture system.1

Luciferase-based cell-mediated cytotoxicity quantification. (Schnalzger, et al., 2019)Fig.2 Luciferase-based cell-mediated cytotoxicity quantification.1

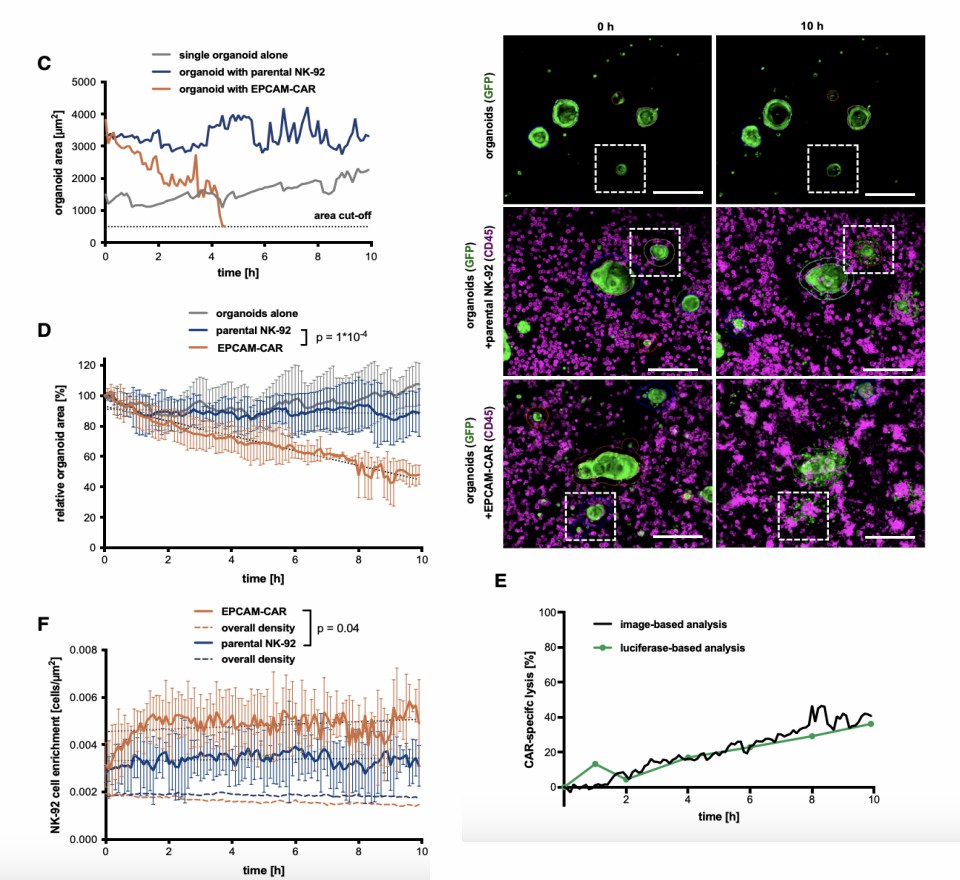
The response of organoids against CAR-NK cells is observed with confocal microscopy for a continuous time at single-cell resolution. The cytotoxicity of organoids is monitored by decreased area of single organoids and total luciferase-positive organoids in various sites in 10 hours. The parent and CAR-engineered NK cell migration and invasion kinetics to organoids are correlated to the target organoid lysis.

Monitor CAR-NK cell cytotoxicity by real-time imaging and GFP+ organoid area determination. (Schnalzger, et al., 2019)Fig.3 Monitor CAR-NK cell cytotoxicity by real-time imaging and GFP+ organoid area determination.1

EGFRvIII‐CAR NK cells showed significant antigen-specific cytotoxicity toward organoids engineered with the epidermal growth factor receptor (EGFR) variant III (vIII) mixed with normal organoids. The dynamic mode of CAR-NK 92 cell-mediated killing is observed by the measurement of NK cell recruitment and GFP+ loss in organoids.

 Quantitative evaluation of EGFRvIII-CAR NK anti-tumor effects on EGFRvIII+ cancer organoids. (Schnalzger, et al., 2019)Fig.4 Quantitative evaluation of EGFRvIII-CAR NK anti-tumor effects on EGFRvIII+ cancer organoids.1

Recently, RNF43/ZNRF3 mutations induced FZD overexpression in tolerated patients has become an attractive target for therapeutic. An FZD antibody-based CAR was introduced into NK cells by lentiviral transduction but showed non-specific killing to APC mut and RNF43 mut mouse organoids.

Creative Biolabs' Services

With the advanced car construction platform and robust immune cell engineering technologies, Creative Biolabs offers potential off-the-shelf CAR-NK cell development services for worldwide clients. Our services are listed below but are not limited to this.

Virus Packaging & CAR Gene Delivery

The viral vector is efficient in delivering exogenous protein genes to immune cells and is widely used to introduce CARs to NK cells. Creative Biolabs offers high-titer virus particle production services under strict guidelines. We help design the proper transfection strategies for your specific type of cell.

Learn More

CAR-NK Vector Design and Construction

CARs molecule could endow natural killer cells with improved specificity against cancer treatment. Creative Biolabs offers car construction services tailored for NK cells, including extracellular cell activation receptors and various combinations of intracellular cell activation signal molecules.

Learn More

CAR-T Preclinical In Vitro Assay

With the well-recognized CellRapeutics™ platform, Creative Biolabs offers comprehensive, standardized, high-quality, and customized CAR-NK in vitro efficacy evaluation services, including CAR expression, in vitro cytotoxicity, efficacy tests, and cancer organoids mediated anti-tumor function tests.

Learn More

CAR-T In Vitro Anti-tumor Efficacy Evaluation Service with Cancer Organoid Models

Cancer organoid models are 3D mini-organs that recapitulate the genetics and function heterogeneity of in vivo tumors. Creative Biolabs offers a living biobank of organoids for multiple solid tumors and CAR-cells for clients to test the sensitivity and responses of organoids to novel therapeutics.

Learn More

Related Products at Creative Biolabs

Creative Biolabs provides various products and kits covering the whole process of immunotherapy development for multiple cancers and antigen targets, such as CAR vector products, CAR cell products, CAR viral particles, CAR animal cells, and so on. Our products are validated by our in-house scientists with high quality and are recognized by global clients.

Reference

  1. Schnalzger, T. E.; et al. 3D model for CAR-mediated cytotoxicity using patient-derived colorectal cancer organoids. The EMBO journal. 2019, 38(12): e100928.
Online Inquiry

For any technical issues or product/service related questions, please leave your information below. Our team will contact you soon.

This site is protected by reCAPTCHA and the Google Privacy Policy and Terms of Service apply.

All products and services are For Research Use Only and CANNOT be used in the treatment or diagnosis of disease.

Key Updates
Newsletter. (Creative Biolabs Authorized) NEWSLETTER

The latest newsletter to introduce the latest breaking information, our site updates, field and other scientific news, important events, and insights from industry leaders

LEARN MORE NEWSLETTER
New Solution. (Creative Biolabs Authorized) NEW SOLUTION

CellRapeutics™ In Vivo Cell Engineering: One-stop in vivo T/B/NK cell and macrophage engineering services covering vectors construction to function verification.

LEARN MORE SOLUTION
Novel Solution. (Creative Biolabs Authorized) NOVEL TECHNOLOGY

Silence™ CAR-T Cell: A novel platform to enhance CAR-T cell immunotherapy by combining RNAi technology to suppress genes that may impede CAR functionality.

LEARN MORE NOVEL TECHNOLOGY
New Technology. (Creative Biolabs Authorized) NEW SOLUTION

Canine CAR-T Therapy Development: From early target discovery, CAR design and construction, cell culture, and transfection, to in vitro and in vivo function validation.

LEARN MORE SOLUTION
Receive our latest news and insights.