Lipid-Based Drug Delivery Systems in Dengue Treatment
Background DENV Creative Biolabs' Solutions Workflow Published Data Related Services Resources
Dengue continues to pose an escalating global health crisis. With an estimated 50-200 million infections annually and half the world's population at risk across over 129 countries, the need for innovative solutions in diagnosis, treatment, and prevention has never been more urgent. At Creative Biolabs, we leverage over two decades of expert scientific knowledge and cutting-edge lipid-based drug delivery systems to address this complex challenge head-on, offering a comprehensive suite of solutions designed to revolutionize dengue control.
Background of Dengue
Dengue, a formidable arboviral disease, caused by the dengue virus (DENV). Infection can manifest as mild dengue fever (DF) or progress to severe forms such as dengue hemorrhagic fever (DHF) and the life-threatening dengue shock syndrome (DSS), often characterized by plasma leakage, hemorrhage, and organ impairment. A major epidemiological hurdle is antibody-dependent enhancement (ADE), where pre-existing non-neutralizing antibodies from a prior infection can worsen the disease upon infection with another serotype. This complex immunopathology, coupled with the lack of specific antiviral treatments and a truly universal vaccine, underscores the urgent need for innovative solutions.
Fig. 1 Overview of the dengue transmission cycle and the main symptoms related to the disease.1,4
|
Grade of Disease
|
Disease type
|
Characteristics
|
|
I
|
DF
|
Mild febrile illness
Headache
Joint pain
Rashes
Retro-orbital pain
|
|
II
|
DHF
|
liver damage
Increase vascular permeability
Thrombocytopenia
|
|
III
|
DSS
|
Hypotension
Weak pulse
Vascular leakage
|
Understanding DENV
The DENV is a single-stranded RNA virus that is the causative agent of dengue. It is a spherical, enveloped particle approximately 50 nm in size, containing a single-stranded RNA genome of about 11,000 nucleotide bases. This RNA resides within a nucleocapsid, which is enclosed by a lipid bilayer containing three structural proteins.
Fig. 2 Structural organization of DENV genome.2,4
Four Serotypes: DENV belongs to the Flaviviridae family and encompasses four distinct serotypes (DENV-1, -2, -3, and -4), which can lead to differences in viral replication, pathogenicity, and immune responses.
Vector-Borne Transmission: DENV is primarily transmitted to humans through Aedes aegypti, Aedes albopictus, Aedes scutellaris, and Aedes polynesiensis.
Genome Structure: DENV has two main types of antigens: structural proteins (such as envelope protein) and non-structural proteins.
Envelope (E) Protein: The E protein plays a crucial role in viral entry into host cells and is a major target for the host immune response.
How Creative Biolabs' Lipid-Based Drug Delivery Systems Can Assist Your Project
The inherent difficulties in developing effective dengue treatments—including the need for targeted delivery, improved drug pharmacokinetics, and the induction of robust, protective immune responses—can be specifically addressed through advanced lipid-based drug delivery systems. Creative Biolabs is a leading innovator in applying these technologies to surmount existing limitations in dengue. We offer customized solutions to boost the efficacy, safety, and delivery of your therapeutic and preventive agents.
-
Optimized Drug Encapsulation and Delivery: Our expertise in lipid formulation ensures high encapsulation efficiency for a wide range of active pharmaceutical ingredients (APIs), including small molecules, protein/peptide, vaccines, and nucleic acids, leading to improved drug stability and half-life.
-
Enhanced Bioavailability and Targeted Delivery: We design liposomes, lipid nanoparticles (LNPs) and nanoemulsions that can be engineered for targeted delivery to specific cell types or tissues, maximizing therapeutic impact and minimizing off-target effects crucial for antiviral therapies.
-
Potent Immunomodulation for Vaccine Development: Our LNPs are uniquely capable of delivering mRNA and other genetic material, inducing robust and balanced humoral and cellular immune responses essential for effective vaccine development against complex pathogens like dengue virus.
-
Biosensors for DENV Detection: Beyond therapeutics and vaccines, Creative Biolabs is also developing lipid-based systems for highly sensitive and specific dengue diagnostics. For example, liposomes can be engineered to detect viral glycoproteins present in the serum of DENV-infected individuals by precisely identifying specific mannose-binding sites. This innovative application enhances early detection capabilities and improves diagnostic accuracy.
-
Reduced Toxicity and Improved Safety Profiles: By precisely controlling drug release and distribution, our lipid-based systems can significantly reduce systemic toxicity associated with conventional drug formulations, leading to improved safety profiles for your drug candidates.
-
Accelerated Pre-clinical Development: With our comprehensive analytical and characterization capabilities, we provide rapid and reliable data on formulation properties, in vitro performance, and initial in vivo efficacy, accelerating your project's progression through pre-clinical stages.
Workflow for Lipid-Based Drug Delivery Systems Development for Dengue
Published Data
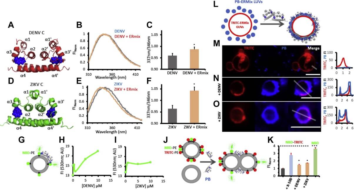
The study focuses on the interactions between purified DENV capsid proteins, membranes mimicking the endoplasmic reticulum (ER) lipid composition (e.g., liposomes), and nucleic acids in an in vitro setting. The core finding is that DENV capsid proteins efficiently bound to liposomes at liquid-disordered phase regions, and docked exogenous membranes and RNA molecules. This interaction leads to a process known as liquid-liquid phase separation, where the positively charged capsid proteins interact with nucleic acids to form "liquid droplets" or condensates. This research into lipid-based drug delivery systems for dengue, such as the liposome models used here, confirms the critical role of membrane interactions in viral assembly. The data unequivocally show that DENV capsid proteins bind to and interact with liposomes and nucleic acids to form condensates essential for viral particle formation.
Fig. 3 DENV and ZIKV capsid interaction with ERmix liposomes.3,4
The global burden of dengue demands bold, innovative solutions. Creative Biolabs is dedicated to empowering your journey toward groundbreaking therapeutic and prophylactic solutions for dengue and other arboviral diseases. Our lipid-based drug delivery systems are designed to meet the highest standards of efficacy, safety, and innovation. Let us work together to build a future free from the threat of dengue. Contact us today to explore collaboration opportunities and learn more about our pioneering work in advanced arbovirus solutions.
Related Services
Resources
References
-
Lessa, Carlos Letacio Silveira, et al. "Dengue as a disease threatening global health: a narrative review focusing on Latin America and Brazil." Tropical Medicine and Infectious Disease 8.5 (2023): 241. doi:10.3390/tropicalmed8050241.
-
Nanaware, Nikita, et al. "Dengue virus infection: a tale of viral exploitations and host responses." Viruses 13.10 (2021): 1967. doi:10.3390/v13101967.
-
Ambroggio, Ernesto E., et al. "Dengue and Zika virus capsid proteins bind to membranes and self-assemble into liquid droplets with nucleic acids." Journal of Biological Chemistry 297.3 (2021). doi:10.1016/j.jbc.2021.101059.
-
Distributed under Open Access license CC BY 4.0, without modification.

For Research Use Only. Not For Clinical Use