Creative Biolabs-Immuno-oncology

GVHD Therapy Discovery Solutions

Creative Biolabs operates an integrated biologic drug development and manufacturing platform dedicated to delivering comprehensive CDMO services spanning from target identification through commercial production for GVHD therapy. Drawing upon extensive expertise in oncology, immunotherapy, and GVHD therapy areas enables us to harness scientific innovation effectively. Additionally, our biomarker discovery capabilities along with pharmacokinetic platforms and tumor immunotherapy resources offer robust technical assistance for clients seeking optimal GVHD candidate screening.

Introduction

Graft-versus-host disease (GVHD) represents a significant complication following hematopoietic stem cell transplantation (HCT), affecting 10% to 50% of recipients with manifestations such as inflammation, tissue damage, and organ failure due to attack from donor immune cells. It has been divided into two types: acute GVHD (aGVHD) and chronic GVHD (cGVHD). aGVHD manifestation involves predominance of Th1 cytokines like IL-1β, IL-6, and IFN-gamma causing skin, gastrointestinal, and liver damage while cGVHD involves additional involvement from Th2, Th17 inflammatory factors along with macrophages, B-cells contributing towards its pathogenesis. The elevated levels of transforming growth factor β (TGF-β) produced by macrophages impair T-regulatory functions exacerbating inflammation. Moreover, disturbances in homeostasis, and tolerance mechanisms involving donor B-cells lead to heightened susceptibility towards infections particularly affecting the lungs and eyes.

Creative Biolabs, a pioneering platform enterprise, is dedicated to developing cutting-edge therapeutic solutions for treating GVHD. Utilizing state-of-the-art multi-omics technologies, bioinformatics, and AI algorithms, the company offers globally leading expertise in GVHD mechanistic research, and biomarker identification catering specifically towards worldwide customers, facilitating novel therapy R&D efforts alongside personalized precise diagnostic services.

Cartoon of Basic Pathomechanisms in Acute And Chronic GVHD of The Skin. (Link-Rachner, Cornelia S., Katja Sockel, and Catharina Schuetz, 2022)Fig.1 The Pathomechanism of Skin Acute and Chronic GVHD.1

Chief Services

By integrating GVHD prevention, therapy strategies, and biomarker discovery, Creative Biolabs strives to continually enhance GVHD management, promote exploration into novel biomarkers, and introduce novel perspectives or options for addressing this condition.

MSCs have been utilized in the treatment of aGVHD due to their capacity to generate potent immunosuppressive effects by releasing various mediators, including immunosuppressive molecules, growth factors, chemokines, and exosomes. Creative Biolabs can impede the proliferation and activation of antigen-presenting cells such as dendritic cells through MSCs to attenuate aGVHD. Furthermore, we offer analysis services for assessing the immunomodulatory effects of miRNAs on aGVHD. Through profiling exosomal miRNA expression, we can assist clients in identifying potential molecular targets derived from MSCs-EXO, thereby presenting novel avenues for enhancing MSC-based GVHD therapy.

Metabolic biomarkers may play a role in GVHD pathogenesis following alterations in metabolic pathways; thus, they hold significant promise for GVHD prevention and treatment. Creative Biolabs provides comprehensive metabolomic analysis solutions on lipid metabolism pathways associated with GVHD, glucose metabolism pathways, and amino acid metabolic pathways. We conduct holistic analyses of the metabolic profiles of GVHD to ultimately uncover differences in cell phenotypes and functional levels.

The mammalian target of rapamycin (mTOR) is a serine/threonine kinase named after its targeting by rapamycin. The mTOR complex (mTORC), with mTOR at its core, serves as a central hub within numerous critical cell signaling pathways. Consequently, mTOR plays an essential role in maintaining cellular energy balance while influencing cell division and participating in autophagy and apoptosis processes- dysregulation of mTOR signaling is linked to GVHD. Therefore drug development targeting mTOR has become a key focus area at Creative Biolabs where we aid clients in developing mTOR inhibitors including allosteric inhibitors (first generation), ATP competitive inhibitors (second generation), and novel third-generation mTOR inhibitors that link rapamycin with ATP competitive inhibitors via Linker-a significant breakthrough in research and development.

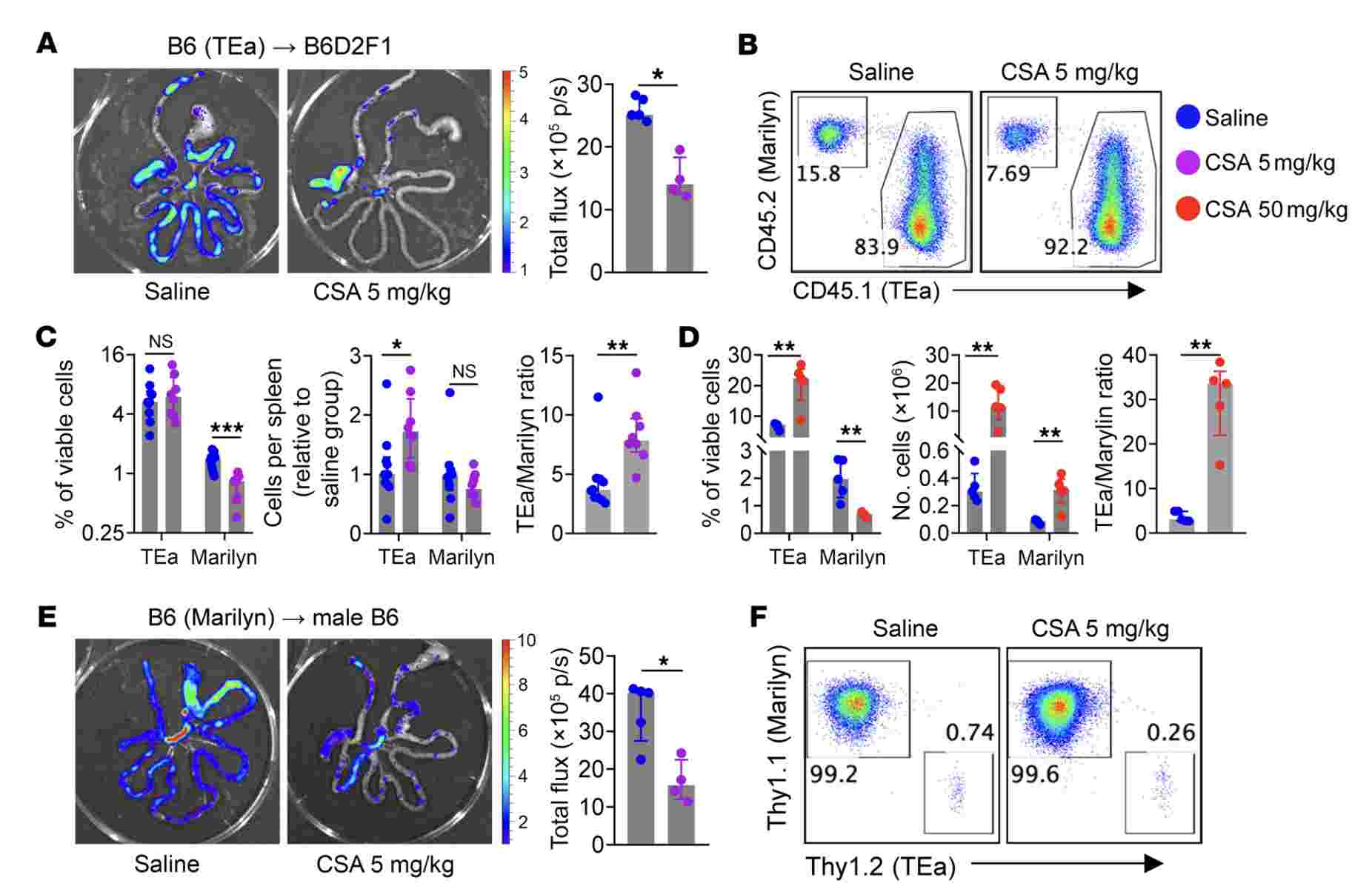
CSA Attenuates Acute GVHD But Promotes Alloantigen-Specific CD4+ T Cell Survival. (Wang, Yewei, et al., 2024)Fig.2 CNIs Attenuate aGVHD But Rescue Alloantigen-Specific TCM.2

Immunosuppressants are widely employed for organ transplantation as well as various autoimmune diseases, particularly GVHD. Creative Biolabs offers diverse services related to the development and validation of immunosuppressants tailored specifically for addressing GVHD, including but not limited to steroid drugs and calcineurin inhibitors. Steroid drugs exhibit robust anti-inflammatory and immunosuppressive properties, making them extensively used for allergic conditions and inflammatory diseases. Treating GVHD with JAK1/2 inhibition represents an ideal therapeutic approach against major inflammatory factors involved in GVDH such as IL-1β, IL-6, and IFN-gamma.

Furthermore, calcineurin inhibitor (CNI) is pivotal for preventing post-allo-HSCT GVHD. By inhibiting intracellular calcineurin activity, CNI aims at selectively suppressing T lymphocyte activation, promoting IL-2 release reduction, and modulating the activities of IL-6, IL-17, TNF, and other substances, to achieve therapeutic efficacy against GVHD.

Creative Biolabs is a client-centric global CRO enterprise specializing in GVHD therapy advancement through self-driven R&D efforts as well as licensed product introductions aimed at enhancing therapeutic efficacy. Equipped with state-of-the-art laboratory facilities, we extend comprehensive technical support encompassing project strategy formulation, experimental design implementation, and data analysis. If you are interested in our services, please feel free to contact us.

References

  1. Link-Rachner, Cornelia S., Katja Sockel, and Catharina Schuetz. "Established and emerging treatments of skin GvHD." Frontiers in Immunology 13 (2022): 838494.
  2. Wang, Yewei, et al. "Calcineurin inhibition rescues alloantigen-specific central memory T cell subsets that promote chronic GVHD." The Journal of clinical investigation 134.11 (2024).

For Research Use Only | Not For Clinical Use

Online Inquiry
Copyright © 2026 Creative Biolabs. All Rights Reserved.
ISO 9001 Certified - Creative Biolabs Quality Management System.
Close
Thanksgiving
Thanksgiving