Heating™ Nanomedicine Development Service for Heating Up Immunologically Cold Tumors
Nanomedicine Therapy Platform
Nanomedicines have great potential to provide safer and more effective cancer immunotherapy by improving the pharmacokinetics and biodistribution characteristics of immunotherapy drugs and enhancing their interactions with immune cells. Furthermore, nanomedicine can deliver multiple therapies in one formulation and synergize with immunotherapy to design more effective antitumor combination therapies. Activatable immunotherapeutic nanomedicines have been designed to sense and respond to endogenous triggers in the tumor microenvironment (TME) to selectively release payloads at desired destinations for optimal therapeutic effects. Creative Biolabs provides you with a range of nanomedicine development services based on the latest research advances and through different targeted pathways.
Fig.1 Development of nanomedicines for activating cold tumor tissues to enhance cancer immunotherapy.1,4
Our Service
Creative Biolabs provides one-stop nanomedicine development services through different targeted pathways to facilitate the transition from "cold tumors" to "hot tumors".
Fig.2 Nanoparticle-based treatment to heat up cold tumors.2,4
|
Targeted Pathways
|
Characteristic
|
|
Physical barrier CAFs
|
Reduce ECM deposits;
Reduce fiber cross-linking;
Promote blood vessel flow;
Reduce the level of hypoxia.
|
|
Target DNA/RNA
|
TAMs/CAFs reprogramming;
Affect cytokine and costimulatory factor signaling;
Affect pECM deposition, etc.
|
|
Co-stimulatory ligand
|
TAMs/CAFs reprogramming;
Increase cytokine secretion;
Facilitate antigen presentation.
|
|
Cellular stress, ICD, epigenetic genetic modifications
|
Promote the release of ICDs and DAMPs;
Promote cell depletion.
|
-
Nanoparticle-based Therapy for Heating Cold Tumors
-
Targeting physical barriers and stromal cells, with nanocarriers improves tumor targeting and protects the payload from degradation within the TME, which promotes better penetration of immune cells and therapeutics;
-
The use of NPs-encapsulated siRNAs reduces the expression of key proteins in cancer cells, inhibits cell invasion and migration;
-
Targeting cytokine signals, enhancing immune responses, etc.;
-
Small molecules delivered by NPs induce cell stress and immunogenic cell death.
-
Disease-specific pMHC Nanomedicine Development
Creative Biolabs offers a specialized Disease-specific pMHC Nanomedicine Development Service to accelerate autoimmune disease research and therapeutic innovation. Our end-to-end solutions focus on delivering customized pMHC nanomedicines through a systematic and collaborative approach. Projects begin with client-provided materials, including autoantigen peptide sequences, relevant HLA alleles, and defined research goals. We then design the nanomedicine construct, selecting optimal peptides, MHC molecules, and linkers for enhanced efficacy. Synthesized pMHC complexes undergo purification and stringent quality control using SDS-PAGE, HPLC, and mass spectrometry. These complexes are integrated into nanoparticles formulated with precise control over size, stability, and release profiles. In vitro assays evaluate T cell activation, cytokine release, and Treg induction, while in vivo models assess therapeutic performance. Finally, clients receive comprehensive data reports with detailed analysis and visualized results.
-
Gene Delivery Nanomedicine Development Service
At Creative Biolabs, we are advancing gene delivery through precision nanomedicine by addressing persistent challenges such as low transfection efficiency, off-target distribution, and formulation scalability. Through the development and refinement of specialized nanocarriers, we help improve delivery outcomes with a focus on both technical rigor and hands-on experience from early-stage formulation and preclinical models. In this space, even small experimental insights can lead to significant advances in delivery system performance.
We are here to share with you the latest cutting-edge research on nanomedicines to help you better understand!
Published Data
Paper name
mRNA lipid nanoparticle-mediated pyroptosis sensitizes immunologically cold tumors to checkpoint immunotherapy
Background
The synergistic improvement of T cell reactivity is expected to achieve good therapeutic effects in immune cold tumors, but current treatments are often unable to induce cascade cancer immune circulation to achieve effective anti-tumor immunity. Based on a novel strategy of single-dose mRNA nanomedicines, this study utilizes messenger RNA lipid nanoparticles (LNPs) encoding only the N-terminus of gasdermin to trigger pyroptosis and thereby trigger potent antitumor immunity.
Results
|
|
|
Fig.3 Preparation and characterization of GSDMBNT mRNA (a single-dose mRNA-based nanomedicine method).3,4
|
Fig.4 GSDMBNT mRNA induces immunogenic cell death.3,4
|
|
|
|
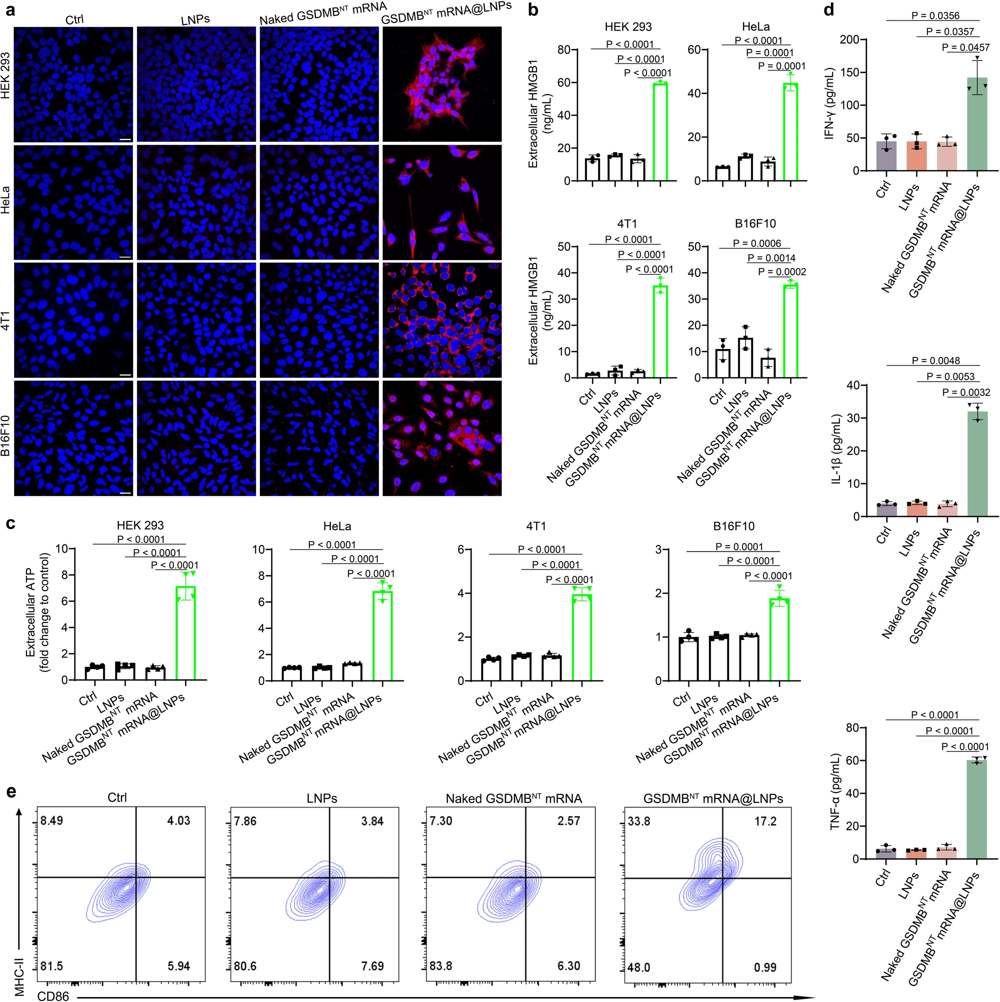
Fig.5 GSDMBNT mRNA promotes immunogenic cell death (ICD) and stimulates DC maturation.3,4
|
Fig.6 GSDMBNT mRNA therapy remodels the tumor microenvironment in a mouse model of aggressive melanoma.3,4
|
Conclusion
(1) In this study, a preparation for the synthesis of ionizable cationic lipid nanoparticles (LNPs) was developed, AA3 Dlin LNPs, in which a single dose of messenger RNA encoding the N-terminal domain of GSDMB was encapsulated through electrostatic interaction to form GSDMB mRNA.
(2) This study found that mRNA/LNPs that trigger pyroptosis can convert cold tumors into hot tumors and generate a positive feedback loop to promote anti-tumor immunity. In addition, mRNA/LNP-induced pyroptosis can sensitize tumors to anti-PD-1 immunotherapy, thereby inhibiting tumor growth.
Creative Biolabs has always been committed to the forefront of tumor immunotherapy, providing comprehensive and reliable technical services through continuous updates and innovations. If you are interested in our nanomedicine development services for heating cold tumors, please do not hesitate to contact us. Our expert scientists are at your service around the clock!
References
-
Zhang, Lingxiao, et al. "Recent Advances in Nanomodulators for Augmenting Cancer Immunotherapy in Cold Tumors: Insights from Drug Delivery to Drug‐Free Strategies." Advanced Functional Materials 34.18 (2024): 2311914.
-
Giustarini, Giulio, Andrea Pavesi, and Giulia Adriani. "Nanoparticle-based therapies for turning cold tumors hot: how to treat an immunosuppressive tumor microenvironment." Frontiers in Bioengineering and Biotechnology 9 (2021): 689245.
-
Li, Fengqiao, et al. "mRNA lipid nanoparticle-mediated pyroptosis sensitizes immunologically cold tumors to checkpoint immunotherapy." Nature communications 14.1 (2023): 4223.
-
Distributed under Open Access license CC BY 4.0, without modification.
For Research Use Only | Not For Clinical Use