Cardiotoxicity Analysis Services
In the journey of developing new anticancer drugs, ensuring the safety and effectiveness of the agents is the top priority for every research team. Creative Biolabs provides a variety of preclinical CRO services for cardiotoxicity analysis, providing precise and effective safety evaluation support for oncology drug development, particularly regarding impacts on heart health.
Introduction
The use of anticancer drugs has brought renewed hope to cure cancers, but the accompanying cardiotoxicity has emerged as a critical issue that cannot be overlooked. Creative Biolabs offers comprehensive and specialized analysis services focused on drug-induced cardiotoxicity. We can assist our clients in gaining a deeper understanding of the potential impacts these drugs may have on heart health. Through lab testing, preclinical data analysis, and advanced computational biology techniques, we unveil the mechanisms of action of anticancer drugs, assess the cardiotoxicity risks, and provide recommendations for candidate lead discovery. By choosing our services, you can not only optimize lead formulations more effectively but also ensure the safety of these agents.
Fig.1 An example of Anticancer Drug-induced Cardiotoxicity.1,3
Services
In the field of anticancer therapy, the advancement of targeted drugs and immunotherapy has led to significant improvements in cancer treatment outcomes. However, these approaches often come with the risk of cardiotoxicity. This cardiotoxicity can not only lead to serious adverse effects but may also result in treatment discontinuation, ultimately impacting overall efficacy. Therefore, it is essential to conduct a thorough analysis of the cardiotoxicity associated with anticancer agents.
Creative Biolabs has launched its cardiotoxicity analysis preclinical CRO services, designed to offer professional, and novel solutions for cardiac toxicity analysis in the anticancer drug development process, with a particular focus on the research and development of oncology leads.
In our analysis of the cardiac toxicity associated with chemotherapy leads, we focus on evaluating the damage caused to the heart by conventional chemotherapy agents. Using various models, we assist clients in identifying high-risk leads and provide recommendations for lead design improvements.
In the development of targeted therapies, Creative Biolabs conducts a range of assessments of cardiac toxicity to evaluate their impact on heart cells. We employ molecular biology techniques to monitor anticancer drug-related cardiac damage, ensuring the safety of targeted therapies.
For immunotherapeutic agents, we offer distinct analyses of cardiac toxicity to assess their potential effects on the heart when engaging the immune system. Moreover, we examine immune-related side effects to formulate appropriate monitoring strategies.
Creative Biolabs offers oxidative stress analysis services by measuring the levels of reactive oxygen species (ROS) within cells. Our evaluation system helps assess the oxidative stress induced by anticancer drugs and identify the mechanisms underlying damage to cardiac cells.
We use a series of advanced technologies to evaluate the impact of drugs on mitochondrial function, including ATP production, oxidative stress levels, and mitochondrial membrane potential. Our service assists research teams in swiftly identifying anticancer drug-induced mitochondrial dysfunction, providing essential data for drug safety assessments.
Creative Biolabs employs highly sensitive biomarker detection techniques to deliver a comprehensive analysis of inflammatory responses. Our solutions can uncover inflammation triggered by drugs, facilitating the identification of potential cardiotoxic mechanisms and ensuring a more thorough assessment of anticancer drug safety.
Our team leverages unique imaging technology and biomarker analysis to investigate the effects of drugs on cardiac microvessels. Our data provide critical insights into myocardial blood supply viability, supporting the prediction of the overall cardiotoxicity risk associated with anticancer drugs.
Our scientists offer assessments of interactions among various anticancer drugs, analyzing their cumulative effects on cardiotoxicity. Through intervention studies, we can reveal the potential mechanism of drug interactions, which are crucial for the development of new cancer therapies.
We focus on the implications of calcium ion homeostasis, utilizing cell biology and molecular biology techniques to understand how drugs influence calcium signaling in cardiac cells. Our services can confirm risks related to anticancer drug-induced cardiac dysfunction.
At Creative Biolabs, our myocardial fibrosis pathway analysis services can evaluate the effects of anticancer drugs or compounds on tissue remodeling and fibrosis in the heart. Based on many biomarker detection technologies and mechanistic studies, we offer comprehensive analyses that include pathway intervention assessments, high-throughput screening, and personalized data analysis.
In our labs, our cardiac cell metabolism analysis services can help clients understand the impact of candidate leads on cardiac metabolic pathways and associated physiological functions. We use advanced metabolomics techniques to provide cell metabolism status evaluations, multi-omics integration analyses, and studies of individual variability.
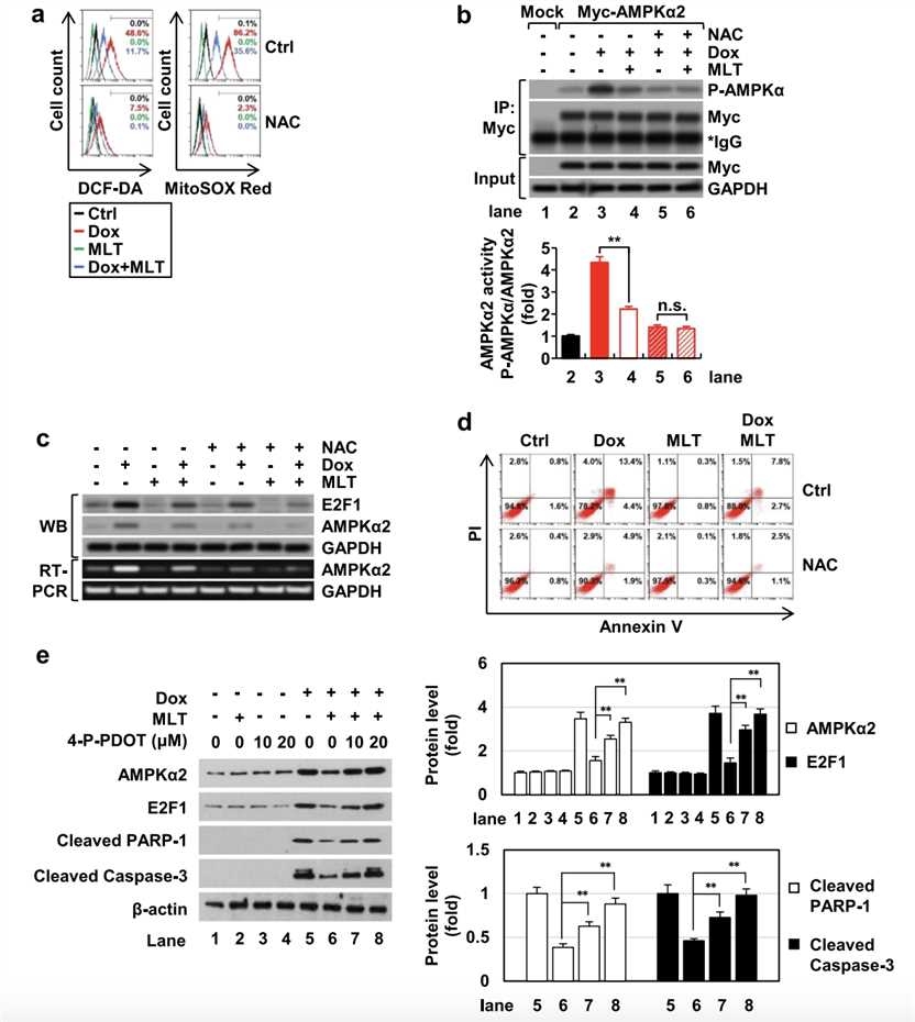
Fig.2 The Role of ROS Analysis in the Activation of AMPKα2 During Anticancer Drug Therapy.2,3
Why Choose Us?
-
Enhancing Research Efficiency: Identifying potential risks during the early stages of cardiac toxicity analysis significantly boosts research efficiency, minimizing project delays and resource wastage.
-
Top-Class Technology: We continuously monitor the latest research trends and technological advancements in the field, ensuring that we deliver the most innovative services to our clients.
-
Customer-Centric Approach: Your needs are the foundation of our work. We are committed to establishing long-term partnerships with our clients to collaboratively achieve our scientific goals.
-
Effective Communication: Throughout the research process, you will maintain close contact with our project manager, keeping you promptly informed about the progress and outcomes of the study.
Creative Biolabs consists of seasoned scientists and experts, equipped with advanced technological platforms and extensive industry experience, allowing us to offer comprehensive cardiotoxicity analysis services. Our laboratory has adopted various technologies, including high-throughput screening, cell culture models, and small animal experiments, to provide a full collection of assessments of cardiac safety. We are eager to offer you our expert cardiotoxicity analysis services. For more information, quotes, or inquiries, please don't hesitate to contact us.
References
-
Adhikari, Archana, et al. "Anticancer drug-induced cardiotoxicity: insights and pharmacogenetics." Pharmaceuticals 14.10 (2021): 970.
-
Yang, Goowon, et al. "Melatonin prevents doxorubicin-induced cardiotoxicity through suppression of AMPKα2-dependent mitochondrial damage." Experimental & Molecular Medicine 52.12 (2020): 2055-2068.
-
Distributed under Open Access license CC BY 4.0, without modification.
For Research Use Only | Not For Clinical Use