Signaling Pathway-mediated Cancer Resistance Analysis Services
Understanding the mechanisms behind cancer resistance is crucial in developing effective therapies. Here at Creative Biolabs, we offer a comprehensive range of services to help you unravel the complexities of signaling pathways involved in resistance mechanisms. Let us be your trusted partner in the pursuit of groundbreaking discoveries in oncology.
Introduction
As the field of cancer research continues to advance, it has become increasingly clear that understanding the signaling pathways that drive cancer resistance is crucial for developing effective treatment strategies. That's why Creative Biolabs is proud to offer a wide range of signaling pathway-mediated tumor resistance analysis services to our valued customers.
With a team of experienced scientists and top-class technology, we can provide comprehensive and reliable analysis of the signaling pathways that contribute to cancer resistance. By studying the intricate interactions between cells and their environment, we can identify key molecular targets that may be driving resistance to current therapies.
Our services encompass a wide range of techniques, including gene expression analysis, protein profiling, and pathway mapping, allowing us to provide a detailed and personalized analysis of each tumor sample. This information can help guide treatment decisions and identify new therapeutic targets.
Fig.1 The Resistance Mechanisms in the Hippo Pathway.1,3
Services
Using multiple analysis equipment and a team of dedicated scientists, Creative Biolabs is leading the charge in unraveling the complex signaling pathways that contribute to cancer resistance. Through our innovative approach, we have discovered many signaling molecules and pathways that play a critical role in tumor resistance. By targeting these pathways, we have generated several systems that can overcome resistance.
But our work doesn't stop there. Our efforts to advance the field of cancer research and improve patient outcomes are unmatched, and we are committed to making a real difference in the fight against cancer resistance. Up to now, we can offer a series of analysis services for studying signaling pathway-mediated tumor resistance in various types of cancer, including:
-
Evaluation of AKT/mTOR signaling in lung cancer cell models
-
Analysis of the MAPK signaling pathway in melanoma models
-
Investigating the PI3K/Akt pathway in breast cancer models
-
Assessment of the Wnt/β-catenin pathway in colon cancer models
-
Study of the JAK/STAT signaling pathway in leukemia models
-
Examination of the NF-κB signaling pathway in ovarian cancer models
-
Analysis of the Notch signaling pathway in glioblastoma models
-
Investigation of the Hedgehog signaling pathway in pancreatic cancer models
-
Assessment of the TGF-β signaling pathway in prostate cancer models
-
Study of the P53 signaling pathway in cervical cancer models
In a world where cancer continues to be a leading cause of death, companies like this are essential in driving progress and finding new ways to treat this devastating disease. With their groundbreaking research in signaling pathway-mediated tumor resistance analysis, they are changing the game and giving hope to patients and their families around the world.
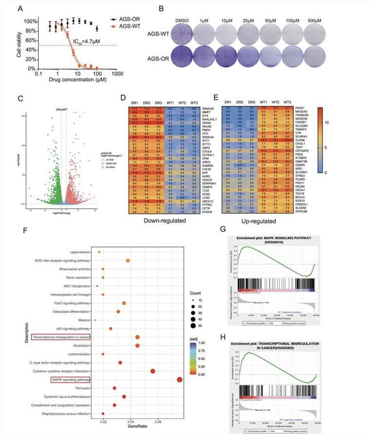
Fig.2 Resistance in AGS-OR Cells Correlates Positively With The Activation of The MAPK Signaling Pathway.2,4
Case Study
In a world where cancer continues to be a leading cause of death, companies like Creative Biolabs are essential in driving progress and finding new ways to treat this devastating disease. With our groundbreaking research in signaling pathway-mediated tumor resistance analysis, we are now changing the game and giving hope to new therapy strategies around the world.
In a recent project, we help our clients conduct molecular testing to analyze the underlying mechanisms of colorectal cancer resistance to therapy. Results from our labs have revealed the upregulation of the MAPK signaling pathway in the metastases. Based on these findings, we can provide support data for developing a new targeted therapy against the MAPK pathway using an MEK inhibitor in combination with chemotherapy.
As a leader in the field of market biological companies, Creative Biolabs is proud to announce our latest offering: signaling pathway-mediated tumor resistance analysis services. Our in-depth analysis of signaling pathways allows us to identify key factors that contribute to tumor resistance, enabling us to provide custom analysis strategies for our clients. If you are looking for a partner in signaling pathway-mediated tumor resistance analysis, please contact us to learn more about our services and how we can help you in your research efforts.
References
-
Zeng, Renya, and Jixin Dong. "The Hippo signaling pathway in drug resistance in cancer." Cancers 13.2 (2021): 318.
-
Li, Suyao, et al. "JUNB mediates oxaliplatin resistance via the MAPK signaling pathway in gastric cancer by chromatin accessibility and transcriptomic analysis: JUNB mediates oxaliplatin resistance in gastric cancer." Acta Biochimica et Biophysica Sinica 55.11 (2023): 1784.
-
Image retrieved from Figure 2 "Targeting the Hippo signaling pathway." Zeng et al., 2021, used under CC BY 4.0 (https://creativecommons.org/licenses/by/4.0/). The title was changed to " The Resistance Mechanisms in the Hippo Pathway."
-
Image retrieved from Figure 1 "Identification of key genes and significant signaling pathways." Li et al., 2023, used under CC BY 4.0 (https://creativecommons.org/licenses/by/4.0/). The title was changed to " Resistance in AGS-OR Cells Correlates Positively With The Activation of The MAPK Signaling Pathway."
For Research Use Only | Not For Clinical Use